风电头条获悉,近日,大唐集团发布《大唐集团新能源项目收益率动态管理方案》(简称《方案》)。
《方案》明确了大唐集团公司新能源项目收益率差异化控制标准,其中包括境内光伏、陆上风电、海上风电、国家级和省级大基地项目收益率差异化控制标准。
《方案》指出,税前全投资内部收益率作为主要管控指标使用,税后资本金内部收益率作为辅助指标使用。除经集团公司专项决策司适当调整的项目外,原则上在新能源项目投资决策、开工决策阶段,均应满足收益率管控标准要求。立项阶段参照执行。
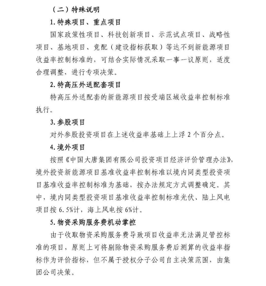
另外,《方案》还对特殊项目、重点项目、特高压外送配套项目、参股项目、境外项目、物资采购服务费机动掌控等做出了特殊说明。其中,境内同类型投资项目基准收益率控制标准光伏、陆上风电项目按6.5%计,海上风电按6%计。
《方案》还区分了不同地域范围的项目的收益率的差异性。其中青海省光伏和陆上风电项目的收益率最高,税前全投资内部收益率达到7%,其余地区只有6%%-6.5%之间。
原文如下:




资料来源:大唐集团
2024-05-01