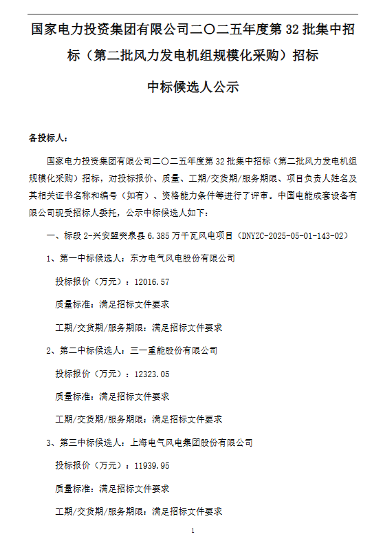
风电头条获悉,7月10日,国家电力投资集团有限公司二〇二五年度第32批集中招标(第二批风力发电机组规模化采购)招标中标候选人公示。根据公示,东方风电、运达股份、电气风电、中车株洲所、远景能源、明阳智能作为第一中标候选人预中标。
本次开标除标段1、标段3、标段4、标段10、标段13、标段14、标段15未公布候选人外,共公示了21个标段的招标中标结果,总规模为1987.25MW。
其中,电气风电中标项目规模最大,中标总容量为814.2MW,运达股份中标项目总容量为810MW,远景能源中标总容量为150MW,东方风电中标总容量为中标总容量为112.65MW,中车株洲所中标容量为50.4MW,明阳智能中标容量为50MW。

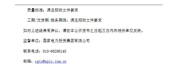
中标公告如下:















来源:国家电投电子商务平台
2024-05-01