风电头条从中国招标投标电子商务平台获悉,近日有三个风电项目开始招标。
三个项目累计装机规模325MW,涉及风机数量48台,单机功率在6.25MW-8.45MW之间。
三个项目位置分别位于新疆、山东和河北。

三个项目开标时间集中在7月31日-8月1日之间
其中两个项目明确不接受联合体投标,一个项目没有相关说明。
原文如下:
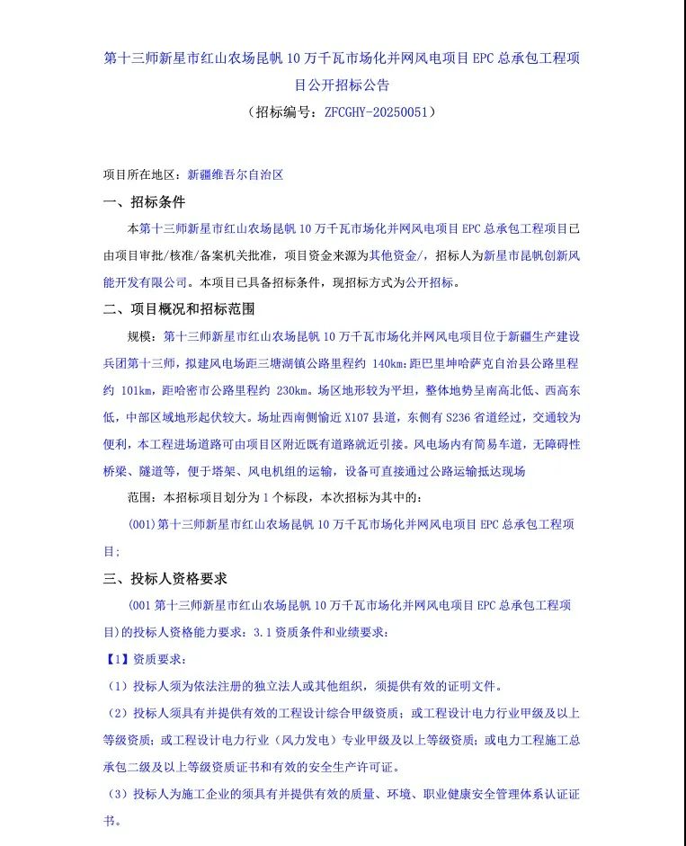
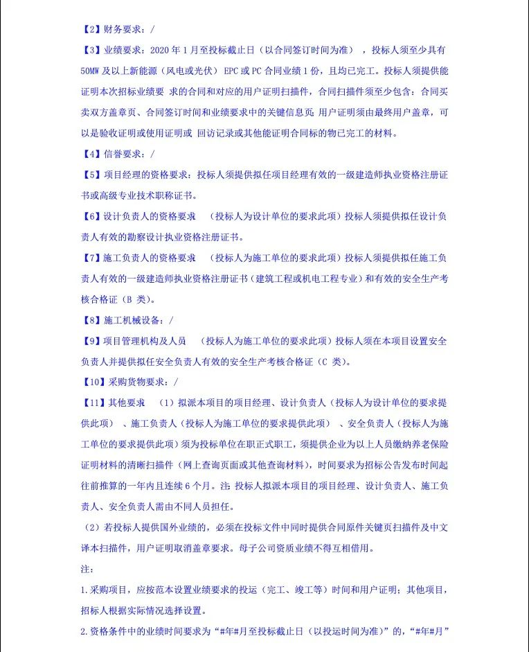
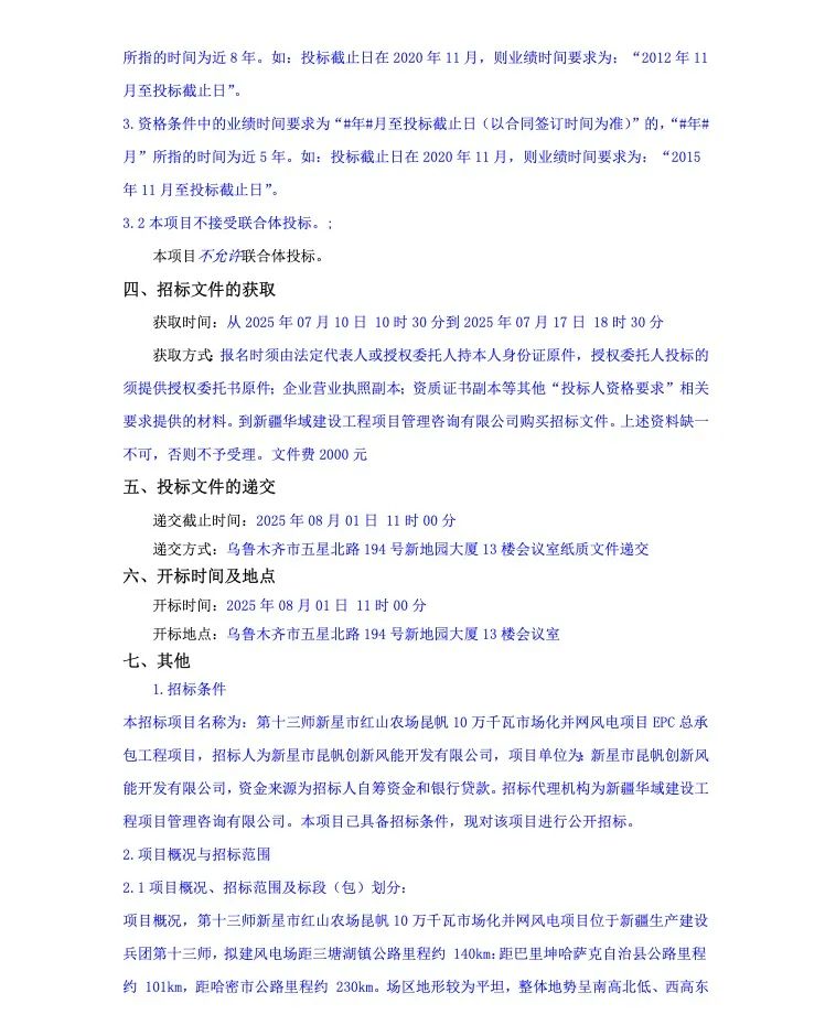
招标文件一:






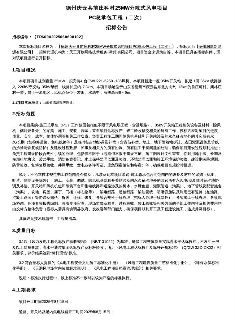
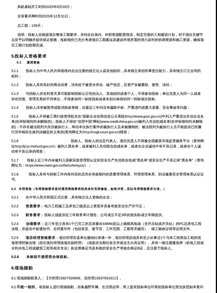
招标文件二:



招标文件三:


来源:中国招标投标信息服务平台
2024-05-01
2024-05-01
2024-04-30 风电头条从中国招标投标电子商务平台获悉,近日有三个风电项目开始招标。
三个项目累计装机规模325MW,涉及风机数量48台,单机功率在6.25MW-8.45MW之间。
三个项目位置分别位于新疆、山东和河北。

三个项目开标时间集中在7月31日-8月1日之间
其中两个项目明确不接受联合体投标,一个项目没有相关说明。
原文如下:
招标文件一:






招标文件二:



招标文件三:


来源:中国招标投标信息服务平台
资讯来源:
免责声明: 本站内容转载自合作媒体、机构或其他网站的信息,转载此文仅出于传递更多信息的目的,但这并不意味着赞同其观点或证实其内容的真实性。本站所有信息仅供参考,不做交易和服务的根据。本站内容如有侵权或其它问题请及时告之,本网将及时修改或删除。凡以任何方式登录本网站或直接、间接使用本网站资料者,视为自愿接受本网站声明的约束。