风电头条根据公开信息不完全统计,2025年1-6月核准批复的风电项目共计595个,规模总计79041.46MW(约79GW)。(注:贵州为2024年12月-2025年4月核准风电项目;新疆、西藏为备案项目)
其中,陆上风电项目496个,规模总计72199.36MW;海上风电项目8个,规模总计4181MW;分散式风电项目91个,规模总计2661.1MW。

2025年1-6月风电项目获核准的省份分别是内蒙古、广西、甘肃、贵州、河北、新疆、山西、吉林、湖南、广东、黑龙江、辽宁、宁夏、云南、重庆、山东、西藏、四川等26个省份。

(注:贵州为2024年12月-2025年4月核准风电项目;新疆、西藏为备案项目)
79GW风电项目获批央企占比近6成
据风电头条根据公开信息统计,2025年1-6月核准的风电项目共78972.71MW(约79GW)明确项目投资企业,包括国家电投、国家能源集团、华电、华能、中广核、中国能建、大唐、中核集团、华润、三峡、中国电建、中节能、国投、中国绿发、甘肃电投、河北建投集团、晋能控股、中国石油、远景能源、运达股份等。
其中,央企(含央企联合体)获批风电项目规模最大,达48224.53MW(约48.22GW),占比61.06%。
国企获批风电项目规模合计18144.1MW(约18.14GW),占比22.98%。
民营、私企等获批风电项目规模合计12604.08MW(约12.6GW),占比15.96%。

从各业主获核准风电项目规模看,TOP10企业大部分由央企占据。
其中,国家电投、国家能源集团、华电、华能、中广核排名前五,项目规模分别为7901.3MW、6628.23MW、6128.75MW、5572.75MW、4107.85MW。

央企获核准风电项目48.22GW!
据风电头条梳理,2025年1-6月央企获核准风电项目共380个,规模合计48224.53MW(约48.22GW)。
其中,国家电投获批风电项目规模最大,规模合计7901.3MW;其次是国家能源集团,规模合计6628.23MW;然后是华电、华能、中广核。


国企获核准风电项目18.14GW!
据风电头条梳理,2025年1-6月国企获核准风电项目共116个,规模合计18144.1MW(约18.14GW)。
其中,中国绿发获批风电项目规模最大,规模合计2000MW;其次是甘肃电投,规模合计1250MW;然后是河北建投集团、晋能控股、巨化集团。

各省核准风电项目业主TOP3

26省风电项目核准情况
内蒙古
内蒙古核准30个风电项目,总规模13008.3MW,总投资583.37亿元。其中,29个为陆上风电项目,规模总计12958.3MW;1个为分散式风电项目,规模总计50MW。

广西
广西核准98个风电项目,总规模12715MW,总投资700.77亿元,均为陆上风电项目。

甘肃
甘肃核准41个风电项目,总规模6970MW,其中,34个为陆上风电项目,规模总计6780MW;7个为分散式风电项目,规模总计190MW。

贵州
贵州核准87个风电项目,总规模6968.93MW,其中83个为陆上风电项目,规模总计6759.33MW;4个为分散式风电项目,规模总计209.6MW。

(注:贵州为2024年12月-2025年4月核准风电项目)
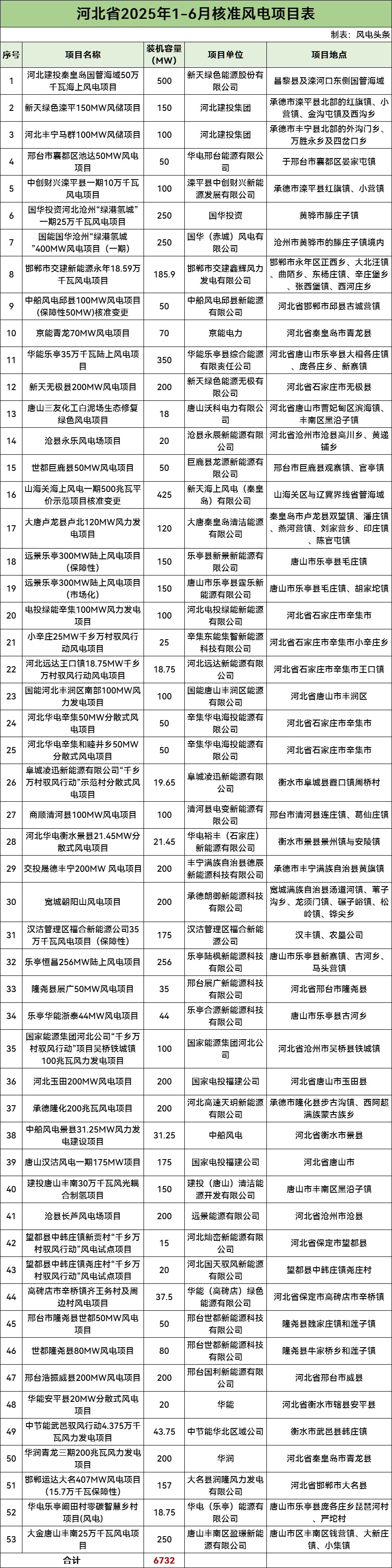
河北
河北核准53个风电项目,总规模6732MW,其中,40个为陆上风电项目,规模总计5423.4MW;2个为海上风电项目,规模总计925MW;11个为分散式风电项目,规模总计383.6MW。

新疆
新疆备案7个风电项目,总规模5150MW,均为陆上风电项目。

(注:新疆为备案风电项目)
山西
山西核准48个风电项目,总规模4337MW,总投资206.61亿元,其中,32个为陆上风电项目,规模总计3680.5MW;16个为分散式风电项目,规模总计656.5MW。

吉林
吉林核准21个风电项目,总规模3108.15MW,总投资722649.84万元。其中,20个为陆上风电项目,规模总计3102.15MW;1个为分散式风电项目,规模总计6MW。

湖南
湖南核准43个风电项目,总规模3061.45MW,总投资1847724万元,均为陆上风电项目。

广东
广东核准11个风电项目,总规模2575MW,总投资2618126.58万元,其中,7个为陆上风电项目,规模总计571MW;4个为海上风电项目,规模总计2004MW。

黑龙江
黑龙江核准10个风电项目,总规模2100MW,均为陆上风电项目。

辽宁
辽宁核准24个风电项目,总规模2077.55MW,其中,6个为陆上风电项目,规模总计885MW;1个为海上风电项目,规模总计1000MW;17个为分散式风电项目,规模总计192.55MW。

宁夏
宁夏核准29个风电项目,总规模1956MW,总投资1173530.03万元。其中,18个为陆上风电项目,规模总计1780MW;11个为分散式风电项目,规模总计176MW。

云南
云南核准14个风电项目,总规模1826.15MW,总投资965868.39万元,均为陆上风电项目。

重庆
重庆核准38个风电项目,总规模1793.38MW,总投资822084万元。其中,22个为陆上风电项目,规模总计1431.03MW;16个为分散式风电项目,规模总计362.35MW。

山东
山东核准9个风电项目,总规模1118.75MW,其中,4个为陆上风电项目,规模总计743.75MW;5个为分散式风电项目,规模总计375MW。

西藏
西藏备案1个风电项目,规模800MW,为风光热一体化项目。

(注:西藏为备案风电项目)
四川
四川核准4个风电项目,总规模649.25MW,总投资374346万元,均为陆上风电项目。

安徽
安徽核准7个风电项目,总规模620.1MW,其中,6个为陆上风电项目,规模总计610.1MW;1个为分散式风电项目,规模总计10MW。

陕西
陕西核准7个风电项目,总规模425MW,均为陆上风电项目。

浙江
浙江核准3个风电项目,总规模391.5MW,总投资358787.76万元。其中,1个为陆上风电项目,规模总计90MW;1个为海上风电项目,规模总计252MW;1个为分散式风电项目,规模总计49.5MW。

湖北
湖北核准3个风电项目,总规模300MW,总投资60237.07万元,均为陆上风电项目。

江西
江西核准3个风电项目,总规模195.3MW,总投资67723.11万元,均为陆上风电项目。

天津
天津核准2个风电项目,总规模92.65MW,均为陆上风电项目。

上海
上海核准1个风电项目,总规模50MW,为陆上风电项目。

福建
福建核准1个风电项目,总规模20MW,投资13600万元,为陆上风电项目。

注:文中所有统计数据均基于已公开且有明确规模的信息或数据,如有遗漏欢迎补充。
特别说明:由于受限于信息渠道与公开性等多重因素,我们在信息搜集、整理中难免会存在疏漏,如有信息漏缺,也欢迎各相关企业主动与我们建立联系,作为后续项目的有力补充,共建风电行业最全、最精准、最客观的产业项目数据库,为风电产业的快速发展助航!

扫码咨询
参考资料:各省市发改委及企业资讯等
来源:风电头条
2024-05-01