近日,广东省清远市5个风电项目核准前公示。
根据公示,5个风电项目装机容量合计193MW,位于广东省清远市;总投资为11.97亿元。
清远连州泉山风电场扩建项目拟在清远市连州市大路边镇、星子镇内建设,总投资约31000万元,用地面积约0.6336公顷,建筑面积约600平方米。本项目拟建设一批风力发电机组及相关配套设施,并按照风电场装机容量10%(即容量0.5万千瓦)配置时长2小时的新型储能电站。建设规模:装机容量5万千瓦,拟配置10台5MW风机,配套一座35kV开关站,拟以35kV电压等级接入电网。建设单位为清远市粤润新能源发展有限公司。
清远连州西江风电场项目拟在清远连州市西江镇外塘村、井塘村等一带山脉内建设,总投资约31000万元,用地面积约0.3564公顷,建筑面积约600平方米。本项目拟建设一批风力发电机组及相关配套设施,并按照风电场装机容量10%(即容量0.5万千瓦)配置时长2小时的新型储能电站。建设规模:装机容量5万千瓦,拟配置10台5MW风机,配套一座35kV开关站,拟以35kV电压等级接入电网。建设单位为清远市粤桦能源科技有限公司。
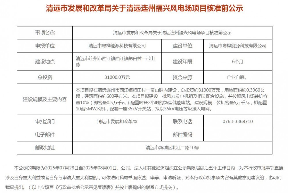
清远连州福兴风电场项目拟在清远连州市西江镇耙田村一带山脉内建设,总投资约31000万元,用地面积约0.3960公顷,建筑面积约600平方米。本项目拟建设一批风力发电机组及相关配套设施,并按照风电场装机容量10%(即容量0.5万千瓦)配置时长2小时的新型储能电站。建设规模:装机容量5万千瓦,拟配置10台5MW风机,配套一座35kV开关站,拟以35kV电压等级接入电网。建设单位为清远市粤桦能源科技有限公司。
连州国丰分散式风电场项目拟在清远市连州市龙坪镇、西江镇内建设,总投资约15500万元,用地面积约0.3168公顷,建筑面积约600平方米。本项目安装一批风力发电机组及相关配套设施。建设规模:装机容量为装机容量为2.5万千瓦,拟配置5台5MW风机,配套一座35kV开关站,拟以35kV电压等级接入电网。建设单位为清远市粤桦能源科技有限公司。
连州振华分散式风电场项目拟在清远市连州市龙坪镇、西江镇山塘村、大田村、外塘村、旧村等内建设,总投资约11200万元,用地面积约1980平方米,建筑面积约600平方米。本项目安装一批风力发电机组及相关配套设施。建设规模:装机容量为装机容量为1.8万千瓦。拟配置3台6MW风机,配套一座35kV开关站,拟以35kV电压等级接入电网,建设单位为清远市粤桦能源科技有限公司。
详情如下:





2024-05-01