新能源圈获悉,近日,吉林公司新能源公司“等容量替代”热电联产配套长岭30万千瓦风电项目、核兴宽城200MW风电项目EPC中标候选人公示,项目规模总计500MW,单机容量6.25MW-8.5MW。
根据公示,中国电力工程顾问集团东北电力设计院有限公司作为第一中标候选人预中标吉林公司新能源公司“等容量替代”热电联产配套长岭30万千瓦风电项目EPC总承包工程。
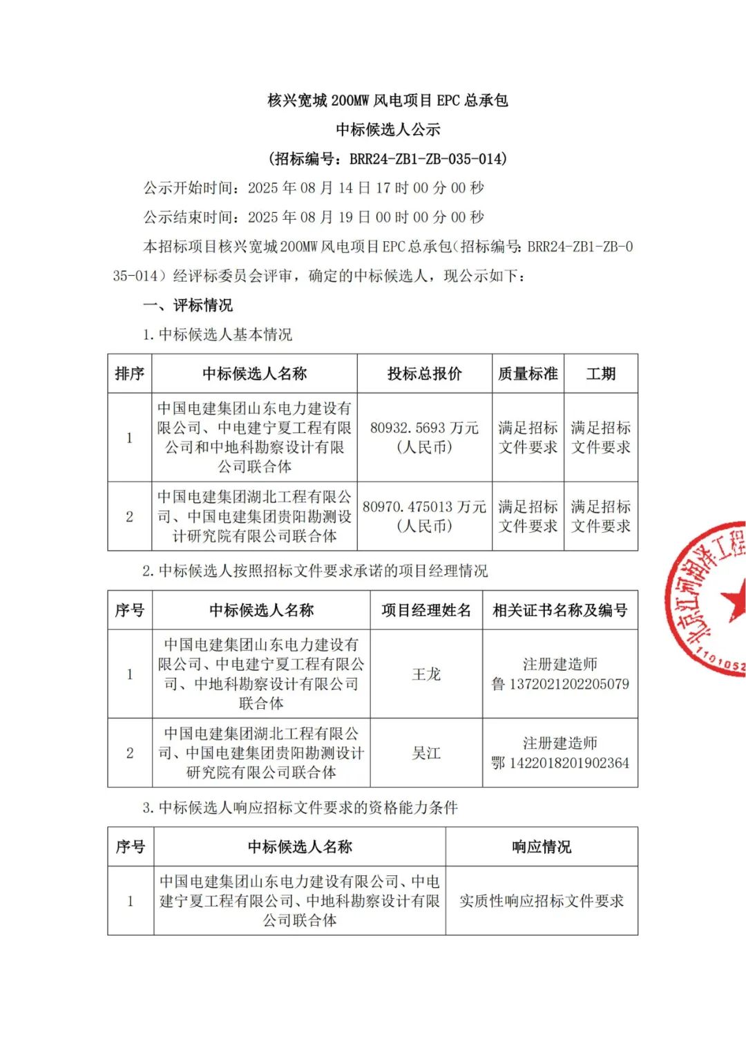
中国电建集团山东电力建设有限公司、中电建宁夏工程有限公司和中地科勘察设计有限公司联合体作为第一中标候选人预中标核兴宽城200MW风电项目EPC总承包。

根据招标公告:
国能“等容量替代”热电联产配套长岭30万千瓦风电项目拟安装36台风电机组,总容量300MW,其中8.5MW风机30台、7.5MW风机6台,塔筒拟采用140米钢塔,配套36台单台容量9.2MVA箱变,采用一机一变的单元接线方式,升压站在原一期220kV升压站基础上改造扩建,一期100MW与本期300MW风电项目统一利用一期既有出线间隔及220kV线路送出至龙凤变电站,站内拟安装1台330/165-165MVA双分裂主变压器,场内配套建设12条35kV集电线路,最终方案以接入系统审查意见为准。主变最终配置方案以接入系统审查意见为准。
本项目配套的调相机系统(包括设计、采购、施工等)包含在本次招标范围内,储能系统不在本次招标范围内。
招标范围:吉林公司新能源公司国能“等容量替代”热电联产配套长岭30万千瓦风电项目EPC总承包工程项目,本项目EPC总承包,为勘察设计、采购(风电机组、塔筒、锚栓、主变、箱变除外)、施工总承包一揽子工程(工程建设监理、造价咨询、设备监造除外)。
计划工期:项目总工期为330日历天,暂定开工时间2025年8月20日,具体开工时间以招标人通知确定。
核兴宽城200MW风电项目位于河北承德宽城满族自治县下属各乡镇行政村,项目建设规模为200MW,拟安装32台单机容量为6.25MW的风电机组,同期新建一座满足200MW升压及送出容量的220kV升压站。新建1回满足200MW送出容量的220kV外送线路至国网公司冀北公司的变电站(宽城站)。
本项目招标范围包括但不限于:风电场区工程、35kV集电线路工程、220kV升压站工程、综合楼工程、220kV送出线路及对侧间隔改造、交通工程(包括场区道路、进站道路等)等的勘察设计,设备和材料采购(其中风力发电机组、塔筒及锚栓由发包人提供),工程施工,项目管理,工程保险,试验及检查测试,系统调试,试运行,消缺,培训、验收(含专项验收,阶段验收,竣工验收等)等,以及项目前期手续,开工手续、建设期、并网及验收,以及并网手续办理等的全部手续及证照办理,建设用地征租地,移交生产前维护,性能质量保证、工程质量保修期限的服务等内容。
计划工期:12个月。
中标公告如下:



来源:国能e招、中核集团电子采购平台
2024-05-01