新能源圈获悉,近日大唐集团电子商务平台发布中标信息。该公司旗下4个风电项目发布中标候选人信息。4个项目合计规模250MW,项目地点分别位于山西朔州、山西忻州、贵州遵义和甘肃白银四地。
远景能源入选其中三个项目,合计规模180MW。
大唐山西应县南泉50MW风电项目,远景能源报价12600万元,排名第一;东方风电报价12250万元,排名第二;
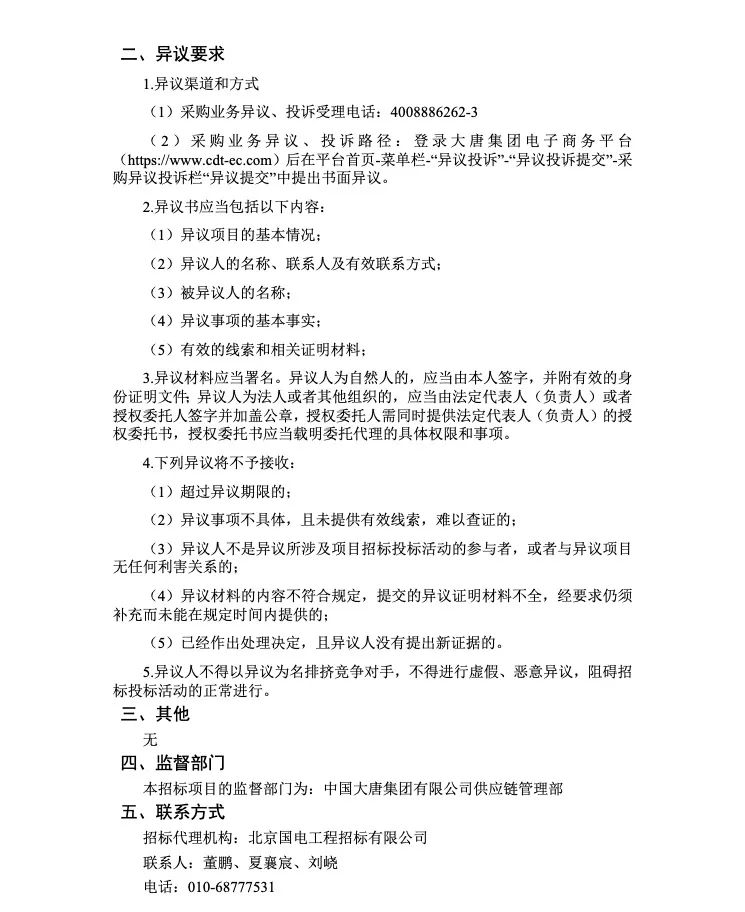
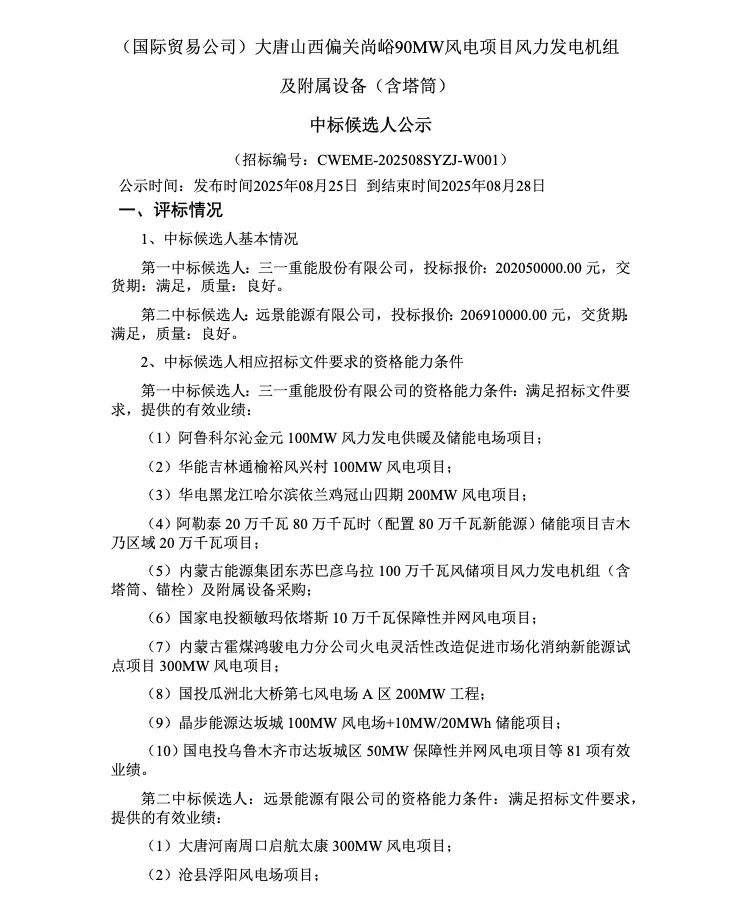
大唐山西偏关尚峪90MW风电项目,三一重能报价20205万元,排名第一;远景能源报价20691万元,排名第二;
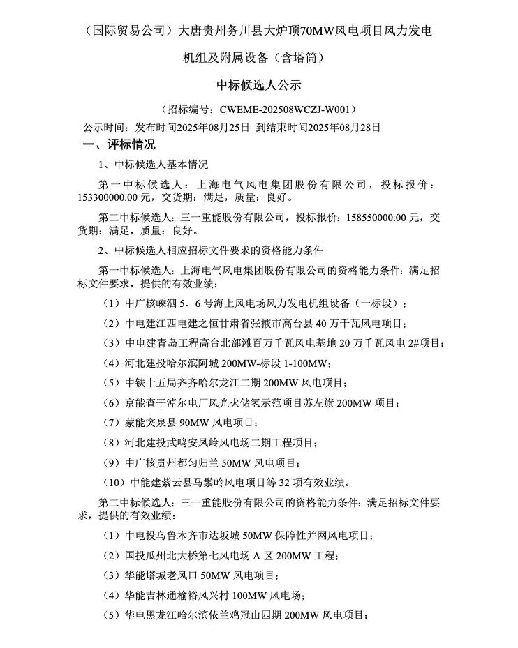
大唐贵州务川县大炉顶70MW风电项目,电气风电报价15330万元,排名第一;三一重能报价15885万元,排名第二;
大唐甘肃景泰10MW以大代小改造升级项目、景泰30MW分散式风电项目,远景能源报价9188万元,排名第一。
此次公布的风电中标项目均含塔筒,塔筒均为刚性塔筒。
原文如下:











来源:大唐集团电子商务平台
2024-05-01