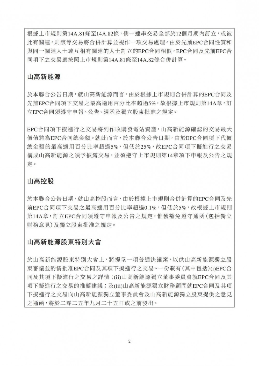
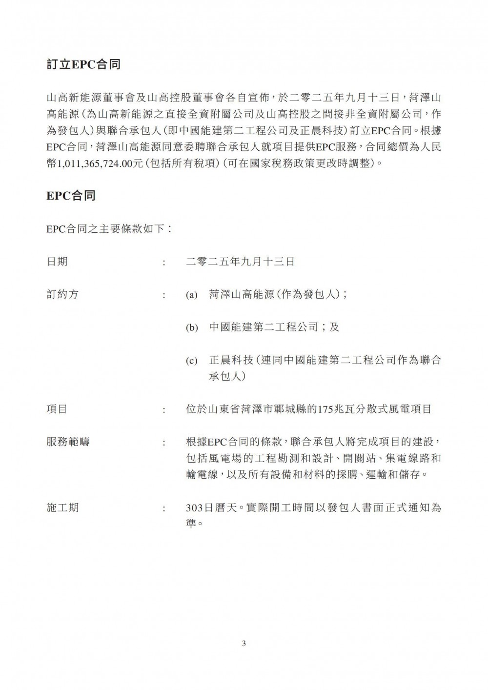
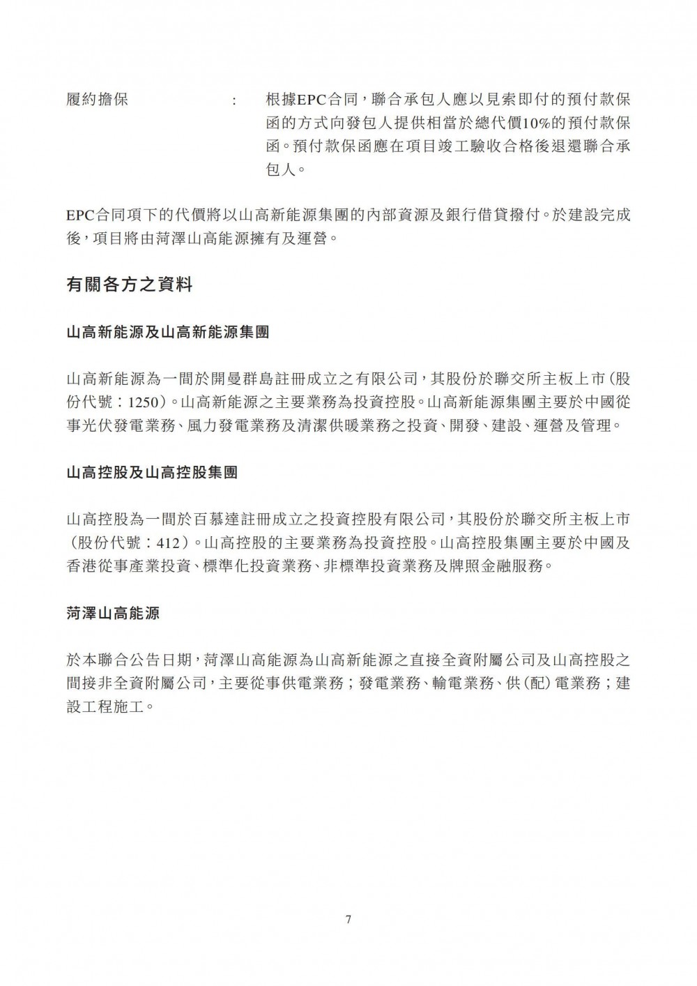
9月14日,山高新能源发布公告,山高新能源的全资附属公司菏泽山高能源(发包人)于2025年9月13日与中国能建第二工程公司及正晨科技(联合承包人)签署了EPC合同,合同总价为10.11亿元(包括所有税项)。该合同涉及位于山东省菏泽市的175MW分散式风电项目,主要内容包括项目的建设、工程勘测、设计、设备采购及相关服务。
公告如下:

















2024-05-01
2024-05-01
2024-04-30 9月14日,山高新能源发布公告,山高新能源的全资附属公司菏泽山高能源(发包人)于2025年9月13日与中国能建第二工程公司及正晨科技(联合承包人)签署了EPC合同,合同总价为10.11亿元(包括所有税项)。该合同涉及位于山东省菏泽市的175MW分散式风电项目,主要内容包括项目的建设、工程勘测、设计、设备采购及相关服务。
公告如下:

















资讯来源:
免责声明: 本站内容转载自合作媒体、机构或其他网站的信息,转载此文仅出于传递更多信息的目的,但这并不意味着赞同其观点或证实其内容的真实性。本站所有信息仅供参考,不做交易和服务的根据。本站内容如有侵权或其它问题请及时告之,本网将及时修改或删除。凡以任何方式登录本网站或直接、间接使用本网站资料者,视为自愿接受本网站声明的约束。