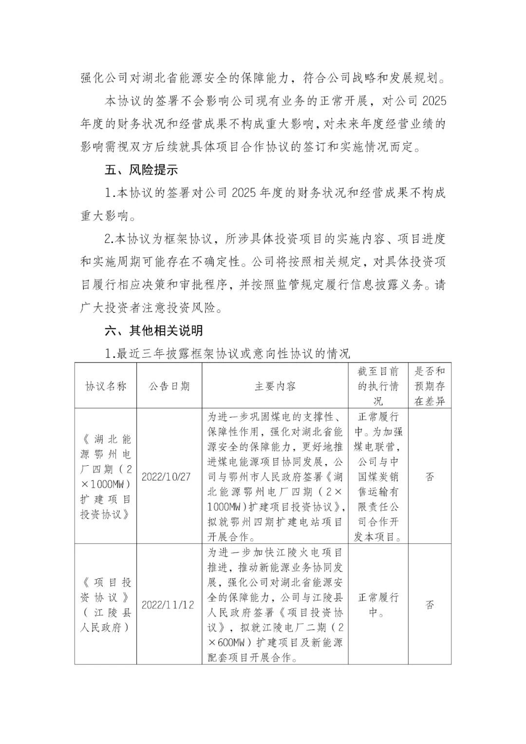
新能源圈获悉,近日,湖北能源集团股份有限公司发布关于与襄阳市人民政府签订深化合作协议的公告。
公告指出,2025年9月29日,湖北能源集团股份有限公司与襄阳市人民政府签署了《深化合作协议》。
合作内容指出,“十五五”期间,湖北能源计划将在襄阳市清洁能源及产业链上下游投资267亿元,建设一批风光火储及综合能源项目。
1、建设南漳张家坪抽水蓄能电站项目
项目计划总投资108亿元,装机容量180万千瓦,公司于2024年2月7日完成投资决策。2024年主体工程开工建设,目前项目建设正在有序推进中。项目投产后,将优化襄阳电力结构,助力襄阳国家碳达峰试点城市建设。
2、建设宜城电厂二期项目
推动宜城电厂二期200万千瓦容量指标纳规并建成投运,助力提升襄阳能源安全保障能力,为襄阳都市圈高质量发展注入强劲能源动力。
3、建设新能源百万千瓦基地项目
充分依托公司与宜城市、南漳县、襄州区等县(市、区)重大合作项目,新增配置200万千瓦新能源项目建设指标,打造“风光水火储”多能互补大型能源基地,并探索绿电就近消纳,通过绿电直连的模式助力地方重大产业落地。
4、建设绿色零碳(低碳)园区和社区
拟在襄州区、宜城市、南漳县等地工业园区和城区乡镇,打造零碳物流园区示范项目,全域开展工业园区、医院、交通等公共领域分布式光伏、供冷供热、充换电以及能碳管理平台等综合能源项目建设,打造“零碳示范县区”。
公告如下:





来源:湖北能源
2024-05-01