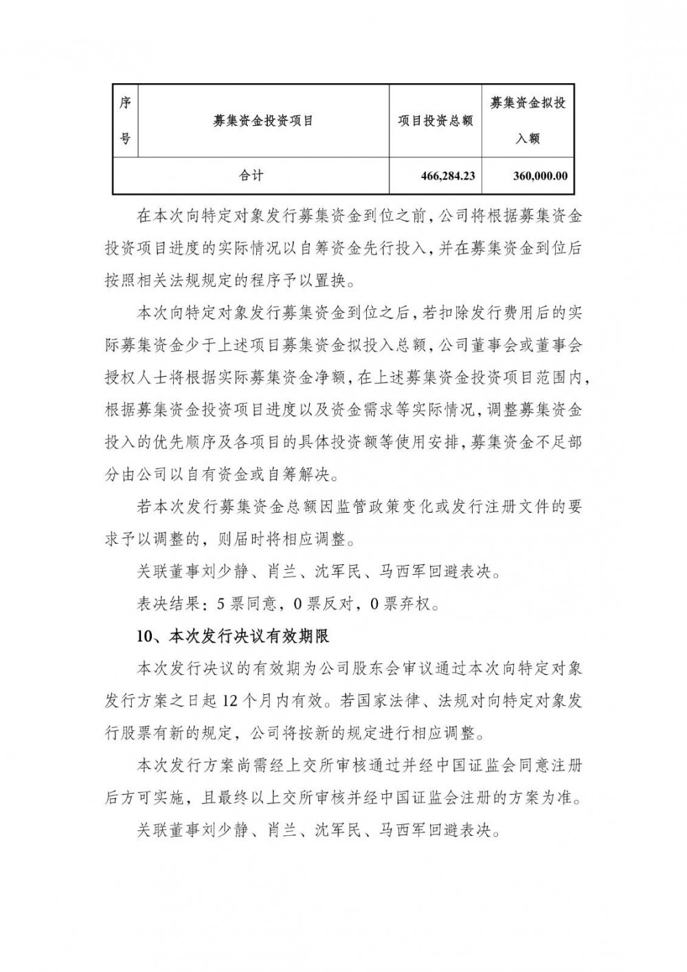
近日,中节能风力发电股份有限公司发布第六届董事会第四次会议决议公告。
节能风电宣布公司拟定增募资不超过36亿元。扣除发行费用后,募集资金将全额投入7个风电项目建设,包括中节能察右前旗(兴和县)50万千瓦工业园区绿色供电项目、阿克塞县10万千瓦风电项目等。节能风电表示,募资完成后将进一步扩大公司风电项目储备与装机规模,优化区域业务布局,持续提升在绿色能源领域的核心竞争力与持续盈利能力。
公告如下:














2024-05-01
2024-05-01
2024-04-30 近日,中节能风力发电股份有限公司发布第六届董事会第四次会议决议公告。
节能风电宣布公司拟定增募资不超过36亿元。扣除发行费用后,募集资金将全额投入7个风电项目建设,包括中节能察右前旗(兴和县)50万千瓦工业园区绿色供电项目、阿克塞县10万千瓦风电项目等。节能风电表示,募资完成后将进一步扩大公司风电项目储备与装机规模,优化区域业务布局,持续提升在绿色能源领域的核心竞争力与持续盈利能力。
公告如下:














资讯来源:
免责声明: 本站内容转载自合作媒体、机构或其他网站的信息,转载此文仅出于传递更多信息的目的,但这并不意味着赞同其观点或证实其内容的真实性。本站所有信息仅供参考,不做交易和服务的根据。本站内容如有侵权或其它问题请及时告之,本网将及时修改或删除。凡以任何方式登录本网站或直接、间接使用本网站资料者,视为自愿接受本网站声明的约束。