11月8日,华电能源股份有限公司发布对外投资公告。
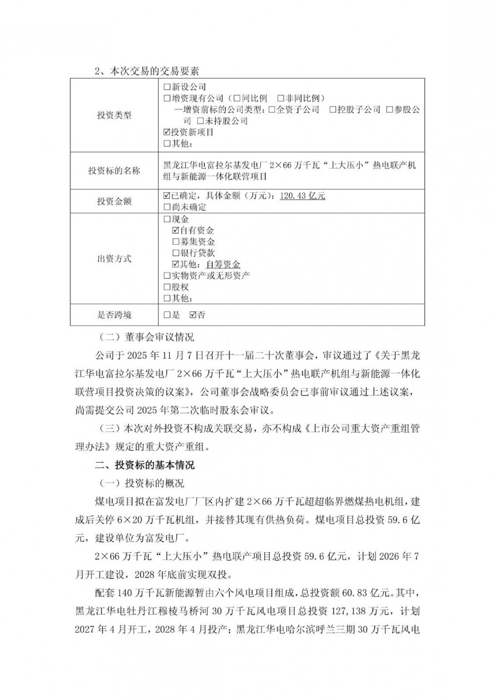
公告显示,华电能源近日宣布拟投资黑龙江华电富拉尔基发电厂 2×66 万千瓦“上大压小”热电联产机组与新能源一体化联营项目,项目总投资 120.43 亿元。
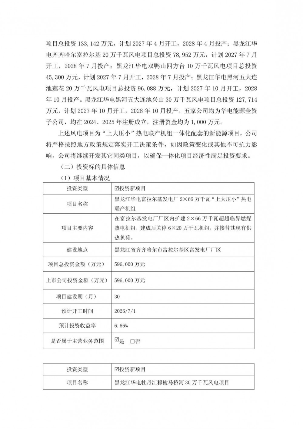
2×66 万千瓦“上大压小”热电联产项目总投资 59.6 亿元,计划2026 年7月开工建设,2028 年底前实现双投。
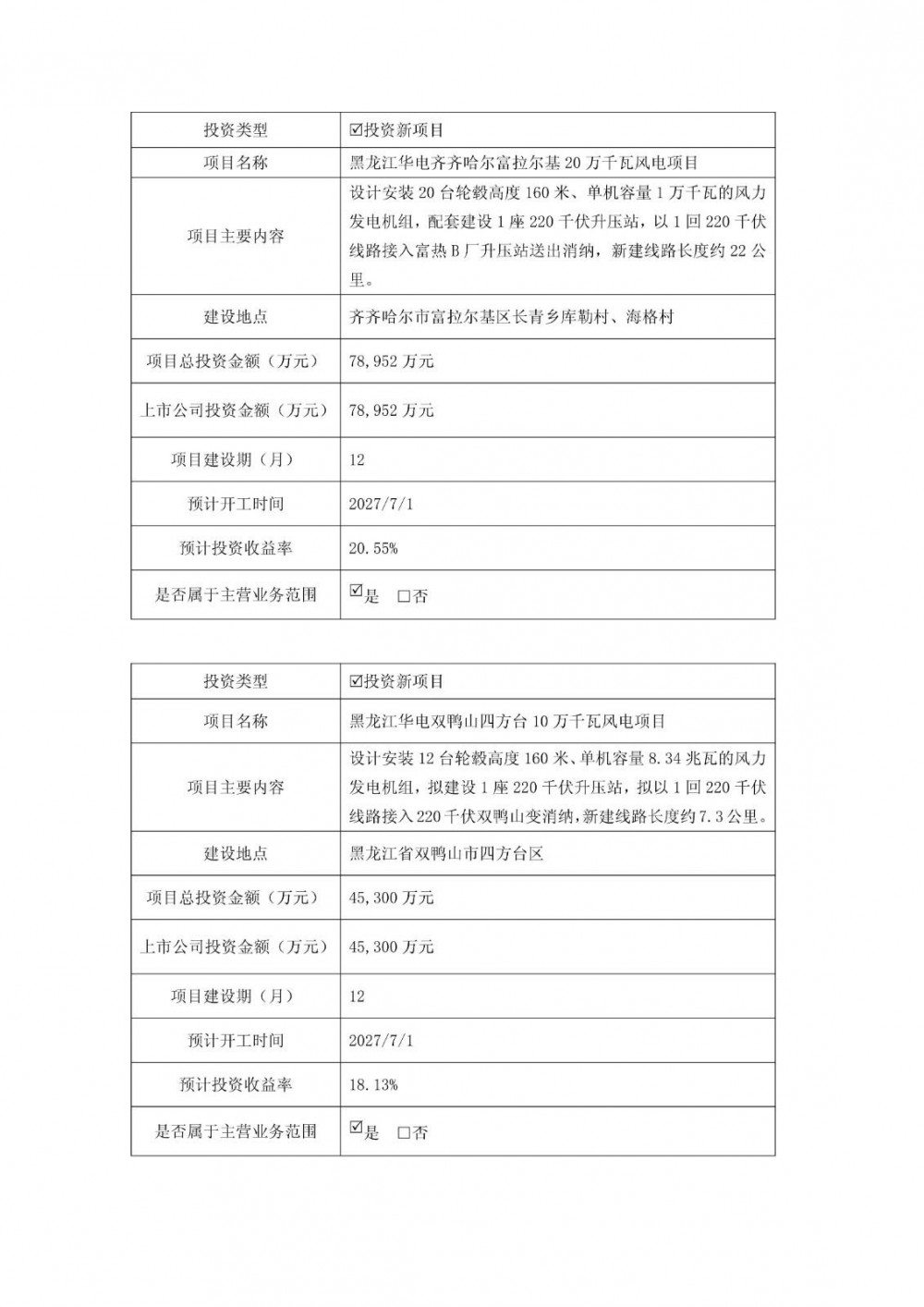
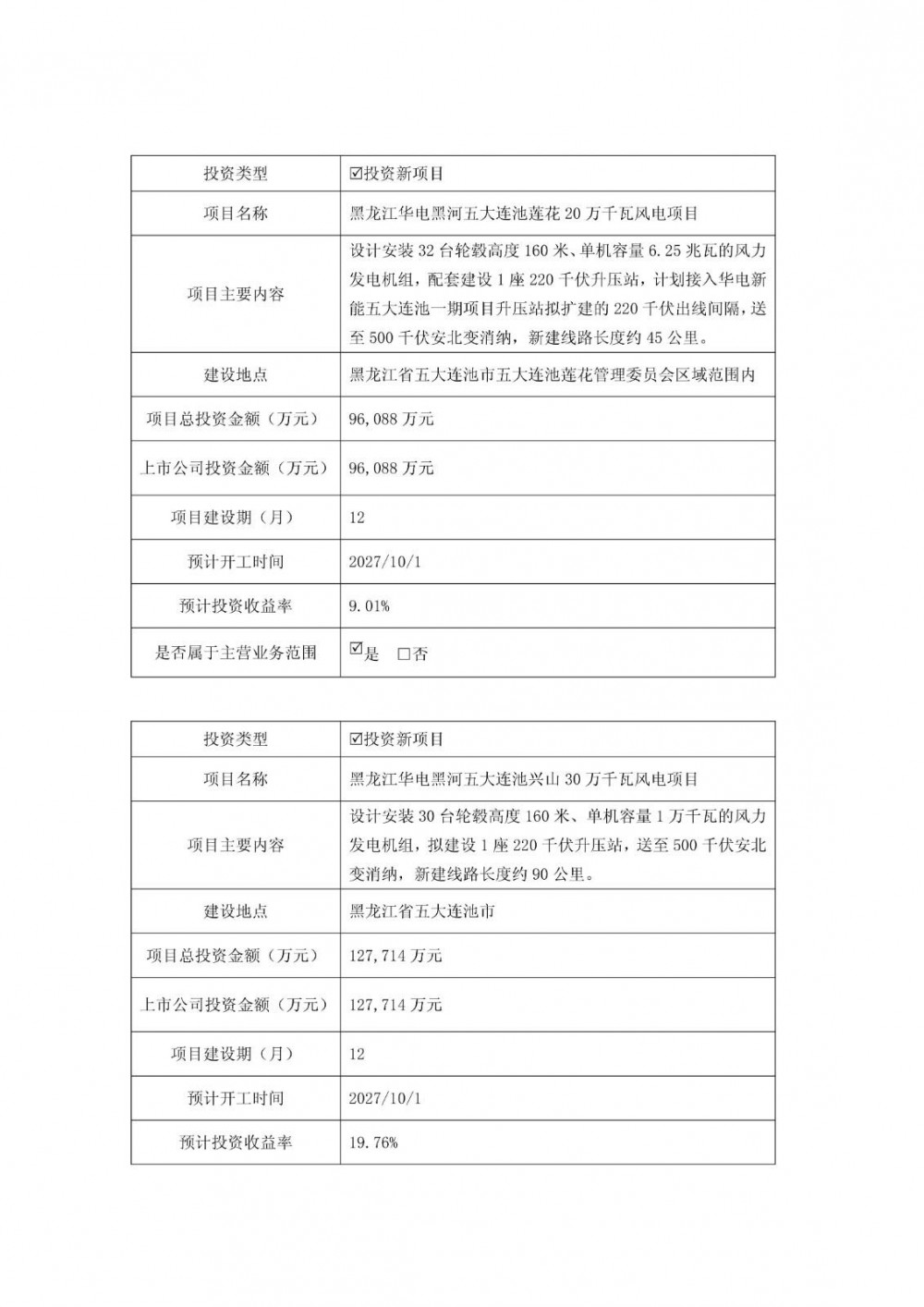
配套140万千瓦新能源暂由六个风电项目组成,总投资额60.83亿元。其中,黑龙江华电牡丹江穆棱马桥河30万千瓦风电项目总投资127,138万元,计划2027年4月开工,2028年4月投产;黑龙江华电哈尔滨呼兰三期30万千瓦风电项目总投资 133,142 万元,计划 2027 年 4 月开工,2028 年4 月投产;黑龙江华电齐齐哈尔富拉尔基 20 万千瓦风电项目总投资 78,952 万元,计划2027 年7月开工,2028 年 7 月投产;黑龙江华电双鸭山四方台 10 万千瓦风电项目总投资45,300 万元,计划 2027 年 7 月开工,2028 年 7 月投产;黑龙江华电黑河五大连池莲花 20 万千瓦风电项目总投资 96,088 万元,计划2027 年10 月开工,2028年 10 月投产。黑龙江华电黑河五大连池兴山 30 万千瓦风电项目总投资127,714万元,计划 2027 年 10 月开工,2028 年 10 月投产。
公告如下:








2024-05-01