
4月11日,据新能源圈了解到,湖南省政府发布关于印发《湖南省推动大规模设备更新和消费品以旧换新实施方案》的通知》,通知提出:
加快发展再制造产业。
鼓励对具备条件的废旧生产设备实施再制造,再制造产品设备质量特性和安全环保性能应不低于原型新品。大力推进产业基础较好的工程机械、农用机械、轨道交通、汽车零部件等再制造产业发展,探索风电光伏、航空等新兴领域开展高端装备再制造业务。强化风电光伏、动力电池等产品设备残余寿命评估技术研发,有序推进产品设备及关键部件梯次利用。推广应用无损检测、增材制造、柔性加工等技术工艺,提升再制造加工水平。支持具备条件的园区建设集中规范的再制造基地,推动再制造产业集群发展。(省工业和信息化厅、省发展改革委、省科技厅、省能源局等按职责分工负责)
推动废旧资源高水平再生利用。
强化政策、标准、技术、溯源等支撑,推动废旧资源加工利用集聚化、规模化、规范化发展,提升资源再生利用水平。依托废旧物资循环体系建设、“城市矿产”示范、大宗固废综合利用等国家级资源综合利用基地布局,规划建设一批废钢铁、废有色金属、废橡胶、废塑料、废弃电器电子产品等再生资源精深加工利用产业集群,建设一批特色园区。统筹探索布局退役风电、光伏设备循环利用产业基地,推动新能源汽车动力电池回收利用体系建设,有序发展以废弃油脂、非粮生物质为主要原料的生物质液体燃料,提升废有色金属利用技术水平,加强稀贵金属提取技术研发应用。(省发展改革委、省科技厅、省工业和信息化厅、省财政厅、省商务厅、省生态环境厅、省供销合作总社、省能源局等按职责分工负责)
全文如下:
湖南省人民政府关于印发《湖南省推动大规模设备更新和消费品以旧换新实施方案》的通知
湘政发〔2024〕5号
各市州、县市区人民政府,省政府各厅委、各直属机构:
现将《湖南省推动大规模设备更新和消费品以旧换新实施方案》印发给你们,请认真贯彻执行。
湖南省人民政府
2024年4月11日
(此件主动公开)
湖南省推动大规模设备更新和消费品以旧换新实施方案
为贯彻落实党中央、国务院决策部署,抢抓政策机遇,推动大规模设备更新和消费品以旧换新,制定如下实施方案。
一、总体要求
以习近平新时代中国特色社会主义思想为指导,深入贯彻党的二十大精神,贯彻落实中央经济工作会议和中央财经委员会第四次会议部署,统筹扩大内需和深化供给侧结构性改革,把国家所需和湖南所能结合起来,按照统筹推进、分类施策,市场为主、政府引导,鼓励先进、淘汰落后,标准引领、有序提升,供需对接、双向发力的原则,实施设备更新、消费品以旧换新、回收循环利用、产品供需对接四大行动,全方位兑现放大政策红利,全链条创新激发有效需求,大力促进重点领域先进设备加快应用、先进产能比重持续提升、高质量耐用消费品更多进入居民生活,为用力打造“三个高地”、推动湖南高质量发展提供有力支撑。
2024年,工业、农业、建筑、交通、教育、文旅、医疗等领域设备投资规模较2023年增长8%以上。规模以上工业企业数字化研发设计工具普及率、关键工序数控化率分别超过83%、62%。报废汽车拆解量达到20万辆,二手车交易量达到81万辆,废旧家电拆解量达到630万台。
到2025年,工业、农业、建筑、交通、教育、文旅、医疗等领域设备投资规模较2023年增长15%以上。规模以上工业企业数字化研发设计工具普及率、关键工序数控化率分别超过86%、68%。报废汽车拆解量达到24万辆,二手车交易量达到85万辆,废旧家电拆解量较2023年增长20%(2023年592万台)。
到2027年,工业、农业、建筑、交通、教育、文旅、医疗等领域设备投资规模较2023年增长25%以上。重点行业主要用能设备能效基本达到节能水平,环保绩效达到A级水平的产能比例大幅提升。规模以上工业企业数字化研发设计工具普及率、关键工序数控化率分别超过90%、75%。报废汽车拆解量达到32万辆,二手车交易量达到110万辆,废旧家电拆解量较2023年增长30%以上,再生材料在资源供给中的占比进一步提升。
二、重点任务
(一)实施设备更新行动
1.推动工业领域设备更新。
加快重点行业设备更新和技术改造。聚焦钢铁、有色、石化、化工、建材、电力、机械、航空、船舶、轻纺、电子等重点领域,以节能降碳、超低排放、安全生产、数字化转型、智能化升级为重要方向,全面摸排设备更新需求,分行业确定设备更新重点,统筹有序推进重点领域生产设备、用能设备、发输配电设备、试验检测设备等更新和技术改造。实施制造业技术改造升级工程,加快应用先进适用设备,推动设备向高端、智能、绿色、安全方向更新升级。严格落实能耗、排放、安全等强制性标准和设备淘汰目录要求,依法依规淘汰不达标设备。(省工业和信息化厅、省发展改革委、省生态环境厅、省应急管理厅、省能源局等有关部门,各市州人民政府按职责分工负责,以下均需各市州人民政府落实,不再一一列出)
推动分行业分领域节能降碳改造。聚焦钢铁、有色、石化、化工、建材、煤电等重点行业,以《重点用能产品设备能效先进水平、节能水平和准入水平(2024年版)》和现行能耗、污染物排放等强制性国家标准为基本依据,推动企业开展重点用能设备更新改造,鼓励更新改造后达到能效节能水平(能效2级),力争达到能效先进水平(能效1级)。落实重点行业碳达峰实施方案,引导企业全面提升设备节能水平。积极实施能效“领跑者”行动。(省工业和信息化厅、省发展改革委、省生态环境厅、省能源局等按职责分工负责)
培育数字经济赋智赋能新模式。推广应用智能制造设备和软件,加快工业互联网建设和普及应用,深化“两化”融合管理体系贯标和数字化转型贯标。加快数字基础设施建设,协同推进基础能力提升、5G融合应用,支持数据中心、通信基站等持续提高能效先进设备的应用比例。持续推进“智赋万企”行动、“智能制造进园区”活动,支持企业建设智能制造单元、智能生产线、数字化车间、智能工厂,加快数字化转型步伐。(省工业和信息化厅、省发展改革委、省数据局等按职责分工负责)
2.推动建筑和市政基础设施领域设备更新。
加快市政基础设施更新改造。以供水、供气、排水与污水处理、环卫、照明、城市生命线工程、安防等为重点,结合城市更新,分类推进市政基础设施更新改造,保障城市基础设施安全、绿色、智慧运行,提升城市建设管理水平。实施供水、供气、排水等老化管道更新改造。推进自来水厂及加压调储、智能计量、深度处理等供水设施设备升级改造。推进城市燃气场站设施设备更新改造,加装燃气泄漏感知设备,支持配置智能巡检设备。推动城镇生活污水垃圾处理设施设备补短板、强弱项,开展污水处理厂提升、曝气搅拌、污泥处理、电气及自动化、监测、光伏发电等绿色低碳智能化改造。推动排水防涝及应急抢险设施设备更新改造。推动垃圾焚烧厂、填埋场、厨余垃圾处理场处理工艺更新改造,推动生活垃圾分类、环卫车辆和垃圾中转压缩设备、可回收物分拣设备更新,鼓励购置新能源车辆以及智能化、无人化环卫作业机具。加快更新各类老化窨井盖,推动地下管网、桥梁隧道、窨井盖等城市生命线工程加装和更新物联智能感知设备。加快重点公共区域和道路视频监控等安防设备改造。推进城市道路照明设施设备智能化升级改造。淘汰老旧落后施工设备,鼓励购置新能源、新技术工程机械装备和智能升降机、建筑机器人等智能建造设备。(省住房城乡建设厅、省发展改革委、省公安厅、省生态环境厅等按职责分工负责)
加快建筑领域设备更新改造。加快更新不符合现行产品标准、安全风险高的老旧住宅和公共建筑电梯。结合城镇老旧小区改造,支持引导有条件的楼栋加装电梯。以外墙保温、门窗、供热制冷装置等为重点,推进既有建筑节能改造。开展住宅区环境综合整治,因地制宜完善消防设施、适老设施、无障碍设施、停车场(库)、电动自行车及充电设施等配套设施。推进新型建筑工业化产品下乡,绿色建材下乡,建设“安全、绿色、低碳、质优”装配式绿色农房,推动农村住房以旧换新。在公共建筑装修、绿色建筑全装修、新建住宅装修、二手房交易二次装修等场景中推广装配化装修。推进装配式建筑部品部件生产基地生产线数字化和智能化更新改造。(省住房城乡建设厅、省发展改革委、省民政厅、省市场监管局、省机关事务局等按职责分工负责)
3.推动交通运输设备更新换代。
加快交通运输设备绿色替代。加快推进城市公交新能源车型替代,支持老旧新能源公交车和动力电池更新换代,支持充电站(桩)更新改造。扩大新能源汽车在公共交通、环境卫生、邮政快递、城市物流、公务车等领域应用。鼓励出租汽车、货车、工程作业用车等领域加快节能与新能源车型替代。对达到规定使用年限且车辆状况较差的老旧公务用车,分批次实施更新淘汰,新购置车辆严格执行公务用车配置标准和要求,积极推广采购新能源汽车。大力支持新能源动力船舶发展,完善配套基础设施和标准规范,逐步扩大新能源船舶应用范围。加强电动、氢能等绿色航空装备产业化能力建设,拓展通用航空应用场景。(省交通运输厅、省工业和信息化厅、省发展改革委、省机关事务局等按职责分工负责)
加快淘汰老旧营运类柴油货车和船舶。在排放标准认定、营运管理、车辆拆解、注销登记等环节协同发力,依法采取经济补偿、限制使用和加强监管执法等综合性措施,加快淘汰国三及以下排放标准营运类柴油货车。加快老旧船舶报废更新。(省生态环境厅、省交通运输厅、省公安厅、省商务厅、省市场监管局等按职责分工负责)
4.推动农业机械装备升级。
聚焦拖拉机、联合收割机、水稻插秧机(抛秧机)、喷杆喷雾机等农业机械,持续实施好农业机械报废更新补贴政策,加大老旧农机淘汰力度,加快农业机械结构调整。推进主要农作物耕种收综合机械化,大力推广应用适应丘陵山区的绿色高效农机装备,推进农机装备集成配套。实施“互联网+农机作业”,推广无人驾驶机械、农业机器人以及智能农机装备,深化北斗系统在农业生产中的应用,提升农机装备作业质量与效率。加快农机社会化服务体系建设。(省农业农村厅、省供销合作总社等按职责分工负责)
5.提升教育设备水平。
配齐配足教学仪器设备。严格落实学科教学装备配置标准,推动符合条件的高校、职业院校(含技工院校)保质保量配置并及时更新教学、实训设备和信息化设施,提高设备数字化、智能化水平。推动职业院校分专业配齐配足教学仪器设备,促进职业院校办学条件提质达标。支持产教融合实训基地建设,鼓励产教融合设备配置对标先进、适当超前。支持符合条件的高校、职业院校(含技工院校)配置感知交互、虚拟仿真等装备,建设学科、专业专用教室、教学实验室,提升通用教室多媒体教学装备水平。(省教育厅、省人力资源社会保障厅、省发展改革委等按职责分工负责)
加快科研设备更新。鼓励符合条件的高校、职业院校(含技工院校)结合学科、专业发展水平和科研需求配置相应仪器设施,推动符合条件的国家及省级重点实验室以科技前沿为导向提升科研设备高端化、尖端化水平。优化科研条件资源配置,提高人才引育、学科发展、专业建设、科技创新、技术服务、平台建设之间的匹配度。利用信息技术推动高性能计算平台和大型仪器设备等智慧设施开放共享,优化资源配置,提高利用效率。(省教育厅、省科技厅、省发展改革委等按职责分工负责)
6.提升医疗设备水平。
开展医疗卫生机构装备和信息化设施迭代升级。推动医疗卫生机构根据功能定位、技术水平、学科发展和群众健康需求,淘汰更新已达使用年限、功能不全、性能落后、影响安全的医疗装备和信息化设施。鼓励具备条件的医疗卫生机构加快医学影像、放射治疗、远程诊疗、手术机器人等医疗装备更新改造。推动医疗卫生机构服务器类、终端类、网络设备类、安全设备类等信息化设施更新换代,进一步提升医院数据互联互通、网络信息和数据安全、医院信息标准化建设水平。(省卫生健康委、省发展改革委、省市场监管局等按职责分工负责)
开展医院病房改造提升。聚焦病房环境与设施短板,统筹推进空间改善、厕所革命和安全保障方面的改造提升。鼓励医院加强病房适老化、便利化改造,有序推动4人间及以上病房改造为2—3人间,适当增加单人间比例,合理增设独立卫生间和公共卫生间,有效提升群众满意度。改善医院现有供电、消防等安全保障措施,提升污水、污物处理能力,做好医疗废物处置。(省卫生健康委、省发展改革委、省生态环境厅、省住房城乡建设厅等按职责分工负责)
7.提升文旅设备水平。
推动文旅设备更新提升。严格执行产品质量标准和特种设备检测标准,推进等级旅游景区、度假区、文化馆、旅游演艺场所、博物馆、重点游乐园(场)等文化旅游场所运营设备更新。对接近使用年限、达到强制报废年限或安全性能下降的观景、住宿、游乐、演艺、智能及其他类文旅设备进行更新或技术改造。推动“文化+科技”“文化+旅游”深度融合,加快建设智慧旅游景区,推进文旅数字化、智慧化技术的场景开发和推广应用。支持4K/8K超高清、AI大模型、智慧广电、虚拟技术等装备替代更新,推动音视频产业高质量发展。支持体育健身设施设备更新,助力全民健身运动。(省文化和旅游厅、省委宣传部、省市场监管局、省广播电视局、省体育局等按职责分工负责)
(二)实施消费品以旧换新行动
8.推动汽车以旧换新。
全链条促进汽车以旧换新。根据国家统一部署开展汽车以旧换新专项活动,按国家统一标准给予定额补贴。省市联动开展“惠购湘车”活动,办好各类汽车展销会,引导鼓励汽车生产企业、销售企业开展促销活动。加大政策支持力度,扩大节能与新能源汽车消费,加快居住区、停车场、加油站、高速公路服务区、客货运枢纽等充电基础设施建设。引导充电桩基础设施运营企业适当下调充电服务费。支持汽车改装、汽车租赁、汽车赛事、房车露营等行业规范发展,促进汽车从交通工具向生活空间转变。(省商务厅、省财政厅、省公安厅、省体育局、省能源局等按职责分工负责)
依法依规淘汰老旧机动车。严格执行机动车强制报废标准规定和车辆安全环保检验标准,依法依规淘汰符合强制报废标准的老旧汽车及非标摩托车、电动自行车,引导车主自主淘汰符合引导报废标准的老旧机动车。(省公安厅、省商务厅、省生态环境厅、省市场监管局等按职责分工负责)
9.推动家电以旧换新。
开展节能家电以旧换新活动,对消费者购买符合一定标准的家电产品给予补贴。支持家电销售企业联合生产企业、回收企业,全链条整合上下游资源,开展以旧换新促销活动,对以旧家电换购节能家电的消费者给予优惠。深入实施家电售后服务提升行动,继续遴选一批实力强、模式新、示范带动作用突出的家电售后服务领跑企业,进一步扩大规范售后服务覆盖范围。组织家电售后服务企业与回收企业加强合作,共同为消费者做好回收估值、及时清运等综合服务。引导家电售后服务企业提供在线下单、预约上门、配件自选等个性化服务。(省商务厅、省财政厅、省市场监管局、省供销合作总社等按职责分工负责)
10.推动家装厨卫焕新。
支持旧房改造和家装换新。以扩大存量房装修改造为切入点,通过政府支持、企业让利等多种方式,支持居民开展旧房装修、厨卫等局部改造和居家适老化改造,促进居住社区品质提升。加强城市居家适老化改造技术指导,为有居家适老化改造需求的群体提供经济实用的改造方案和技术路径。优化线上线下二手家居交易服务,支持企业提供家具、厨卫等消费品上门“送新”、返程“收旧”服务,满足多样化需求。开展家居焕新季、家装消费节、家居消费节等促消费活动。(省住房城乡建设厅、省商务厅等按职责分工负责)
培育智能家居等新型消费。全省打造100个绿色化、智能化、适老化改造样板间,推动样板间进商场、进社区、进平台,鼓励家装企业推出价格实惠的产品和服务套餐,丰富居民消费选择。推动家装消费品换新升级,引导企业提供更多高品质、个性化、定制化家装产品,培育智能家居等新型消费,激发消费者家装换新需求。(省商务厅、省住房城乡建设厅等按职责分工负责)
(三)实施回收循环利用行动
11.完善废旧产品设备回收网络。
支持废旧物资交投点、中转站、分拣中心三级回收体系建设,加快推动生活垃圾清运回收体系与再生资源回收体系“两网融合”。着力培育再生资源回收骨干企业,支持建设一批集中分拣处理中心,创建一批绿色分拣示范中心。充分利用现有资金渠道,加强对废旧物资循环利用体系建设重点项目的支持。优化报废机动车回收拆解企业布局,将废旧家电等回收网点纳入便民地图、便民生活圈建设。完善公共机构办公设备回收渠道,鼓励有条件的地方建设“公物仓”。创新废旧产品设备回收模式,加快推广“换新—回收”“互联网+回收”等新模式。(省商务厅、省发展改革委、省财政厅、省自然资源厅、省住房城乡建设厅、省生态环境厅、省市场监管局、省机关事务局、省供销合作总社等按职责分工负责)
12.支持二手商品流通交易。
培育二手商品线上线下交易平台,推动二手商品交易便利化规范化发展。鼓励各市县利用现有旧货市场建设集中规范的“跳蚤市场”,推广“互联网+二手”模式。鼓励电器电子产品、家电、服装、家具、书籍等零售企业利用现有销售网络规范开展闲置物品交易。依托自贸区、中非经贸合作等开放平台,扩大二手商品、再制造产品等出口。推行诚信放心、“反向开票”、异地交易等便利化措施,促进二手车流通和出口。支持符合条件的汽车生产企业申请临时出口许可,支持有实力的企业开展二手车出口业务。支持电子产品生产企业发展二手交易、翻新维修等业务。(省商务厅、省公安厅、省税务局、省市场监管局、长沙海关等按职责分工负责)
13.加快发展再制造产业。
鼓励对具备条件的废旧生产设备实施再制造,再制造产品设备质量特性和安全环保性能应不低于原型新品。大力推进产业基础较好的工程机械、农用机械、轨道交通、汽车零部件等再制造产业发展,探索风电光伏、航空等新兴领域开展高端装备再制造业务。强化风电光伏、动力电池等产品设备残余寿命评估技术研发,有序推进产品设备及关键部件梯次利用。推广应用无损检测、增材制造、柔性加工等技术工艺,提升再制造加工水平。支持具备条件的园区建设集中规范的再制造基地,推动再制造产业集群发展。(省工业和信息化厅、省发展改革委、省科技厅、省能源局等按职责分工负责)
14.推动废旧资源高水平再生利用。
强化政策、标准、技术、溯源等支撑,推动废旧资源加工利用集聚化、规模化、规范化发展,提升资源再生利用水平。依托废旧物资循环体系建设、“城市矿产”示范、大宗固废综合利用等国家级资源综合利用基地布局,规划建设一批废钢铁、废有色金属、废橡胶、废塑料、废弃电器电子产品等再生资源精深加工利用产业集群,建设一批特色园区。统筹探索布局退役风电、光伏设备循环利用产业基地,推动新能源汽车动力电池回收利用体系建设,有序发展以废弃油脂、非粮生物质为主要原料的生物质液体燃料,提升废有色金属利用技术水平,加强稀贵金属提取技术研发应用。(省发展改革委、省科技厅、省工业和信息化厅、省财政厅、省商务厅、省生态环境厅、省供销合作总社、省能源局等按职责分工负责)
(四)实施产品供需对接行动
15.着力培塑产业新优势新动能。
抢抓设备和消费品更新换代需求升级机遇,加速培育新质生产力。以先进制造业高地标志性工程为牵引,围绕构建“4×4”现代化产业体系,大力实施“产业培塑行动”和“重点产业倍增计划”,以湖南所能为全国所需提供高质量保障。推进现代石化、绿色矿业、食品加工、轻工纺织等产业扩能提质增效,加快技术改造和设备更新。实施新能源汽车产业链提升工程,打造乘用车竞争新优势。做强做优工程机械、轨道交通、现代农机等优势产业集群,推动向国家级、世界级先进产业集群跃升,加快打造国际一流的工程机械研发智造中心、世界领先的轨道交通装备制造研发中心。培育壮大数字产业、新能源、大健康、空天海洋等新兴产业,加快打造世界一流的信创产业集群、全国重要的先进计算产业基地、全国领先的音视频产业集群、行业领先的北斗规模应用集群,培育装配式建筑、快速磁悬浮等更多具有竞争力的重要支柱产业。推进量子科技、人工智能、前沿材料、生命工程等未来产业创新发展,加强集成电路、工业母机、基础软件等关键技术突破,补齐高端装备、先进适用产品等领域供给能力短板。(省发展改革委、省科技厅、省工业和信息化厅等按职责分工负责)
16.着力推介优势产业产品。
充分发挥我省制造业优势,推动我省更多先进设备、优质产品、创新技术服务全国大市场。遴选一批符合国家标准的湖湘品牌产品,形成优势产业、产品清单,向全国宣传推介。争取更多符合条件的产品纳入国家相关产品目录,纳入政府采购范围。(省工业和信息化厅、省发展改革委、省财政厅、省商务厅、省市场监管局等按职责分工负责)
17.着力开展供需对接活动。
大力实施激发需求行动,推动优势产业链提升、市场精准对接、产贸深度融合,积极引导使用高端化、智能化、绿色化产品设备,进一步激发设备更新市场潜力。持续组织开展老旧设备更新、废旧设备回收、先进设备生产三方企业供需对接活动,发挥行业商会、协会作用,运用好新媒体、电商平台等渠道,拓展对接合作平台。(省发展改革委、省工业和信息化厅、省商务厅等按职责分工负责)
三、保障措施
18.突出标准牵引。
制订修订一批地方标准。对标国际国内先进水平,严格落实国家重点用能产品设备能效先进水平、节能水平和准入水平的规定,组织制修订一批涉及能耗、排放、技术、安全等相关地方标准,推动制定工程机械、轨道交通、农用机械、装配式建筑等重点特色产品碳足迹核算规则和标准,以先进标准助推产品质量提升,打造湖南品牌。加强资源循环利用标准供给,加快制修订再生资源回收利用地方标准,促进废旧装备再制造。规范车辆、家电、手机、工程机械等二手商品鉴定、评估、分级等流通标准。(省市场监管局、省发展改革委、省工业和信息化厅、省生态环境厅、省交通运输厅、省住房城乡建设厅、省商务厅、省应急管理厅、省农业农村厅、省能源局等按职责分工负责)
推动标准有序衔接。积极参与国家标准制修订,支持鼓励企业主导和参与制定相关国家标准。推动计量和检验检测设备更新升级,保障标准落地实施。鼓励新能源汽车、轨道交通、工程机械、节能环保等装备制造领域的社会组织、产业技术联盟和企业积极参与国家、国际标准化活动,争取更多的湖南标准成为国家标准、国际标准,以标准“走出去”带动湖南装备、产品、技术和服务“走出去”。编制全省重点工业产品质量安全监管目录,严厉查处产品质量违法行为。(省市场监管局、省住房城乡建设厅、省商务厅、省应急管理厅、省发展改革委、省工业和信息化厅、省生态环境厅、省能源局等按职责分工负责)
19.完善财税政策。
加强财政政策支持。积极争取我省符合条件的设备更新、循环利用项目纳入中央预算内投资、专项债、超长期特别国债等资金支持范围。用足用好中央财政安排的节能减排补助资金、现代商贸流通体系相关资金、城市交通发展奖励资金等各类专项资金,统筹省级先进制造业高地建设专项、开放型经济与流通产业发展专项、新能源汽车、交通运输发展等存量资金,加大新增预算力度,支持设备更新和以旧换新。持续实施好老旧营运车船更新补贴、农业机械报废更新补贴政策。省级加大资金统筹力度,支持废旧资源循环利用产业。落实政府绿色采购政策,加大对符合政策要求的高效节能产品设备、再生资源产品的政府采购支持力度。建立健全供水、燃气、污水、垃圾处理等价格和收费标准动态调整机制。强化财政资金全过程、全链条、全方位监管,提高财政资金使用的有效性和精准性。(省财政厅、省发展改革委、省商务厅、省住房城乡建设厅、省交通运输厅、省工业和信息化厅、省农业农村厅、省生态环境厅等按职责分工负责)
落实税收支持政策。落实好对节能节水、环境保护、安全生产专用设备税收优惠政策,把数字化、智能化改造纳入优惠范围。落实国家推广资源回收企业向自然人报废产品出售者“反向开票”做法,细化实施举措。落实再生资源回收企业增值税简易征收政策及所得税征管配套措施,优化税收征管标准和方式。创新宣传辅导方式,对符合条件企业精细分类、贴标画像,运用多种渠道精准推送政策,确保政策落实落地。(省财政厅、省税务局、省工业和信息化厅、省商务厅等按职责分工负责)
20.优化金融支持。
优化金融政策供给。组织开展银企对接活动,积极运用科技创新和技术改造再贷款等结构性货币政策工具,引导金融机构加大对科技型中小企业、设备更新和技术改造的金融支持。鼓励金融机构结合企业科技创新、设备更新和技术改造等融资需求,创新融资租赁等金融产品和服务,加大制造业中长期贷款投放,力争全省制造业中长期贷款增速高于各项贷款平均增速。合理增加绿色消费信贷,加大信贷对农机具更新的支持力度。鼓励银行机构在依法合规、风险可控前提下,适当降低汽车贷款首付比例,合理确定汽车贷款额度、期限。出台落实科技创新和技术改造再贷款相关政策措施,推动专项再贷款政策快速落地。(人民银行湖南省分行、省委金融办、国家金融监管总局湖南监管局、湖南证监局、省发展改革委、省财政厅等按职责分工负责)
撬动社会资本参与。支持符合条件的高效节能产品设备生产企业、资源回收利用企业发行绿色债券、上市融资和再融资。发挥政府投资基金引导作用,鼓励基金公司结合实际情况通过项目投资、项目赋能、提供咨询服务等多种方式,支持再生资源产业集群培育和发展。鼓励融资担保机构担保设备更新项目。(省委金融办、省发展改革委、省财政厅、人民银行湖南省分行、国家金融监管总局湖南监管局、湖南证监局、湖南财信金控集团等按职责分工负责)
21.加强要素保障。
鼓励完善资源循环利用项目用地保障机制,在国土空间规划中统筹考虑。土地利用计划指标倾斜支持企业技术改造项目和回收循环利用项目。对不新增土地、以设备更新为主的技术改造项目实行承诺备案制,简化前期审批手续。统筹区域内生活垃圾分类收集、中转贮存及再生资源回收设施建设,将其纳入公共基础设施用地范围,保障合理用地需求。加强企业技术改造项目和回收循环利用项目的用能保障,对可实现减污降碳协同增效的企业技术改造和资源综合利用项目,加快能评、环评等前期审批手续办理。优化使用住宅专项维修资金用于住宅电梯更新和加装流程。(省自然资源厅、省发展改革委、省生态环境厅、省住房城乡建设厅、省工业和信息化厅、省商务厅、省能源局等按职责分工负责)
22.强化产业和科技支撑。
积极开展重大技术装备科技攻关,聚焦高端化智能化绿色化生产设备、交通运输设备、新能源装备、新型农业机械、再制造等领域,集中突破一批行业共性技术和关键核心技术。加大采用“揭榜挂帅”、委托定向等新模式,集成国内外企业、高校、科研院所、社会资本等优质科研资源协同攻坚重大技术装备“卡脖子”难题。支持省内装备制造生产企业、耐用消费品生产企业积极开展科技攻关,加快相关产品研发升级、扩大生产制造规模。建立产业合作对接机制,推动省内工业企业加强零部件和原材料就近配套,降低生产成本。优化制造业中试基地和成果转化示范企业布局,加快科技成果转化应用,落实“五首”奖补政策,加强首台(套)装备、首批次材料、首版次软件、首轮次芯片、首套件电子元器件推广与应用。(省发展改革委、省科技厅、省工业和信息化厅、省农业农村厅、省能源局等按职责分工负责)
四、组织实施
(一)加强组织领导
各级各部门要从战略和全局高度,深刻认识大规模设备更新和消费品以旧换新的重要意义,加强统筹协调,建立政策对接、供需对接、项目对接、银企合作等工作机制,做好政策解读,营造推动大规模设备更新和消费品以旧换新的良好社会氛围,相关工作纳入省政府大抓落实督查激励。省发展改革委要会同有关部门建立工作专班,加强协同配合,强化省市县三级联动,定期调度进展,及时协调解决工作中出现的问题,重大事项及时按程序请示报告。各有关部门要做好本领域相关工作,落实部门责任,形成工作合力。各市州、县市区人民政府要组建工作专班,明确目标任务,细化工作举措,抓好贯彻落实。
(二)建立政策体系
各有关部门要按照职责分工制定具体方案和配套政策,形成我省“1+N”政策体系,打好政策组合拳,推动各项任务落实落细。对照国家政策支持范围和标准,加强项目前期工作,完善必要手续,积极争取中央预算内投资、超长期特别国债、中央财政补贴、银行优惠贷款等资金支持。各市州要因地制宜推出差异化、有含金量的配套政策措施。
(三)实行清单管理
各级各有关部门要紧跟国家部署,持续开展全面深入摸底,更加精准掌握各领域的优势和需求,加强政策梳理、对接和研究,动态完善“两优”清单(即优势产业、优势产品供给清单)、“两新”清单(即7大领域设备更新、3大领域消费品以旧换新需求清单),以及财税、金融、投资、产业等政策清单,促进供需两端同步发力。
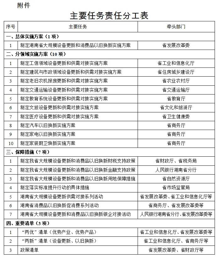
附件:主要任务责任分工表

2024-05-01