获悉,8月5日,河北省发展和改革委员会发布关于可再生能源试点示范评选情况的公示。
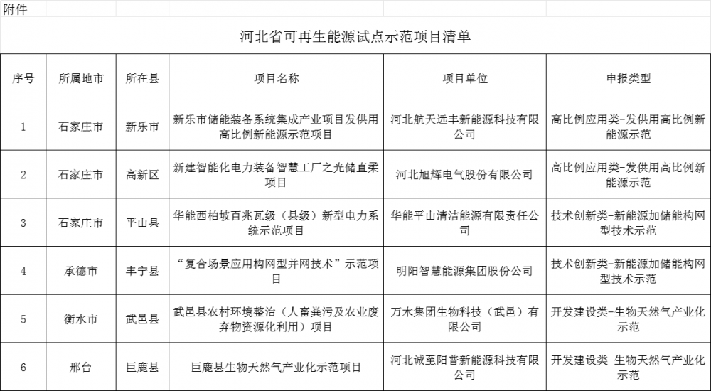
公示显示,河北省可再生能源试点示范项目共有6个,分别为新乐市储能装备系统集成产业项目发供用高比例新能源示范项目、新建智能化电力装备智慧工厂之光储直柔项目、华能西柏坡百兆瓦级(县级)新型电力系统示范项目、“复合场景应用构网型并网技术”示范项目、武邑县农村环境整治(人畜粪污及农业废弃物资源化利用)项目、巨鹿县生物天然气产业化示范项目。

全文如下:
关于可再生能源试点示范评选情况的公示
根据国家能源局《关于组织开展可再生能源发展试点示范的通知》(国能发新能〔2023〕66号)有关要求,我们组织了我省可再生能源试点示范的申报和评选工作,现将评审情况予以公示,具体项目名单见附件。
公示时间为2024年8月5日至8月9日。期间,如有异议,请向省发展改革委(能源局)新能源处反映。
联系电话:0311—88600523(传真)
电子邮箱:nyjxnyc@hbdrc.gov.cn
附件:河北省可再生能源试点示范项目清单
河北省发展和改革委员会
2024年8月5日

来源:河北省发展和改革委员会
2024-05-01