2024-05-01
2024-05-01
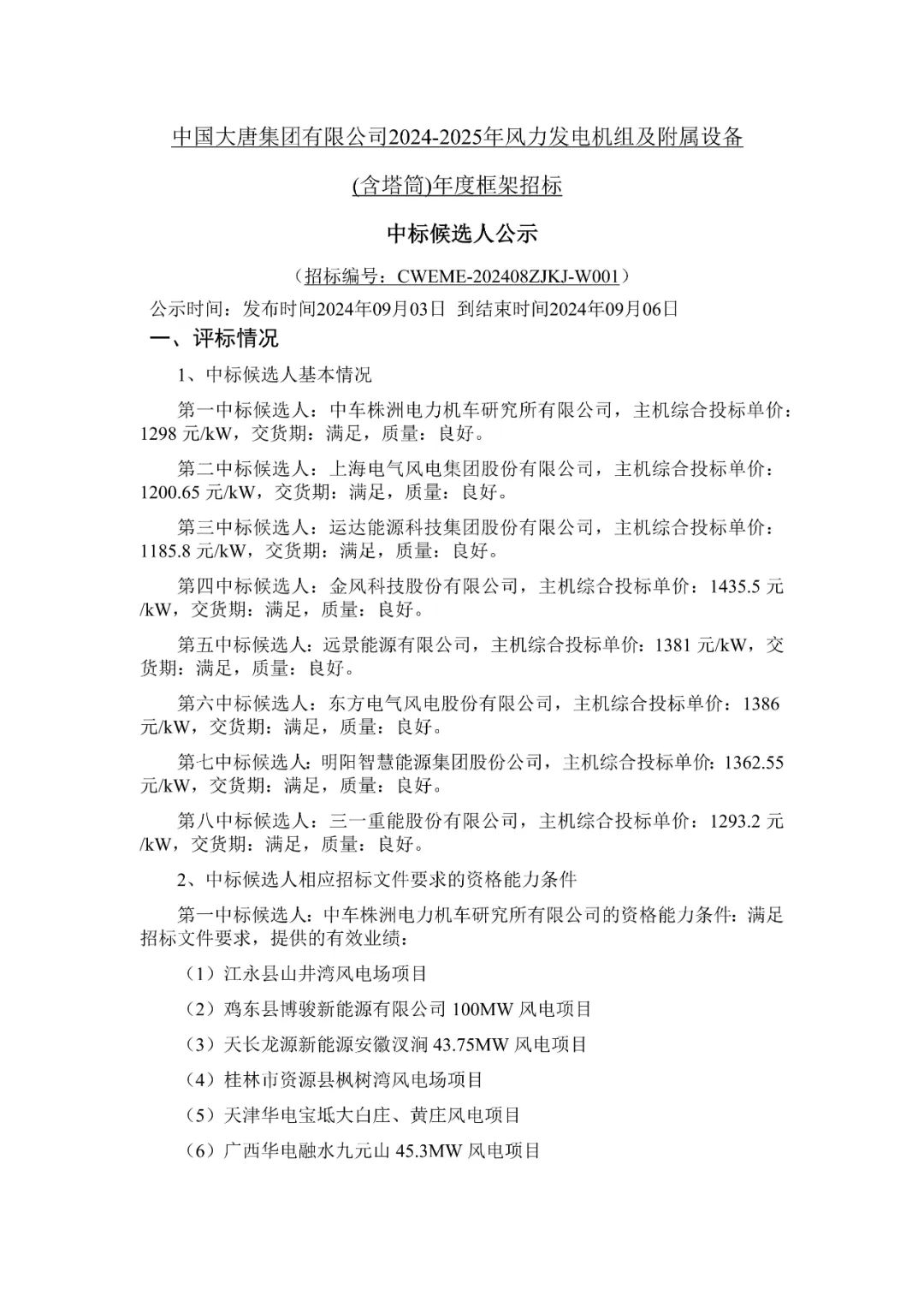
2024-04-30 据悉,9月3日,中国大唐集团有限公司2024-2025年风力发电机组及附属设备(含塔筒)年度框架招标中标候选人公示。
根据公示,总量约为600万千瓦,中车株洲所、电气风电、运达股份、金风科技、远景能源、东方风电、明阳智能、三一重能8家整机商进行了投标。
主机综合投标单价最高为1435.5元/kW,最低为1185.8元/kW。

根据招标公告,本次采购共涉及五个系列,分别为单机容量<5.0MW、5.0MW单机容量<6.0MW、6.0MW单机容量<7.0MW、7.0MW单机容量<8.0MW、8.0MW单机容量,以上五个系列每个系列投标人仅可上报一种主力机型。
本次框架采购的有效期为2025年8月31日,当框架有效期到期但实际采购总容量未达到预估总容量时,招标人可根据实际情况决定是否延长本次框架采购有限期,延长期限不得超过三个月。
中标公告如下:






资讯来源:大唐电子商务平台
免责声明: 本站内容转载自合作媒体、机构或其他网站的信息,转载此文仅出于传递更多信息的目的,但这并不意味着赞同其观点或证实其内容的真实性。本站所有信息仅供参考,不做交易和服务的根据。本站内容如有侵权或其它问题请及时告之,本网将及时修改或删除。凡以任何方式登录本网站或直接、间接使用本网站资料者,视为自愿接受本网站声明的约束。