2024-05-01
2024-05-01
2024-04-30
全球最大26兆瓦级海上风电机组成功吊装
8月29日,由东方电气集团完全自主研制的全球最大26兆瓦级海上风电机组,在东营风电装备测试认证创新基地成功吊装,刷新全球已安装风机单机容量、叶轮直径的双项纪录,
国家能源集团联合体申报!山西公示100MW煤电和新能源一体化
新能源圈获悉,8月29日,山西省能源局发布关于山西省2025年煤电和新能源一体化项目评审结果的公示(第二批)。公示显示,经有关企业、各市申报,省能源局已组织完成
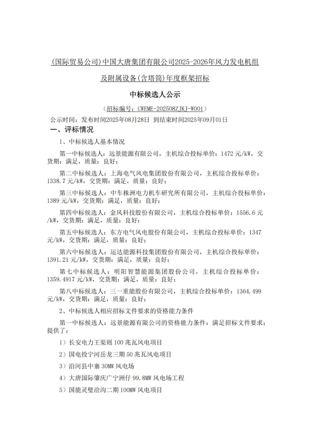
中标 | 最低1338.7元/kW!大唐10GW风机框采:远
新能源圈获悉,8月28日,中国大唐集团有限公司2025-2026年风力发电机组及附属设备(含塔筒)年度框架招标中标候选人公示。公告显示,本次共有8家整机商入围,
国家能源局:7月份风电核发绿证7773万个,交易绿证3648
8月28日,国家能源局发布2025年7月全国可再生能源绿色电力证书核发及交易数据。数据显示,2025年7月,国家能源局核发绿证2.36亿个,涉及可再生能源发电项