2024-05-01
2024-05-01
2024-04-30
全球首制,出海试航!
我国自主设计建造的全球首制二氧化碳运输和海上碳捕集及存储业务船舶北极光先锋轮首次出海试航。 8月22日,我国自主设计建造的全球首制二氧化碳运输和海上碳捕集
风电「周事迹」东方风电获1.5GW风电大单;禾望新一代风冷双
风电政策两部门:推进风电设备更新和循环利用8月21日,国家发展改革委办公厅 国家能源局综合司发布关于印发《能源重点领域大规模设备更新实施方案》的通知。内容指出,
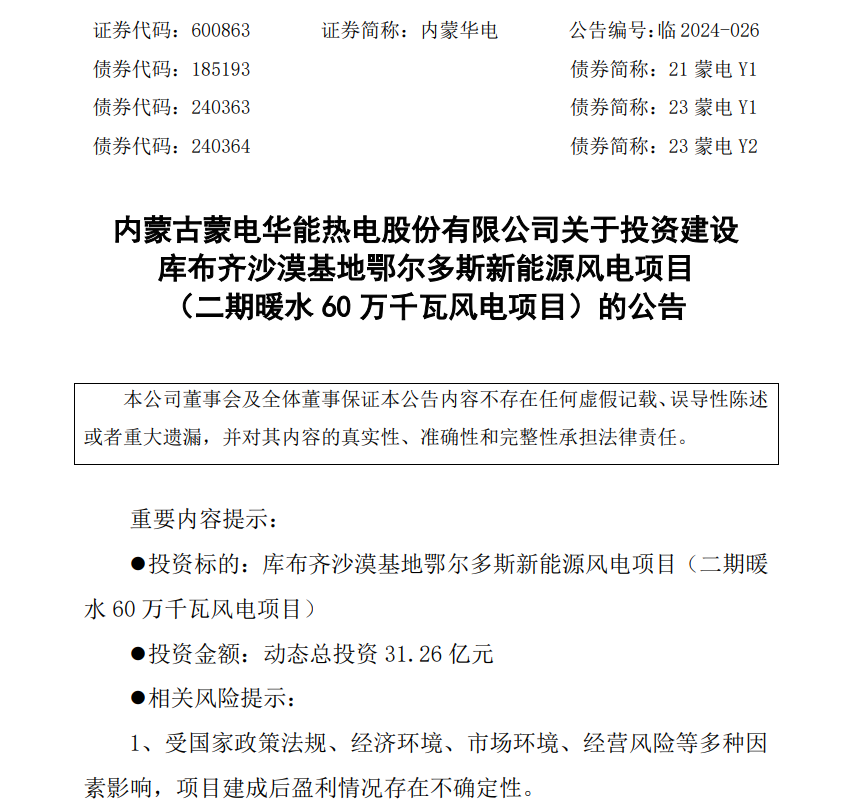
总投资超51亿元!内蒙华电投建1080MW风电项目
8月24日,内蒙古蒙电华能热电股份有限公司(以下简称内蒙华电或公司)发布《关于投资建设库布齐沙漠基地鄂尔多斯新能源风电项目 (二期暖水60万千瓦风电项目)的公告
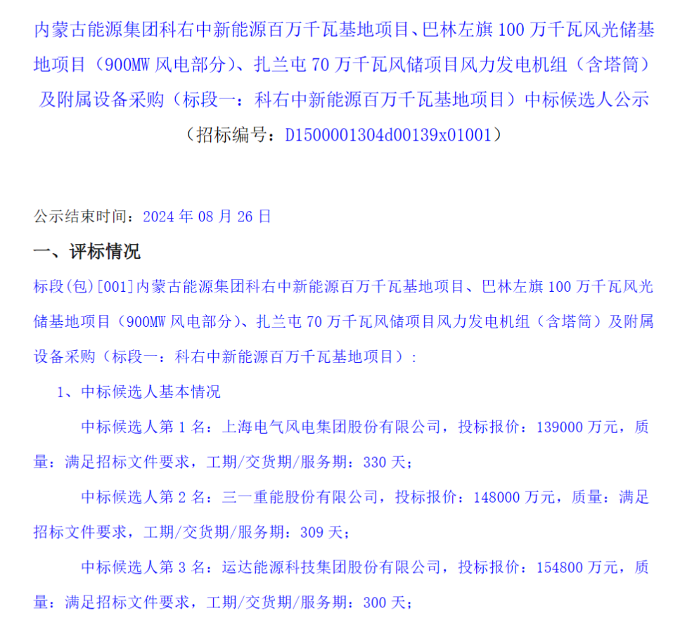
37.75亿元!内蒙古能源集团2600MW风电项目中标候选人
8月23日,中国招标投标公共服务平台发布内蒙古能源集团科右中新能源百万千瓦基地项目、巴林巴林左旗100万千瓦风光储基地项目(900MW风电部分)、扎兰屯70万千