2024-05-01
2024-05-01
2024-04-30
中标 | 明阳、东方风电等预中标!779.5MW风机采购中标
新能源圈获悉,9月17日、18日,华润、海泰新能、中国交建8个风电项目风电机组采购中标候选人公示,项目规模合计779.5MW。根据公示,明阳智能、东方风电、金风
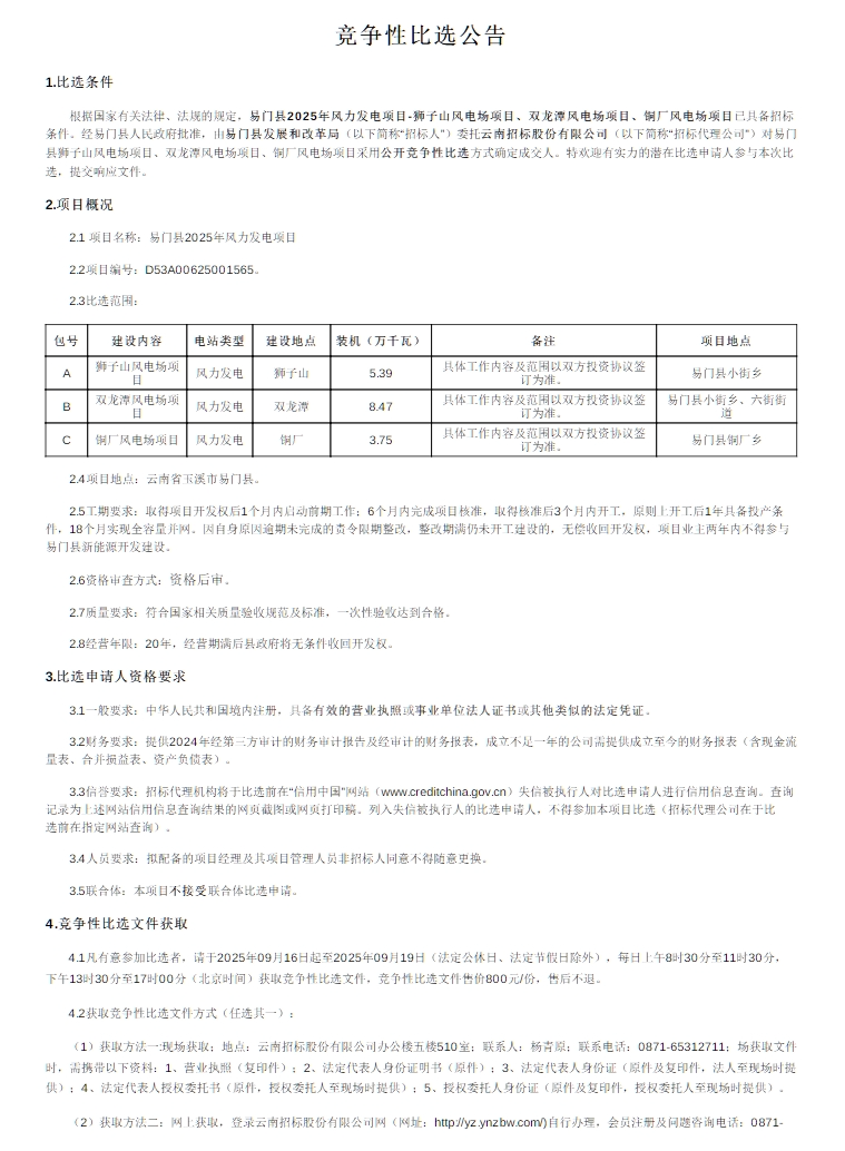
云南176.1MW风电项目启动竞配
新能源圈获悉,9月16日,狮子山风电场项目、双龙潭风电场项目、铜厂风电场项目竞争性比选公告发布。公告显示,狮子山风电场项目位于易门县小街乡,装机容量53.9MW
招标 | 不接受双馈机型投标!中海油海南600MW海上风电项
9月17日,中国海洋石油集团有限公司采办业务管理与交易系统发布某海上风电项目(一期)海上风电机组采购招标公告。公告显示,中海油某海上风电示范项目(一期),位于海
招标 | 48台风机!300MW风电项目招标!
9月17日,新能源圈获悉,中国能建电子采购平台发布招标信息,白城能投集团通榆30万千瓦风电项目EPC工程总承包风机和附属设备招标。此次项目地点位于吉林省白城市通