2024-05-01
2024-05-01
2024-04-30 中广核为中广核电力的控股股东,按照《深圳证券交易所股票上市规则》的规定,中广核为中广核电力的关联人,本次交易构成关联交易。本次交易不构成《上市公司重大资产重组管理办法》中所规定的重大资产重组情形,也不需要经过有关部门的批准。
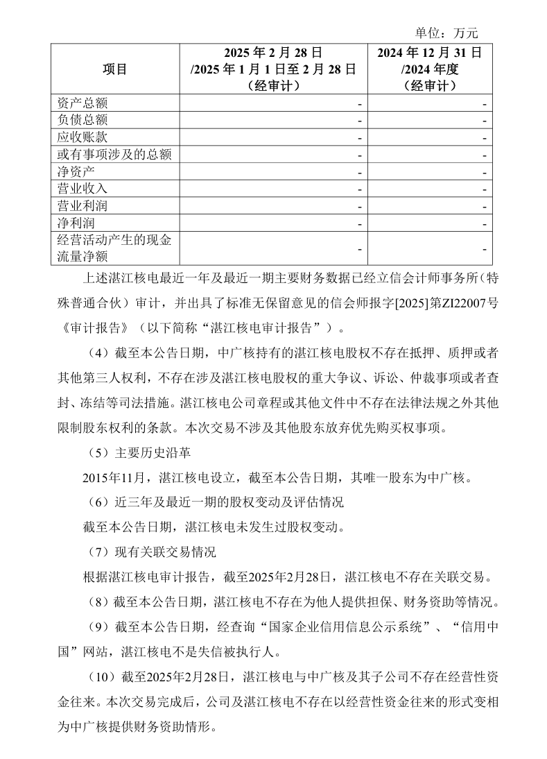
基于资产评估结果,经双方协商同意并确认,惠州核电82%股权的转让价格为802270.21万元,惠州第二核电100%股权的转让价格为135273.04万元、惠州第三核电100%股权及湛江核电100%股权的转让价格均为0元。















资讯来源:深圳证券交易所网站
免责声明: 本站内容转载自合作媒体、机构或其他网站的信息,转载此文仅出于传递更多信息的目的,但这并不意味着赞同其观点或证实其内容的真实性。本站所有信息仅供参考,不做交易和服务的根据。本站内容如有侵权或其它问题请及时告之,本网将及时修改或删除。凡以任何方式登录本网站或直接、间接使用本网站资料者,视为自愿接受本网站声明的约束。