2024-05-01
2024-05-01
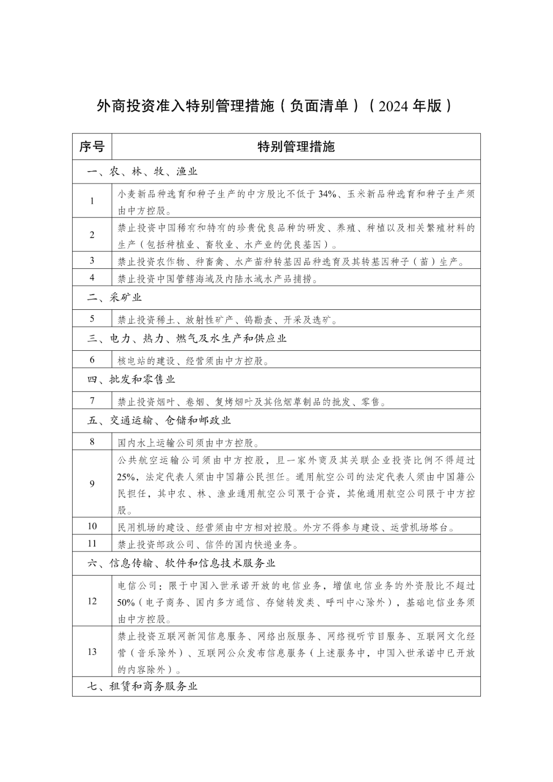
2024-04-30 经党中央、国务院同意,国家发展改革委、商务部于2024年9月8日发布第23号令,全文发布《外商投资准入特别管理措施(负面清单)(2024年版)》,自2024年11月1日起施行。《外商投资准入特别管理措施(负面清单)(2021年版)》同时废止。其中,2024年版规定,核电站的建设、经营须由中方控股。
2023年10月,习近平总书记在第三届一带一路国际合作高峰论坛开幕式上宣布,全面取消制造业领域外资准入限制措施。党的二十届三中全会指出,合理缩减外资准入负面清单。发布实施2024年版全国外资准入负面清单,是贯彻落实习近平总书记重要讲话精神和党中央、国务院决策部署,建设更高水平开放型经济新体制的重要举措,也展示了我国坚定不移推动投资自由化便利化的决心和推动全球开放合作的担当。
2024年版全国外资准入负面清单限制措施由31条减至29条,删除了出版物印刷须由中方控股,以及禁止投资中药饮片的蒸、炒、炙、煅等炮制技术的应用及中成药保密处方产品的生产2个条目,制造业领域外资准入限制措施实现清零。
国家发展改革委将会同商务部等部门、各地区,深入实施准入前国民待遇加负面清单管理制度,落实好2024年版全国外资准入负面清单,确保新开放措施及时落地。对负面清单之外的领域,按照内外资一致原则管理,给予外商投资企业国民待遇。同时,坚持统筹开放和安全,扎实做好风险防控工作。
中华人民共和国国家发展和改革委员会
中华人民共和国商务部
令
第23号
《外商投资准入特别管理措施(负面清单)(2024年版)》已经2024年4月8日国家发展和改革委员会第10次委务会议审议通过和商务部审签,并经党中央、国务院同意,现予发布,自2024年11月1日起施行。
国家发展和改革委员会主任:郑栅洁 商务部部长:王文涛
2024年9月6日



资讯来源:中国能源观察
免责声明: 本站内容转载自合作媒体、机构或其他网站的信息,转载此文仅出于传递更多信息的目的,但这并不意味着赞同其观点或证实其内容的真实性。本站所有信息仅供参考,不做交易和服务的根据。本站内容如有侵权或其它问题请及时告之,本网将及时修改或删除。凡以任何方式登录本网站或直接、间接使用本网站资料者,视为自愿接受本网站声明的约束。