2024-05-01
2024-05-01
2024-04-30 为推动高质量创新发展、打造核能新质生产力,由中国能源研究会、中国广核集团有限公司联合中核集团、国家电投、中国华能、中国大唐、国家能源集团共同主办的2024第三届中国核能高质量发展大会暨深圳国际核能产业创新博览会(以下简称深圳核博会),将于11月11-13日,在深圳会展中心(福田)隆重召开。

本届深圳核博会将延续往届高标准、大规模、高规格特点,持续打造世界一流核展,展出面积60,000平方米,海内外参展商超600家,覆盖全球前沿的核科技创新成果以及完整的核电产业链。大会同期还将举办近20场产业、应用、国际及学术论坛,涵盖先进装备与产业链、先进建造、在役检查、智慧运维、冷源安全、先进核材料、环保技术、数字化、安全生产绩效、核技术、先进核能等领域,汇聚万余位行业同仁,共商核能高质量发展大计,共绘核电可持续发展蓝图,为中国乃至世界核电产业的高质量发展汇聚行业智慧。作为本届深圳核博会重要展商,山东高强紧固件有限公司将携带一系列高新产品和应用方案震撼亮相。展位位于1号馆H131号展位,欢迎莅临交流。
公司简介
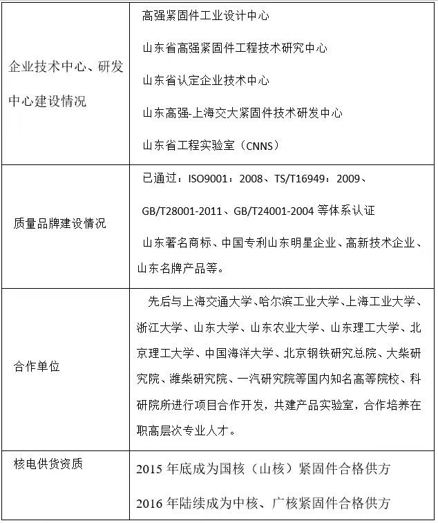
山东高强紧固件有限公司位于恐龙之乡山东省诸城市,地处山东半岛东部,交通便利。始建于1975年,拥有资产7亿多元,生产厂区占地面积320亩,主要生产设备1000多台套,高强螺栓年生产能力达3亿多件,是高强度紧固件专业化生产企业,为中国紧固件标准化技术委员单位、中国机械通用零部件工业协会会员。
公司先后通过ISO9002、QS9000、IATF16949质量体系认证、欧美汽车主机厂《CQI-9特殊过程:热处理系统评审》审核、GB/T24001-2016/ISO14001:2015环境管理体系认证和GB/T45001-2020/ISO45001:2018职业健康安全管理体系认证。
公司拥有现代化的生产设备,先进的制造工艺,科学的管理手段,技术力量雄厚,测试手段完善,产品质量可靠,多年来在国内外市场上享有较高的信誉,公司共获得各种专利40余项,企业被评为山东名牌、山东省著名商标、山东省专利明星企业、潍坊市百强民营企业、高新技术企业、省级技术中心、山东科技进步奖等多种荣誉称号。
公司的主要产品有内燃机、汽车、工程机械、铁路、风力发电设备用各种高强度紧固件及配件:钢结构用高强度大六角头螺栓连接副;钢结构用扭剪型螺栓连接副;GB、ISO、ANSI、DIN等标准的紧固件和各种异型紧固件,近年来公司还取得铁路、海洋工程等配套资格,深受用户好评。
公司产品销往全国各地30多个主机厂,并出口到美国、俄罗斯、加拿大、印度、伊朗等多个国家。
从2015底至今陆续成为国核、中核集中广核三大核电集团紧固件供应商目前未接到客户投诉。
公司发展愿景:成为世界级高强度紧固件专业供应商;
公司的发展使命:致力于为用户提供安全、可靠、先进的紧固技术与方案;
公司核心价值观:敬业、诚信、创新、卓越
公司经营理念:诚信为本,质量第一
公司工作精神:迅速反应,永不满足
公司经营宗旨:高强度、高质量、高信誉、高效率

山东高强紧固件有限公司
公司主营产品与技术特点


我司生产中常用的主要标准:



技术特点

3.1自身的优势和经验
3.2、材料选用
根据产品使用部位和机械性能不同,必须选择能满足产品性能的材料,如不锈钢、耐热钢、合金钢、优质碳素结构钢等等。我公司原材料从中广核指定的几家钢厂采购,以下为我司采购核电原材料厂家:宝山钢铁股份有限公司江阴兴澄特种钢铁有限公司邢台钢铁有限责任公司大冶特殊钢股份有限公3.3、热处理
热处理采用台湾产的先进的可控气氛保护网带炉热处理,热处理采用连续式渗碳淬火+高温回火,加热温度、时间和碳势等参数随性能改变随之改变,各参数用电脑精确控制。此热处理形式确保了产品强度、韧性等综合力学性能好,产品质量稳定,生产效率高。
比如:螺纹M48大规格风力发电机组用螺栓,之前材料采用40CrNiMoA,才能保证产品的10.9级机械性能和低温冲击要求,现在通过调整淬火介质,由之前的油沾改为水溶性淬火液,这样在使用42CrMo材料的情况下就能完全满足产品的10.9级机械性能要求和低温冲击要求,降低了成本,提高了竞争力。
3.4.性能保证和验收试验
保证值的响应

3.5出厂验收的响应产品发货后我公司会根据对应产品技术规格书要求提供以下资料:钢材原始质保书原材料化学成分复验报告原材料力学性能产品性能报告探伤报告(MT、PT)产品尺寸检查报告,包括完工质量计划。这些报告应包括:制造厂名;订货合同号;标准号、材料牌号、炉号、产品数量;试验和重新试验的结果和规定值;
3.6监造、检验和验收
我公司根据进度要求提交给CNPE所有与质量监督有关的文件,包括下列文件: 质量计划 所有不含价格的分包合同和采购订单 订单技术文件 检查和试验程序 工厂详细设备制造进度计划与制造进展报告 不符合项清单和不符合项报告。 制造完工报告 完工文件 月度项目进展报告 制造质量趋势分析报告
我公司同意监造、检验和验收按投标文件3.5设备监造、检验和验收的所有要求,愿提供一切便利。





2023深圳核博会现场
11月11日-13日,第三届中国核能高质量发展大会暨深圳国际核能产业创新博览会核您相约,共聚鹏城!山东高强紧固件有限公司将欢迎各位届时莅临展位咨询洽谈。
大会组委会电话:
010-67808008/010-68808008

资讯来源:深圳核博会
免责声明: 本站内容转载自合作媒体、机构或其他网站的信息,转载此文仅出于传递更多信息的目的,但这并不意味着赞同其观点或证实其内容的真实性。本站所有信息仅供参考,不做交易和服务的根据。本站内容如有侵权或其它问题请及时告之,本网将及时修改或删除。凡以任何方式登录本网站或直接、间接使用本网站资料者,视为自愿接受本网站声明的约束。