2024-05-01
2024-05-01
2024-04-30
秦山核电秦二厂411大修正式开始
9月1日1时53分,随着当班操纵员执行汽轮发电机打闸操作,秦二厂4号机组与华东电网解列,411大修正式开始。秦二厂411大修为C类大修,计划项目6524项,主要
陆丰核电5号机组首根控制棒驱动机构耐压壳焊接完成
近日,在生态环境部华南核与辐射安全监督站(以下简称“华南监督站”)以及各参建单位的共同见证下,陆丰核电5号机组首根控制棒驱动机构(CRDM)耐压壳焊接工作顺利完
中国聚变能源公司增资至150亿 增幅325%
天眼查工商信息显示,近日,中国聚变能源有限公司发生工商变更,新增中国石油集团昆仑资本有限公司、中国核电(601985)、浙能电力(600023)等为股东,注册资
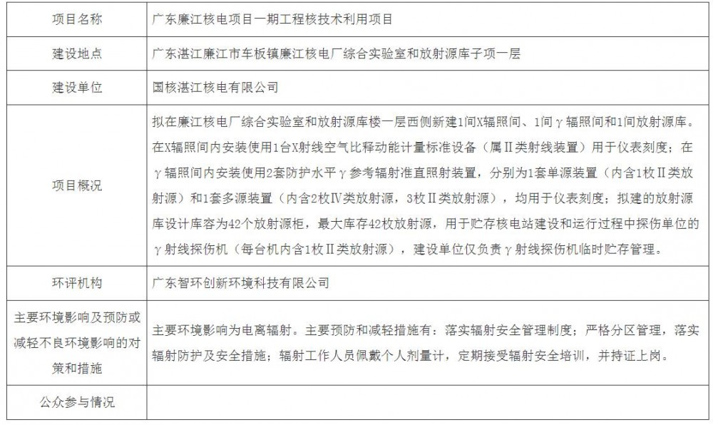
广东省生态环境厅拟对广东廉江核电项目一期工程核技术利用项目环
2025年8月29日,广东省生态环境厅发布《广东省生态环境厅拟对广东廉江核电项目一期工程核技术利用项目环境影响评价文件作出批准决定的公示》。据公示显示,该项目拟