据新能源圈了解到,2024年5月28日,浙江省杭州市发布了国家碳达峰试点实施方案。
据悉,该方案明确提出:
1、杭州将利用海上风电、光伏等资源,探索实施可再生能源制氢项目,并依托杭甬“双城记”战略,打通海上绿氢水陆运输通道。
2、杭州市将依托相关企业,引进和培育氢燃料电池及其关键零部件项目,并布局绿色制氢、储氢和运氢装备项目。此外,杭州还将推动氢能示范应用,加快重载货车、工程车辆、特种车辆、冷链物流车的氢燃料电池汽车应用,并发展以氢燃料电池为动力的内河运输船舶。
3、为支持氢能汽车的推广,杭州计划加入浙江省氢燃料电池汽车示范区和国家燃料电池汽车示范城市群。同时,杭州还将完善加氢站布局,鼓励在现有加油(气)、充电以及综合供能服务站等场址实施加氢站的改造和扩建工程。

全文如下:
各区、县(市)人民政府,市政府各部门、各直属单位:
现将《国家碳达峰试点(杭州)实施方案》印发给你们,请结合实际,认真组织实施。
杭州市人民政府
2024年5月21日
(此件公开发布)
国家碳达峰试点(杭州)实施方案
为深入贯彻落实党中央、国务院关于碳达峰碳中和战略决策部署,根据国家和浙江省碳达峰工作有关部署要求,积极推进我市碳达峰试点城市建设,制定本方案。
一、总体要求
(一)试点定位。
充分发挥数字、科技和制度三大优势,创新建筑、交通和居民生活等重点领域节能降碳路径,着力打造成为全国碳达峰数智赋能标杆区、科技引领样板区和制度创新示范区,为全国产业轻量型城市实现碳达峰提供杭州经验。
(二)试点目标。
以碳达峰试点城市建设为抓手,加快建成有利于绿色低碳发展的数智治理体系,建设破解“双碳”技术瓶颈的科技创新体系,健全保障“双碳”目标实现的政策制度体系,推动绿色低碳理念转化为全体人民的行动自觉,凝练形成一批示范效应突出的碳达峰实践经验,打造“协同城市发展、突出创新引领、媲美国际先进”的全国碳达峰试点杭州样板,为全国城市碳达峰作出引领示范。
到2025年,“双碳”数智赋能行动取得积极进展,全市能源结构持续优化,能源利用效率不断提升,城乡建设、交通等重点领域绿色低碳发展取得显著成效,总结凝练形成一批绿色低碳发展经验和模式。到2030年,全面建成全国碳达峰数智治理标杆区、科技引领样板区和制度创新示范区,探索形成产业轻量型城市碳达峰实现路径。
二、主要任务
(一)实施“双碳”智治架构体系攻坚行动。
1.构建“双碳”智治架构体系。依托城市大脑2.0建设,构建“四横三纵”“双碳”智治总体构架,打造1个能源“双碳”数智平台、N个应用场景的“双碳”数智治理体系。加快能源和碳排放数据库建设,运用先进模型算法工具,打造一批特色应用场景,完善政策制度、标准规范,实现政府治碳“一站通”、企业减碳“一网清”、个人低碳“一键惠”。
2.探索开展企业碳账户应用建设。加强企业用能数据监测,构建以电力等高频监测数据为基础的碳排放核算模型,建立覆盖高耗能行业的企业碳账户,探索建立基于企业碳账户的数字治理新机制,开展用能预算、碳预算分级管理,打通节能审查、用能权确权、能耗监测、能效管理、节能诊断等关键环节,构建能耗和碳排放监测预警闭环机制。
3.丰富“双碳”多跨应用场景。建设碳排放速算、碳预算、项目碳评价、用能预算管理等政府侧“双碳”数字治理场景,深化建筑绿色数字化监管、交通治理在线等场景,实现“双碳”治理全链式闭环管理。鼓励建设企业侧应用场景,持续迭代能源管家应用,重点开发碳足迹、绿色金融、绿色技术交易应用,鼓励互联网企业创新数字降碳应用新场景。对接电力需求侧响应平台,聚合市内用户侧储能、充换电站、工业企业柔性负荷等负荷侧资源,提升负荷侧削峰填谷能力。依托“杭州市民码”等探索建设碳普惠、绿色出行等个人端应用场景,建立“绿色行为识别—碳积分核算—兑现”的服务链。
(二)实施城乡建设低碳转型攻坚行动。
4.完善绿色建筑全生命周期管理体系。严格执行新修订的浙江省公共建筑节能设计标准、居住建筑节能设计标准、绿色建筑设计标准等绿色低碳标准。执行《杭州市绿色建筑专项规划修编(2022—2030)》有关规定,在土地出让(划拨)阶段落实绿色低碳控制性指标要求。实施《杭州市绿色建筑低碳高质量发展行动方案(2023—2025年)》。在全市推广应用“浙里绿建通”全生命周期管理系统平台,对绿色建筑实行全生命周期管理。
5.创新推动城市更新。推进新一轮城市更新,分类推进建筑领域设备更新改造,因地制宜在老旧小区、城市综合体和工业园区等打造降能耗、降成本的城市更新单元。制定城市更新公共建筑节能降碳技术改造实施方案,推广“物联网+节能降碳”新模式,分批分类有序推进城区建筑楼宇开展轻量化、数智化节能改造。深化绿色建材试点城市建设,大力推广绿色建材应用。持续扩大可再生能源建筑应用。
6.加快推进低(零)碳建筑示范试点。加快推进高星级绿色建筑、近零(含超低、零)能耗建筑、绿色生态城区试点项目建设,探索开展近零碳(零碳)区域试点。推进上城区、拱墅区、西湖区、滨江区等绿色建筑重点发展区高星级绿色建筑两个“百分百”建设。到2025年,以亚运村、钱江新城二期、杭州西站枢纽、杭钢新城等为重点,各区、县(市)至少培育1个绿色低碳生态城区试点,全市实施高星级绿色建筑标识示范项目不少于85项。
(三)实施交通多侧协同低碳转型攻坚行动。
7.全面推广新能源交通工具。加快推动老旧营运柴油货车及非道路移动机械淘汰更新。新增或更新的城市公交(应急保障车及特殊需求除外)、邮政、公务用车(机要通信用车)、出租车(网约出租车车辆购置计税价格在15万元以上的除外)新能源比例为100%。推动城市重型卡车、混凝土搅拌车等电动化转型。加快老旧运输船舶淘汰更新或改造。
8.强化多式联运体系建设。围绕国际性综合交通枢纽城市建设,着力打造杭州萧山国际机场“空公铁”联运枢纽和萧山白鹿塘“铁公水”联运枢纽。深入推进“公转水”,完善市域内河航道,提升与浙北高等级航道网连通度,设计水运通行能力提高至8000万吨/年;优化“十里埠—东洲—乍浦”外贸集装箱等精品航线,增加内贸集装箱航线和“散改集”航线,谋划与绍兴市合作建设出海港,引导大宗货物跨省运输“公转水”,到2025年,内河水路货运周转量较2020年增长35%。深入推进“公转铁”,实施金千货运铁路升级改造。持续推进内河集装箱运输发展,到2025年、2030年,内河水运集装箱吞吐量分别达25万标箱、40万标箱,分别较2020年增长150%、300%。
9.实施交通运输场站绿色低碳升级。以杭淳开高速为试点,探索低碳(零碳)高速建设模式,积极推进低碳高速公路服务区建设。以钱塘枢纽为重点,推进低碳客运枢纽建设。推广码头港作机械电气化或新能源替代,新(改、扩)建码头100%配备岸电,到2027年,在主要港口码头新建或改造岸电设施37套。推进美丽公路和美丽航道建设。加快公共充电站建设,形成城市五分钟、城乡半小时充电圈。实现高速公路服务区充电设施全覆盖。
10.构建绿色优享公交出行杭州范例。完善“以轨道交通为主体、常规公交为基础、慢行交通为补充”的多元化绿色交通出行体系。推广公交片区综合治理,持续推进公交线网优化,提升公交服务精细化和体验感。推行无感支付、智能引导等智慧交通服务全覆盖。推进公共交通“一码”通行,落实公交票价优惠政策。进一步优化小红车服务系统,推动互联网租赁自行车有序管理。到2025年,中心城区绿色出行比例达到75%以上。
(四)实施能源低碳转型攻坚行动。
11.加快可再生能源开发利用。充分利用坑塘水面、废旧矿山、封场填埋场、山间林地等资源,因地制宜建设农(林、茶、渔)光互补光伏,积极推动整村光伏、园区光储直柔一体化等新型开发模式。大力推进光伏建筑一体化,推动碲化镉、钙钛矿等技术迭代应用,加强光伏建筑一体化(BIPV)与装配式建筑融合发展。到2025年和2030年,光伏装机分别达到480万千瓦、650万千瓦。加快分散式风电建设,积极探索风电开发政策,到2025年,确保装机达到5万千瓦,力争达到10万千瓦。有序推进老旧水电增效扩容,因地制宜开展生物质发电项目建设,积极探索氢能、地热、水源热泵等新型能源开发利用,不断提升非化石能源消费占比。
12.推动化石能源清洁高效利用。推动煤炭清洁高效利用,严控新增耗煤项目,新(改、扩)建项目严格实施煤炭减量替代。加快燃煤设施改造提升,推进掺煤垃圾焚烧发电企业锅炉技改或清洁能源替代,探索实施水泥行业燃料替代,2025年底前,全面淘汰35蒸吨/小时及以下燃煤锅炉和中温中压燃煤热电联产锅炉。“十四五”期间,煤炭消费量下降5%。积极扩展天然气应用领域,加快富阳燃机发电项目和南部应急气源站前期及建设,推动高效燃机和天然气分布式能源站应用。鼓励燃煤热电企业实施天然气改造,持续深化工业锅炉“煤改气”。到2025年,上城区、西湖区、拱墅区、滨江区管道燃气普及率达到95%以上。着力提高终端用能电气化水平,加大工业领域煤改电、气改电等技术应用力度,加快交通领域新能源车(船)、港口岸电普及,推动城镇家庭全电住宅建设、农村家庭电气化提升。
13.加快氢能布局和应用。积极探索开展海上风电、光伏等可再生能源制氢项目。依托杭甬“双城记”,探索打通海上绿氢水陆运输通道。依托相关企业引进和培育氢燃料电池及其关键零部件项目,布局绿色制氢、储氢和运氢装备项目。探索氢能示范应用,加快重载货车、工程车辆、特种车辆、冷链物流车的氢燃料电池汽车应用,发展以氢燃料电池为动力的内河运输船舶,争取加入浙江省氢燃料电池汽车示范区(点)和国家燃料电池汽车示范城市群。完善加氢站布局,鼓励利用现有加油(气)、充电以及综合供能服务站等场址实施加氢站改、扩建工程。
14.扩大外来绿电规模。创新合作模式,探索与协作结对地区建立能源合作机制,鼓励企业走出去,投资建设或收购省外重大能源项目。以深化电力市场化改革为契机,提升绿电交易规模,提升跨省区绿电输送规模,加快建立高耗能企业可再生能源强制消费机制。扩大绿证交易规模,加快可再生能源项目建档立卡和绿证核发,鼓励新上项目、存量高耗能项目、外向型企业通过购买绿证提升可再生能源消费比例。
15.加快新型电力系统建设。推动电源侧多能互补,开展风能、光伏、经灵活性改造的传统火电、地源热泵、水源热泵、余热利用等多种能源利用形式调配互补。全面挖掘工业生产、商业楼宇、数据中心、充电桩等领域的柔性可调节资源,试点建设虚拟电厂。引导可再生能源项目配套储能,新增并网的集中式风电和集中式光伏按照不低于装机容量10%配置储能,合理布局电网侧储能,推动用户侧储能发展,开展水系电池、液流电池、氢储能新型储能技术示范,加快推进建德乌龙山、桐庐白云源等抽蓄项目建设。推动坚强智慧电网建设,加快可再生电力送出通道建设,推动农村配电网和配电系统升级。
(五)实施制造业绿色低碳发展攻坚行动。
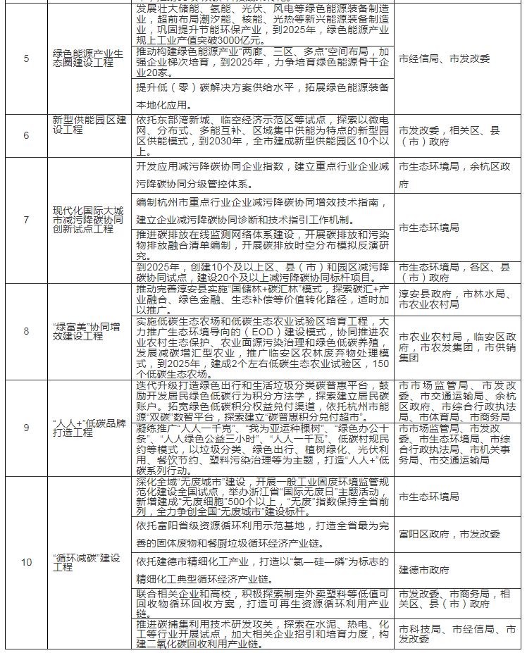
16.推动五大产业生态圈绿色发展。实施产业链“链长制”,加快推进智能物联、生物医药、高端装备、新材料和绿色能源五大产业生态圈高端化、绿色化发展。落实推进绿色能源产业高质量发展实施意见,做强风电、光伏、储能、氢能等新型能源产业,到2025年,力争培育绿色能源骨干企业20家,绿色能源产业工业产值突破3000亿元。迭代升级数字经济,以全球视野谋划推动“中国视谷”“中国数谷”建设。
17.加快传统产业绿色转型。持续开展传统产业转型升级,严格落实“亩均论英雄”体系,加大落后产能淘汰力度,“十四五”期间,累计整治高耗低效企业3000家,盘活低效用地6万亩。推进数字经济与制造业融合发展,推广“产业大脑+未来工厂”“互联网+制造”等新模式,全面提升纺织化纤、精细化工、电气机械、食品饮料等4个千亿级产业发展质效,建设国家传统制造业改造升级示范区。全面落实工业领域碳达峰方案,实施建材、化工、纺织化纤等重点行业碳达峰工程。
18.加快绿色供应链构建。支持汽车、电子电器、通信、大型成套装备、纺织等行业企业,以绿色供应标准和生产者责任延伸制度为支持,加快构建数据支撑、网络共享、智能协作的绿色供应链管理体系,培育一批绿色供应链管理企业,以产业链“链主企业”为关键节点,鼓励开展“点对点”企业间循环生产模式,构建上下游联动的绿色低碳产业链供应链,到2025年,累计培育25家国家级绿色供应链管理企业。
19.加快绿色低碳园区建设。落实开发区(园区)高质量发展实施意见,鼓励重点开发区(园区)编制碳达峰方案。实施绿色低碳工厂(园区)创建工程,到2025年,市级及以上绿色工业园区达到10个、绿色低碳工厂达到400家。
(六)实施节能提效攻坚行动。
20.严控“两高”项目盲目发展。重点行业企业新(改、扩)建项目达到国家能效标杆水平,提高项目单位增加值能耗准入标准,高于标准的项目用能严格执行等量或减量替代政策。加大传统高耗能产业转型升级,到2025年,累计腾出用能空间80万吨标准煤以上。强化能效标准引领,实施热电、建材、化纤、印染、化工等行业能效领跑者计划,树立行业能效领跑标杆,到2027年,重点领域生产线(装置)能效水平全部达到基准以上,其中达到标杆水平的产能比例超过50%。
21.开展园区新型供能模式试点。依托东部湾新城、临空经济示范区等开展区域综合能源试点,探索以微电网、分布式、多能互补、区域集中供能等为特点的新型园区供能模式,到2030年,全市建成新型供能园区10个以上,园区非化石能源消费占比达到50%以上。
22.强化能效诊断,推进大规模设备更新。全面开展重点行业用能企业能效诊断,到2025年,完成500家企业能效诊断和节能技改,实现节能量10万吨标准煤以上。推动大规模设备更新和消费品以旧换新,推进重点行业节能降碳改造,加大设备更新和节能新技术新产品新装备推广应用力度,每年组织实施以设备更新为主的技术改造项目650个。推动老旧变电设备和输电线路改造、电网设施数字化智能化更新,每年投资8亿元以上。加强公共机构节能引领,完善公共机构能源资源消费统计体系。探索数据中心节能降碳技术、模式和机制创新,开展数据中心设备改造更新,提高绿色能源利用比例,鼓励数据中心通过柔性负荷控制参与电网辅助服务,严控新上数据中心项目能效水平,从2024年1月起,新建大型及以上数据中心能源效率(PUE)不超过1.2。
(七)实施资源循环利用攻坚行动。
23.构建企业绿色微循环。实施企业清洁生产行动,持续实施传统行业清洁化改造,创新开展战略性新兴产业清洁生产改造,推动快递、物流、电子商务等企业使用绿色可降解包装,“十四五”期间,累计完成600家企业清洁生产审核。聚焦建材、纺织印染、化工等重点行业,推动建立企业内部循环链接。支持企业开展绿色设计,到2025年,培育10家国家级工业产品绿色设计示范企业。
24.优化产业绿色中循环。全面实施园区循环化改造,推动园区制定综合能源资源一体化解决方案,实施工业园区分布式光伏发电、集中供热、污染集中处理等基础设施项目,实现园区能源梯级利用、水资源循环利用、废物交换利用、土地节约集约利用,到2025年,全市产业园区资源产出率提高25%,满足条件的省级以上园区全部实施循环化改造。提高园区绿电消费比例,探索将绿电消费比例纳入开发区(园区)考核和绿色低碳工业园区的评估体系。按照“横向耦合、纵向延伸、循环链接”的原则,加快纺织印染、生物医药、高端装备制造、精细化工、建材及塑料可回收物等产业(产品)绿色循环化改造,建立从原料生产到终端消费的全产业链,打造若干标志性循环经济产业链。
25.推进社会绿色大循环。深化全域“无废城市”建设,开展一般工业固废环境监管规范化建设全国试点,全力争创全国“无废城市”建设标杆。深入推进废旧物资循环利用试点城市建设,健全废旧物资回收体系,推广浙江省高校外卖塑料“零废弃”试点模式,到2025年,主要再生资源回收利用率达到60%以上,城区再生资源回收网点实现全覆盖,各区、县(市)至少建成1座标准化分拣中心;到2027年,全市累计建成再生资源集中分拣处理中心45个、再生资源回收站点2700个。推广“互联网+二手”模式。大力实施汽车、家电产品、家装消费品等以旧换新行动,到2027年,全市汽车以旧换新累计8万辆,新能源汽车年销售量30万辆,渗透率达到50%以上,二手车交易量增长至40万辆以上,机动车报废回收超3万辆。试点推进园林废弃物利用,开展园林废弃物布点规划。
(八)实施减污降碳协同增效攻坚行动。
26.开展现代化国际大城市减污降碳协同创新试点。实施试点建设方案,建立工作任务清单、政策清单、项目清单、技术清单等4张清单。开发应用减污降碳协同企业指数,打造协同管理数智平台。完善大气温室气体在线监测网络,掌握全市碳排放时空分布规律,开展温室气体通量反演,构建高质量城市碳监测评估体系。到2025年,创建10个及以上区、县(市)和园区减污降碳协同试点,建设20个及以上减污降碳协同标杆项目。
27.实施环境基础设施绿色升级工程。采用先进绿色节能技术设备、工艺以及数字化技术,推动一批环境基础设施提标改造,有序推进焚烧设施提标改造,逐步淘汰流化床焚烧炉工艺,加强焚烧处理余热、餐厨垃圾处理沼气资源化利用。推进污水池顶盖光伏利用,促进污水处理余热利用。强化环境基础设施二次污染防治能力。持续推进环境市政基础设施等设备更新。到2027年,新建或改建城镇生活污水处理厂7座,完成既有生活垃圾焚烧厂超低排放改造3座。
(九)实施碳汇能力巩固提升攻坚行动。
28.提升市域生态碳汇能力。持续推进森林城市与生态园林城市建设,实施森林抚育、千万亩森林质量精准提升等工程,积极创建国际湿地城市,到2025年,全市森林覆盖率稳定在65.33%以上,森林蓄积量7900万立方米以上,湿地率稳定在8%左右。实施公园城市建设三年行动计划,实现“300米见绿,500米见园”。积极推进城市行道树种植、生态廊道、生态绿道建设。
29.挖掘农业减碳增汇潜力。实施低碳生态农场和低碳生态农业试验区培育工程,推进生态环境导向的(EOD)建设模式,协同推进农业农村生态保护、农业面源污染和绿色低碳养殖,发展减碳增汇型农业,推进光伏、浅层地温能在农业生产中应用,强化农林废弃物综合回收利用,推广临安区农林废弃物处理模式。到2025年,建成2个左右低碳生态农业试验区,150个以上低碳生态农场。持续实施农业机械报废更新,加快淘汰老旧或国二及以下柴油农业机械,到2027年,累计淘汰600台(套)以上。
30.探索增汇共富协同路径。创新林业碳汇培育管理和价值转化模式,完善淳安县“国储林+碳汇林”模式并适时推广。有序开展碳信用机制下林业碳汇项目开发,探索创新“林业碳汇+金融工具”、生态司法等价值转化模式。
(十)实施区、县(市)碳达峰示范攻坚行动。
31.探索城市更新绿色低碳新模式。上城区、拱墅区、西湖区、滨江区结合城市更新,开展公共建筑轻量化节能降碳技术改造,以公共机构、国有物业、商业综合体为重点对象,推广“物联网+节能降碳”新模式,开展智慧照明、暖通变频、节能控制,实现跨系统节能控制。
32.推动绿色低碳产业做大做强。临平区大力发展绿色低碳产业,前瞻布局风力发电机组部件、柔性薄膜太阳能电池及组件、燃气轮机及联合循环发展等绿色能源装备产业。富阳区加快推进省级资源循环利用示范基地建设,打造全省最为完善的固体废物和餐厨垃圾循环经济产业链。桐庐县推进快递行业全链条降碳,开展快递塑料污染治理,推广使用绿色包装材料,加快运输车辆新能源替代,加快在物流园区布局屋顶分布式光伏电站,迭代快递物流“双碳”场景建设;积极布局建设废旧物资循环利用产业园。建德市加快传统产业绿色低碳转型,做大做强“精细化工”,积极发展“绿色建材”,打造以“氯—硅—磷”为标志的精细化工典型循环经济产业链;积极打造浙西储能中心;探索城市重型卡车电动化路径;探索开展典型货运源头企业多式联运方式;积极推进优质农产品碳足迹认证和碳标签发布。
33.积极开展“双碳”领域制度创新。临安区探索开展碳排放评价制度,创新建立固定资产投资项目能碳前置评价机制,开发项目能碳预评估数字化应用场景,承担省固定资产投资项目碳排放评价制度建设试点;大力推进“人人一千瓦”光伏行动。萧山区打造“双碳”大脑平台赋能数字治理,开展天然气、电力等数据资源归集共享,开展用能预算化管理,引导重点用能企业规范、有序、合理用能,升级迭代“能耗双控码”,开展碳排放统计核算(速算)体系和纺织产品碳足迹省级试点。淳安县创新“国储林+林业碳票”模式,探索林业碳汇价值转化新路径。
34.培育一批绿色低碳新模式。钱塘区进一步总结深化医药港模式,全面推广区域综合供能新模式;依托前进智造园率先探索打造零碳园区。余杭区打造“互联网+”废旧物资循环利用体系,探索建立再生资源回收“前端收集一站式、循环利用一条链、智慧监管一张网”的城市废旧物资循环利用体系,深化“一键回收”数智低碳应用,开发再生资源碳减排核算方法学,探索建立居民碳账户。
三、科技创新
(一)打造“双碳”技术研发策源地。
35.聚焦创新清单和项目清单,推进关键核心技术攻关。以储能、光伏、风电等产业链为重点,动态制定发布“双碳”“创新清单”。实施“双碳”关键核心技术攻关“项目清单”,常态化开展科技创新项目征集和申报工作,推行“揭榜挂帅”“赛马制”等模式,力争每年实施15—20个重点项目。支持各类创新主体协同建设创新联合体推进联合攻关。推进碳捕集利用技术研发攻关,加大相关企业招引和培育力度,探索在水泥、热电、化工等行业开展试点,构建二氧化碳回收利用产业链。
36.聚焦政策清单,完善科技创新激励制度。进一步落实《杭州市人民政府办公厅关于打造全国专精特新名城的实施意见》(杭政办函〔2023〕81号)、《杭州市人民政府办公厅关于印发强化企业科技创新主体地位加快科技企业高质量发展若干举措的通知》(杭政办函﹝2023﹞78号)等政策,加大对“双碳”科技研发项目和企业研发投入的支持力度。支持高校、科研院所等申请开展职务科技成果赋权改革试点。
(二)打造“双碳”科研平台集聚地。
37.依托新型实验室体系建设,打造高能级“双碳”科研平台。支持建设一批“双碳”领域实验室,争取纳入国家能源和“双碳”战略力量培育体系,支持高校建立“双碳”科研平台。支持相关企业、高校和科研院所聚焦行业绿色低碳发展需求,联合产业链上下游企业,开展产业链协同创新。到2025年,建设省级(重点)研究院5家,市级企业高新技术研发中心20家,新增绿色低碳技术领域高新技术企业100家。
(三)打造“双碳”成果转化首选地。
38.完善“双碳”成果转化服务体系。依托全国科技成果概念验证之都创建,支持各类创新主体建设“双碳”成果概念验证中心,到2025年,绿色能源概念验证中心达到3家以上。支持建设众创空间、科技企业孵化器、成果转化园等创新创业载体,完善“验证—孵化—小试—中试—熟化—产业化”科技成果转化链条。到2025年,推动“双碳”科技成果转化50项。
39.打造“双碳”科技成果转化杭州模式。实施《构筑科技成果转移转化首选地的若干政策措施》,推进科技成果在杭转化。指导市科技成果转化引导基金完善运营机制,开展先投后股等试点,强化“双碳”技术成果转化引导。常态化开展“百名专家千项成果对接万家企业”活动,提升科技需求企业画像精准度和科技供需对接匹配度。深化与相关绿色技术交易平台合作,拓宽全球技术杭州应用渠道。推动“双碳”技术在杭路演,积极承办全国性“双碳”成果交易展会、技术创新大赛等活动。
(四)夯实“双碳”科技人才根基。
40.依托国家、省、市人才计划,着力招引、培育高层次“双碳”人才。深化“三定三评”人才评价机制改革,优化升级“杭帮彩”人才服务机制,着力提升人才发展环境。到2025年,力争引进10名以上“双碳”领域高层次领军人才和青年人才,培育引进5个以上领军型创新创业团队。
四、制度创新
(一)推动绿色低碳发展立法。
41.完善“双碳”法治体系。推动出台《杭州市生态文明之都建设条例》和《杭州市气候资源保护和利用办法》。
(二)探索碳排放“核算+预算”制度。
42.试点建设碳排放数据核算(速算)体系。加强能源统计和能耗“双控”监测,积极配合我省做好规上工业企业碳效赋码工作。依托企业碳账户,探索建立企业端碳排放数据核算(速算)体系。统筹编制市区两级温室气体排放清单。探索开展碳数据生产中心可行性论证。
43.探索建立全市碳排放预算管理体系。试点推进碳排放“双控”制度,建立能耗“双控”向碳排放“双控”转变的衔接机制。研究编制市级碳排放预算管理方案,探索建立碳排放总量分解落实机制。
(三)探索实施项目碳评制度。
44.完善项目能效评估与管理机制。实施在建“两高一低”项目清单管理制度,依法依规加强项目管理。强化新建项目能耗“双控”影响评估和用能指标来源审查,建立完善重点行业产能、能耗、煤耗等量替代制度。强化项目节能审查,依法查处未批先建、批建不符等违规行为。
45.探索项目碳效准入机制。修订完善杭州市产业发展导向目录,探索建立项目碳排放准入标准。实施项目碳评“一区(县、市)一行业”试点,依托现有项目能评制度,选择一个高耗能行业开展项目“能评+碳评”试点,探索制定项目“能评+碳评”管理办法和报告编制大纲;推动临安区率先开展项目碳排放评价试点。依托能源“双碳”数智平台,加强对新上项目的能效和碳效监测。探索开展项目碳评在项目准入、碳预算、绿色金融、专项资金等领域的多元应用。鼓励各区、县(市)探索将碳排放强度纳入“亩均论英雄”指标体系。
(四)探索建立市场化运行机制。
46.积极打造绿色低碳公共交易平台。研究制定碳期货交易所建设实施方案,争取在2025年前获国家批准发布。加快建设杭州市技术转移转化中心,开发构建线上交易平台,完善成果转化垂直应用大模型,鼓励各区、县(市)建设分中心,形成市区两级成果转化“1+N”网络。
47.完善绿电绿证交易机制。探索推动绿电绿证交易与重点用能单位用能预算管理相衔接,企业新增可再生能源电力消费量不纳入年度用能预算考核。加强重点行业企业使用绿色电力刚性约束,超出年度基准能耗部分应购买相同数量的绿证。
48.探索建立碳积分和碳普惠制度。迭代升级打造绿色出行和生活垃圾分类碳普惠平台。拓宽绿色低碳积分权益兑付渠道,依托能源“双碳”数智平台,探索建立“碳普惠积分兑付超市”。鼓励企事业单位、社会组织、商业机构等扩展碳积分使用方式,促进碳积分和碳普惠体系可持续发展。
(五)探索城市更新机制。
49.创新城市更新模式方法。推动制定《杭州市城市更新条例》。深入总结城市更新示范项目绿色低碳改造经验,研究制定老旧小区、工业园区、商贸综合体、办公楼宇等更新指南或设计导则。研究建立政府引导、市场运作、公众参与的可持续更新模式、社会综合治理模式、存量资源统筹利用方式、长效运营模式、投融资模式、城市体检与城市更新衔接机制等,到2025年,推动实施城市更新改革事项12项。到2027年,实施老旧小区改造项目1040个。
50.强化建筑碳排放数智管理。依托杭州市建筑绿色低碳数字化监管平台,开发绿色节能改造模块,实现从项目申报到运营评估各环节实施闭环监管。依托杭州市建筑信息模型(CIM)基础信息平台,建设“CIM+”建筑能效监管应用场景,逐步将建筑能效监管扩展到商业建筑,探索建筑能效分类管控模式。
51.建立绿色金融支持绿色低碳建筑评估机制。实施杭州市绿色金融支持绿色低碳建筑项目评估实施规程,对绿色建筑、超低能耗近零能耗建筑、装配式建筑、既有建筑节能绿色化改造、高比例可再生能源应用等项目开展评价评估工作。
52.推动区域绿色低碳基础设施建设政策创新。以东部湾新城区域绿色化更新为试点,推动钱塘区制定出台钱塘可再生能源区域集中供能示范区的实施意见,推进东部湾新城能源基础设施高能级建设,探索将能源站用房(不含站房内生产工艺设备)和供能管网系统等区域绿色低碳基础设施,参考雨水、污水等市政管线结合市政道路一并建设的模式加以实施,将站房和管网部分的投资纳入片区开发、经营性用地的做地成本。
(六)打造“杭碳”绿色金融品牌。
53.探索完善绿色低碳项目授信制度。推动金融机构制定支持试点城市绿色金融一揽子行动方案,探索实施差异化授信管理机制和差异化利率定价机制。动态建立绿色低碳项目、节能降碳技术改造项目、绿色低碳科技成果转化项目“三张清单”。
54.积极推进转型金融服务。聚焦传统高碳行业企业转型需求,引导金融机构创新推出“碳效贷”“转型贷”等金融产品服务。
55.探索建设碳金融应用场景。依托省企业信用信息服务平台和杭州市公共信用信息平台、能源“双碳”数智平台、金融综合服务平台等,完善绿色金融融资企业评价体系,建立数字化碳信息共享机制。开展“碳账户金融”等应用场景建设。
56.拓宽绿色低碳发展资金渠道。鼓励金融机构向上争取专项信贷额度,鼓励政府性融资担保机构实行差异化优惠费率。创新绿色金融产品,大力发展绿色贷款、绿色担保、绿色股权、绿色债券、绿色保险、绿色基金等金融工具,探索以碳汇、绿证、碳排放权等为标的物的绿色金融信贷。
57.完善绿色金融考核激励制度。鼓励金融机构创设绿色专营支行、绿色金融职能管理部门,在资源配置、产品创新、审批权限等方面依法给予政策倾斜。有条件的区、县(市)探索建立绿色贷款贴息、风险补偿、财政奖励等激励机制,将绿色金融业务开展情况纳入金融机构综合评价、宏观审慎评估、监管评级和风险评估范畴,激励各类金融市场主体支持绿色低碳转型项目。
(七)探索构建“杭碳”标准体系。
58.探索重点产品碳足迹核算。以光伏组件、纺织化纤产品、优质农产品、新能源汽车等为重点,推动探索开展产品碳足迹核算方法研究,研究构建碳足迹数据库和碳标签体系。积极组织重点行业协会及企业,协助全省通用产品碳足迹数据库开发,协同上下游企业开展产业链、供应链的碳足迹管理,积累全链实景数据,实现数据互通,及时归集至省产品碳足迹数据库。
59.推进绿色低碳认证体系建设。推进重点行业(领域)开展绿色低碳服务和产品认证标准。探索建筑能效标识制度和建筑碳标签认证体系建设。逐步扩大碳标签和碳标识覆盖范围,有序推进碳标签和碳标识在消费领域的推广应用。丰富碳标签认证制度和产品碳足迹的应用场景,推动核算方法和标准国际互认。
60.完善绿色低碳城市建设评价标准。推动制定完善中小学校及幼儿园、养老机构等公共机构运行能耗及碳排放定额标准、绿色数据中心能效等一批低碳评价标准,符合要求的转化为国家标准、地方标准或行业标准。推动碳中和亚运会标志性成果制度化,争取立项省级地方标准《大型赛事活动绿色低碳运营指南》,推动有条件的园区创建省级零碳标杆园区。
61.探索推进碳减排标准体系建设。探索推进能源、工业、交通运输等重点领域碳减排标准体系建设。探索研究制定生态系统碳汇、碳捕集利用与封存等碳清除标准体系。积极指导相关企业参与国家核证自愿减排量(CCER)交易机制和省碳普惠交易市场,开展“人人+”碳普惠市场机制研究,推动生活垃圾回收、公共出行、旧衣服回收等重点领域碳减排标准核算方法学研究,争取通过国家、省主管部门备案。
五、开展绿色低碳全民行动
(一)打造“双碳”科普品牌,加强生态文明宣传教育。
62.打造一批“双碳”宣传品牌。结合世界地球日等标志性时间点开展主题宣传活动,举办“双碳”主题系列展览。发挥好“科普杭州”等新媒体科普平台作用,创新“双碳”科普形式,深化线下宣教基地建设,发挥中国杭州低碳科技馆、杭州气象科普体验馆、杭州植物园等平台的科普研学功能,以“馆校合作”模式开设“双碳”特色课程。结合试点标志性工程打造,评审认定一批“双碳”领域杭州市青少年学生第二课堂活动基地。
(二)实施“人人+”低碳行动,营造绿色低碳新风尚。
63.打响“人人+”低碳活动品牌。大力推广杭州亚运“人人一千克”“人人绿色公益三小时”“人人一千瓦”等活动经验,打造“人人+”低碳系列行动。以节约型机关、绿色家庭、绿色学校、绿色商场等为重点,开展绿色社会单元示范建设。
(三)推广绿色产品服务认证,扩大绿色低碳产品消费。
64.推进绿色低碳产品或服务认证体系建设。到2025年,新增绿色产品认证企业100家,低碳产品认证企业20家。建立完善节能产品、节水器具等绿色产品推广机制,鼓励居民选用节能灯具和能效等级二级以上的家用电器,鼓励商场、超市等流通企业设置绿色产品销售专区。落实节能环保产品强制、优先采购,提升绿色产品在政府采购中的比例,公务用车优先采购新能源汽车,鼓励区、县(市)制定购买使用新能源汽车优惠政策。
(四)加强碳排放信息披露,引导企业履行社会责任。
65.强化企业社会责任。推进能源审计、节能监察等工作,促进用能企业节能管理水平提升。推动重点用能单位“一企一策”研究节能降碳路径。引导督促国有企业履行节能减排社会责任。推动上市公司和发债企业定期公布企业碳排放信息,鼓励在杭企业和上市公司开展碳排放信息披露,发布环境、社会和公司治理(ESG)报告。
(五)开展“双碳”专题培训,提升领导干部管理能力。
66.加强各级领导干部教育培训。鼓励将“双碳”相关内容列入党校、干部学院等教学计划,鼓励开展以碳达峰为主题的培训考察、课题研究等活动。建立“双碳”领域专家库。
六、实施绿色低碳重大工程
(一)绿色低碳先进技术示范工程。
67.聚焦工业、建筑、交通、碳汇等重点领域,谋划实施数智赋能提效、节能减碳增效、城乡建设低碳转型、交通领域低碳转型、碳汇开发等五个方面的重大项目。
(二)能源基础设施建设工程。
68.以新型电网系统、抽水蓄能电站、天然气基础设施和应急调峰设施为重点,谋划实施一批能源基础设施重大工程。
(三)环境基础设施绿色升级工程。
69.以处理工艺节能改造、废弃物协同处置或资源化利用、能源梯级利用、可再生能源开发利用为重点,谋划实施一批环境基础设施绿色升级重大工程,推进废水、废气、固废等处理设施减污降碳协同。
(四)循环经济发展工程。
70.依托循环经济“991”行动计划升级版和废旧物资循环利用体系试点城市建设,聚焦园区循环化改造、循环链打造、绿岛项目等,谋划实施一批循环经济发展工程。
(五)生态保护修复工程。
71.围绕“双林城市”建设,谋划实施一批国家储备林、千万亩森林质量精准提升、高陡坡退耕休耕等生态保护修复重大工程。
(六)绿色能源产业发展工程。
72.结合绿色能源产业生态圈建设,谋划实施一批绿色能源产业发展重大工程,推进光伏、风电、储能、节能环保等现有优势产业补链强链,谋划布局氢能、核能、新型储能等新兴能源产业。
(七)科技创新强基工程。
73.聚焦“双碳”前沿科技,以技术攻关、载体建设、转化应用为重点,谋划实施一批科技创新强基工程。
七、保障措施
(一)加强组织领导。
建立碳达峰试点城市工作协调机制,完善月调度、季例会、年考核制度。视情组建实体化运作工作专班。各区、县(市)政府及有关部门要密切配合,合力推进试点工作。
(二)强化责任落实。
制定发布年度工作任务书,明确责任目标及工作任务。各区、县(市)政府和相关部门要制定重大改革(制度)和十大标志性工程实施方案,分解落实任务。将碳达峰重点工作和重要指标纳入美丽杭州建设考核,加大考核权重和力度。“双碳”工作情况纳入市政府每年向市人大常委会报告生态文明建设情况内容。开展试点工作年度督查,对未完成年度目标任务的区、县(市)及相关职能部门予以通报批评、问责约谈等。
(三)强化资金保障。
积极向上争取资金支持,整合优化现有重点领域碳达峰资金,积极吸引社会资金,完善涵盖工业、能源、交通、建筑等“6+1”重点领域及公共机构等特定领域碳达峰扶持政策。市和区、县(市)两级财政根据同级党委政府要求,落实碳达峰试点工作经费。
(四)加强经验总结。
及时总结试点工作经验,定期汇总碳达峰典型案例,加强试点经验和典型案例宣传推广,迭代开展“杭州市十大低碳场景”评选工作,讲好杭州故事。
本方案自2024年6月22日起施行,由市发改委牵头组织实施。前发文件与本方案不一致的,以本方案为准。
附件:1.杭州市碳达峰试点城市重大改革(制度)清单
2.杭州市碳达峰试点城市十大标志性工程清单
附件1
杭州市碳达峰试点城市重大改革(制度)清单


附件2
杭州市碳达峰试点城市十大标志性工程清单


2024-05-01