氢能汇获悉,6月17日,郑州高新技术产业开发区管理委员会发布《关于组织开展能源领域氢能试点申报工作的通知》。
文件指出,申报试点项目要已履行相关审批、核准或备案手续并具备开工建设相关要素保障条件。项目和区域试点原则上在3年内建成投产或完成试点任务。项目试点如新建煤电机组应为纳规项目,改造煤电机组应为合规项目。申请区域试点的由牵头城市进行申报,覆盖城市不超过3个
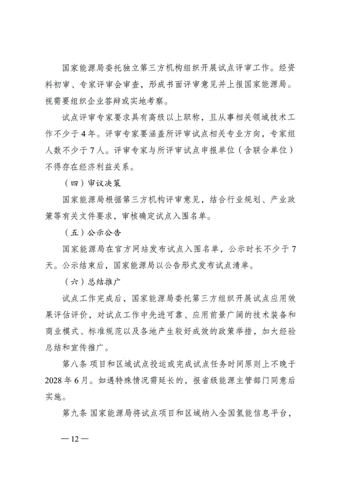
根据《关于组织开展能源领域氢能试点工作的通知》,文件指出:
试点形式分为以下两种:
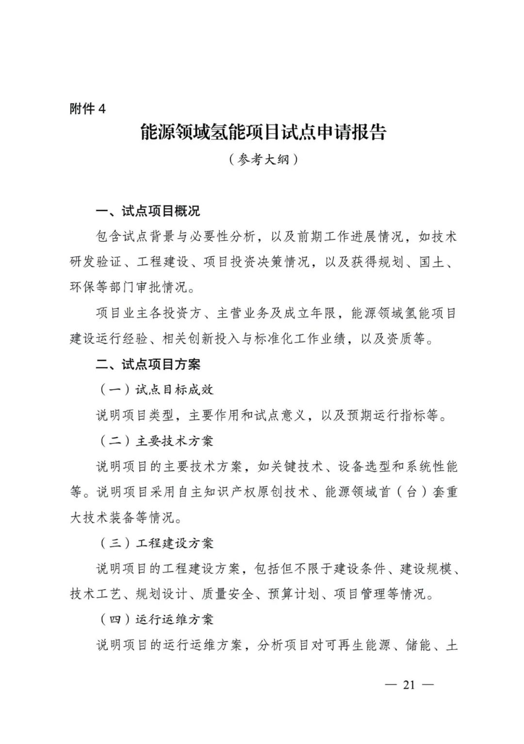
项目试点:依托项目试点推动氢能先进技术与关键装备推广应用,支撑开展各类标准可行性和有效性验证,探索技术先进、模式清晰、可复制推广的项目开发方案。项目试点由业主单位进行申报,以单一试点方向为主。相关项目原则上应已完成核准、备案等工作, 确保试点项目顺利投运,商业模式清晰、成本效益明显、减碳效果突出,支持项目应用国家科技重大专项、国家重点研发计划、首台(套)重大技术装备、能源领域研发创新平台等攻关成果,支撑打 造技术装备成果推广应用新场景、新模式、新机制,巩固提升氢能产业创新力、竞争力。
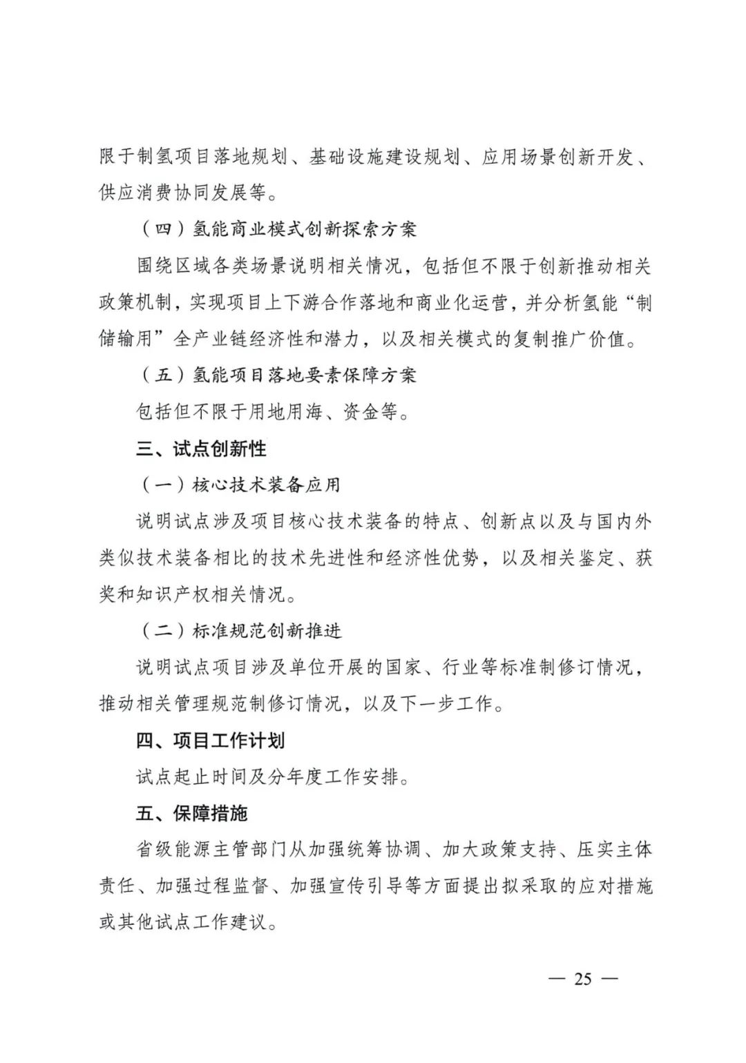
区域试点:依托区域试点推动建立健全氢能跨部门协作机制和管理模式,探索创新可持续的绿色价值实现机制,统筹衔接各类政 策资源。区域试点由牵头城市进行申报,覆盖城市不超过3个,可统筹组织实施相关项目,覆盖氢能“制储输用”多个试点方向。相关城市应已系统开展氢能产业发展规划,供给消费规模效应明显,区域协调发展潜力突出,基础设施建设路径清晰,通过建立健全氢能项目管理规范,完善公共服务平台建设,探索可再生能源就近消纳和氢能绿色价值实现机制,发挥各类市场、各类资源对氢能产业的支撑作用。
试点方向包括:
1、氢能制取:规模化制氢及一体化,先进柔性离网制氢,清洁低碳氢能综合开发。
2、氢能储运:规模化、长距离输送,高密度、多元化储存。
3、氢能应用:炼油及煤制油气绿色替代,氢氨燃料供电供能,氢储能长时长效运行,能源领域综合应用。
4、共性支撑:氢能实证实验平台,氢能低碳转型试点。
(详情查看:重磅!11个试点方向!国家能源局组织开展能源领域氢能试点工作)
政策如下:
关于组织开展能源领域氢能试点申报工作的通知
各有关单位:
现转发《关于组织开展能源领域氢能试点申报工作的通知》,请区内各有关单位根据《通知》积极申报。要求:高新区受理截止时间为6月30日。纸质版4套和电子版1套,电子版包括WORD 文档和PDF扫描文档,每个项目不超过30M。纸质版报送至经济发展部发改办(地点:国槐街6号管委南二层B205室), 电子版报送至经济发展部发改办邮箱:gxqjfj2015@126.com 。联系人:山茂林 电话:67981214
附件_1:关于组织开展能源领域氢能试点申报工作的通知6.17.pdf
附件_2:附件2-5.docx




























来源:郑州高新技术产业开发区管理委员会
2024-05-01