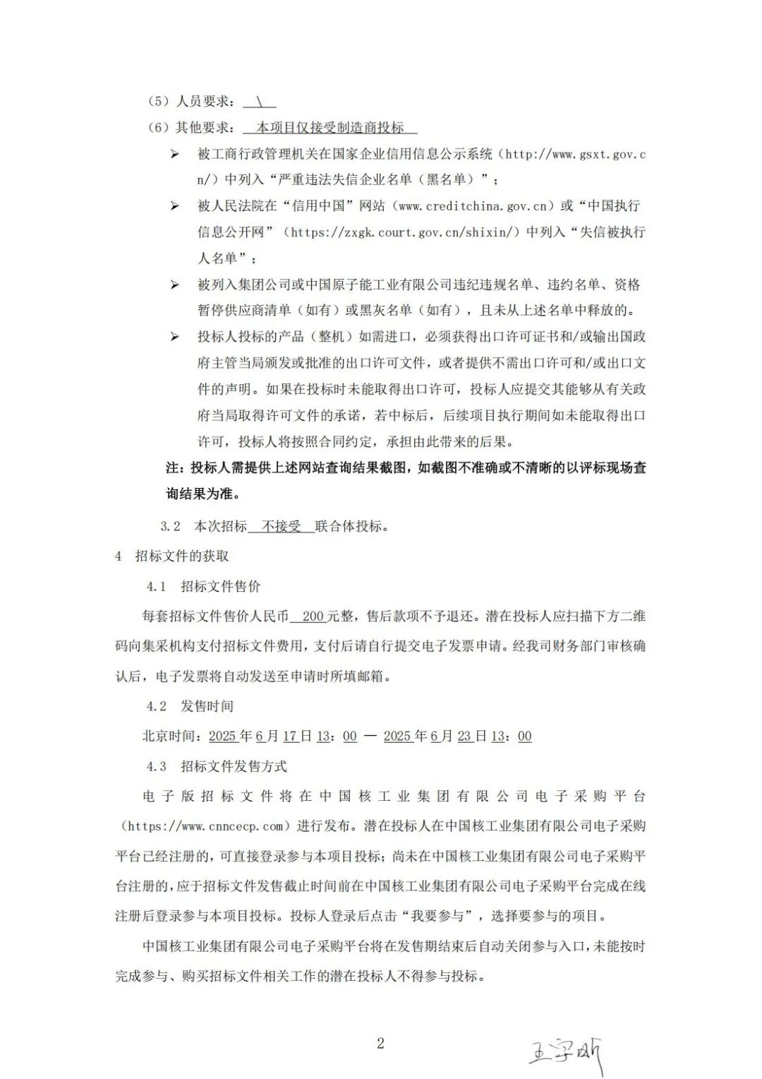
氢能汇获悉,6月17日,中核集团发布集装箱式水电解制氢装置招标公告。
根据招标公告,采购集装箱式水电解制氢设备一套,用于氢气生产线安全稳定供给。
交货地点在四川省宜宾市叙州区柏溪镇园门街中核建中厂区内。
交货期:合同签订后5个月内完成现场安装调试及交付。
文件强调,本项目仅接受制造商投标。本次招标不接受联合体投标。
招标公告如下:




来源:中国核工业集团有限公司
2024-05-01
2024-05-01
2024-04-30 氢能汇获悉,6月17日,中核集团发布集装箱式水电解制氢装置招标公告。
根据招标公告,采购集装箱式水电解制氢设备一套,用于氢气生产线安全稳定供给。
交货地点在四川省宜宾市叙州区柏溪镇园门街中核建中厂区内。
交货期:合同签订后5个月内完成现场安装调试及交付。
文件强调,本项目仅接受制造商投标。本次招标不接受联合体投标。
招标公告如下:




来源:中国核工业集团有限公司
资讯来源:<ahref="http://mp.weixin.qq.com/s?__biz=Mzk0MDAwMDkzMA==&mid=2247567706&idx=3&sn=dca60372030307966840f007bcfaaf22&chksm=c2ebda97f59c5381a5c745025f1a978f
免责声明: 本站内容转载自合作媒体、机构或其他网站的信息,转载此文仅出于传递更多信息的目的,但这并不意味着赞同其观点或证实其内容的真实性。本站所有信息仅供参考,不做交易和服务的根据。本站内容如有侵权或其它问题请及时告之,本网将及时修改或删除。凡以任何方式登录本网站或直接、间接使用本网站资料者,视为自愿接受本网站声明的约束。