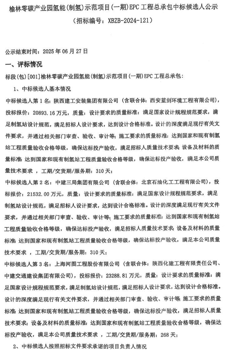
氢能汇获悉,近日,榆林零碳产业园氢能(制氢)示范项目(一期)EPC工程总承包中标候选人公示。
该项目建设规模为3台1000Nm³/h碱性电解槽+3台1000Nm³/h气液处理系统,2套500Nm³/h PEM成套系统(含EDI脱盐系统、气液处理系统)和1套100Nm³/h SOEC成套系统。
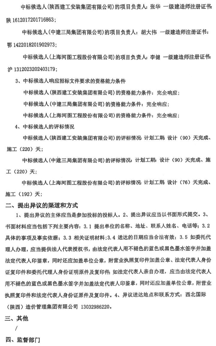
根据公示,中标候选人第1名为陕西建工安装集团有限公司(含联合体:西安蓝剑环境工程有限公司),投标报价为20893.16万元;
中标候选人第2名为中建三局集团有限公司(含联合体:北京石油化工工程有限公司),投标报价为21532,00万元;
中标候选人第3名为上海河图工程股份有限公司(含联合体:陕西化建工程有限责任公司、中建交通建设集团有限公司),投标报价为23288.81万元。

根据招标公告,榆林零碳产业园氢能(制氢)示范项目(一期)EPC工程总承包,建设单位为陕西氢能产业发展有限公司,项目占地面积约300亩,其中一期建设项目占地166亩。
建设内容为水电解制氢一厂房、储氢及充装设施、中心控制室、氢能展厅、分析化验室、循环水及除盐水站公用工房、变配电站、区域变配电和事故水池、危废暂存场所、综合办公楼等。总建、构筑占地面积28377.92平方米,总建筑物面积14945.21平方米,总计容面积41504.75平方米。
本次招标接受联合体投标,联合体成员总数不超过3家。
公告如下:



来源:中国招标投标公共服务平台
2024-05-01