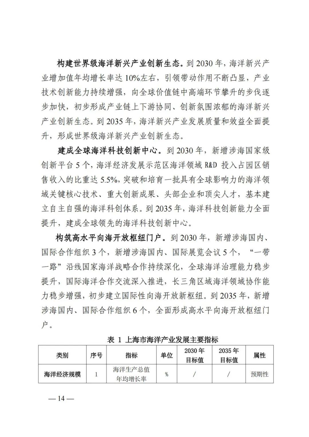
氢能汇获悉,6月24日,上海市海洋局发布关于公开征求《上海市海洋产业发展规划(2025-2035)(征求意见稿)》 意见的公告。
文件指出,大力支持新能源船舶的研发和应用以及传统船舶的低碳化转型,加快研制新一代双燃料环保船、液氢运输船和电动船舶,加快LNG、甲醇、液氨、氢等燃料动力船型的研制与示范应用。
加强绿色动力系统领域发展,开展甲醇燃料低中速、氨燃料低中速发动机样机研制及试验验证,推动大缸径低中速船用LNG双燃料发动机、低中速甲醇双燃料发动机自主研制,带动燃料喷射系统、电控系统等形成自主配套能力。
加快航运辅助服务功能创新。推进船舶燃油供应服务功能创新,稳步提升船用保税燃油供应规模,吸引国际国内知名船用燃料供应商及贸易商集聚;提升燃料供应服务能力,扩大保税燃料油加注、LNG和绿色甲醇加注服务能力,适时布局绿氨、绿氢、生物燃料等清洁燃料加注服务。
提升城市绿色化发展的国际竞争力,大力发展海上风电、海上光伏、绿色甲醇及海洋氢能等海洋新能源,积极探索海洋综合开发利用模式。
推进绿色甲醇“制、储、输、供”全产业链布局。加强绿色甲醇制备,重点突破木质素厌氧发酵产甲烷合成甲醇、生物质气化合成甲醇、二氧化碳低压加氢合成甲醇等制备技术,加快海上风电等新能源开发和CCUS技术应用,探索二氧化碳耦合绿氢制备绿色甲醇。强化绿色甲醇储存、运输、加注环节发展,依托上港集团、绿色甲醇供应商和终端船企等企业,构建绿色甲醇采购、加注等“一站式”加注服务体系。
加强海洋氢能技术突破与产业化。大力推动海水制氢技术的研发与产业化应用,以海水直接制氢技术路线为重点,推动电解法制氢、光催化制氢、生物制氢等海水直接制氢关键技术的突破与产业化。着力发展海上风电制氢装置,推动碱性水电解制氢装置、PEM水电解制氢装置等海上风电制氢装置领域的发展。积极推动海洋氢能配套产业发展,加强海上储氢、输氢等技术研究及产业化,为海洋氢能产业的发展形成良好的支撑。
鼓励其他海上新能源综合开发。推动海上风电与海洋氢基能源融合发展,探索培育“风光发电+氢储能”一体化应用新模式,推进深远海风电在绿醇、绿氨制备中的应用。
强化海洋新兴产业应用场景牵引,推动金山海上风电场一期、深远海风电示范项目等海上风电场建设;打造大规模海上光伏基地,推动东海大桥、临港、金山、奉贤等海上光伏项目建设及并网投运;积极构建海洋氢能产业基地,打造世界级规模化深远海风电制氢示范基地。
完善绿色燃料基础设施布局,研究在化工区等地布局绿色燃料制备基地,加快推进化工区绿色甲醇项目,探索布局绿色燃料母港基地,建立制输(运)用通道,打造环杭州湾氢能廊道,支持设立保税LNG储罐和绿色燃料储罐,加快加注设施布局。
全文如下:

上海市海洋局关于公开征求《上海市海洋产业发展规划(2025-2035)(征求意见稿)》 意见的公告
根据《上海市人民政府办公厅关于印发
一、征求意见时间:
2025年6月24日-2025年7月23日
二、意见反馈方式:
请在7月23日17:30前,将盖章或签字意见通过以下方式反馈。
信函方式:请邮寄至上海市海洋局(江苏路389号,邮编200050)或上海市海洋管理事务中心(武宁路303号,邮编200063),并在信封上注明“上海市海洋产业发展规划征求意见”字样。
传真方式:021-62269220。
附件:1.上海市海洋产业发展规划(2025-2035)(征求意见稿)
2.编制说明
3.解读材料
上海市海洋局
2025年6月24日











































































来源:上海市海洋局
2024-05-01