早在2006年,《国家中长期科学和技术发展规划纲要(2006-2020年)》已将氢能及燃料电池技术列入先进能源技术之中。2014年,国务院发布《能源发展战略行动计划(2014-2020年)》,正式将氢能与燃料电池作为能源科技创新战略方向和重点之一。“十四五”以来,我国氢能产业快速发展,相关政策体系逐步建立健全。
01、中长期规划实现氢能产业战略引领
2022年3月,国家发改委、能源局联合发布《氢能产业发展中长期规划(2021-2035年)》(以下简称《中长期规划》),提出氢能产业发展的基本原则、阶段目标以及重要举措等,为我国氢能产业的高质量发展提供了明确的方向及目标,成为指导氢能产业高质量发展的纲领性文件。《中长期规划》勾勒出氢能中长期蓝图,体现出政策对未来氢能产业的发展定位,也明确了政策鼓励的应用场景和领域。
《中长期规划》主要有三大核心要点,包括氢能定位、未来发展目标以及应用方向:
氢能定位
氢能被正式确定为能源,且是能源体系的重要组成部分。氢能产业链的相关环节也被纳入国家战略新兴产业的范畴。
未来发展目标
到2025年,氢燃料电池汽车保有量达到5万辆。
可再生能源制氢规模达到10-20万吨。
应用方向
交通领域:推动氢燃料电池汽车的推广应用。
储能领域:发展氢能储能技术,提升电力系统灵活性。
分布式能源领域:推广氢能在分布式能源系统中的应用。
工业领域:推进工业减碳,实现绿色制造。
《中长期规划》提出了打造创新应用示范工程,具体详见表1所示

表 1“十四五”时期氢能产业创新应用示范工程
资料来源:《氢能产业发展中长期规划(2021-2035年)》
在交通领域中,《中长期规划》提到燃料电池车在商用车型上的优势,同时指出其是对锂电车的互补;在储能领域中,氢储能的优势主要体现在长周期和大规模场景中;分布式能源的应用可以看作是储能领域的拓展,主要利用氢能在不同能源间灵活转换的特性;氢在工业领域中的减碳作用主要是替代传统化石能源作为燃料或化工原料。
顶层设计推动氢能产业全面发展
2023年,在顶层设计的指引下,氢能产业从中央到地方向着更全面、更完善的方向迈进。国家层面,8月8日,国家标准委、国家发改委等六部门联合发布《氢能产业标准体系建设指南(2023版)》(以下简称“标准指南”),这是国家层面首个氢能全产业链标准体系建设指南。《标准指南》系统构建了氢能制、储、输、用全产业链标准体系,涵盖基础与安全、氢制备、储存和输运、加注、能应用五个子体系。
地方层面,氢能已被30多个省市纳入“十四五”发展规划,北京、河北、四川、内蒙古等省份也出台了详细的氢能产业发展实施方案。这些地方政策和规划的出台,为氢能产业在各地的推广应用提供了有力支持。
标准体系的构建
《标准指南》系统构建了氢能全产业链标准体系,包括以下五个子体系:
基础与安全:涵盖氢能产业链各环节的基础标准和安全标准。
氢制备:涉及氢气的制备技术和工艺标准。
储存和输运:包含氢气的储存方式和输运技术标准。
加注:涵盖加氢站建设和运营的标准。
氢能应用:涉及氢能在各个应用领域的标准。
地方政策的推动
在地方层面,30多个省市将氢能纳入“十四五”发展规划,并出台了相关的实施方案。例如:
北京:制定了氢能产业发展路线图,推动氢燃料电池汽车示范应用。
河北:重点发展氢能制造和应用,打造氢能产业集群。
四川:推进氢能在交通、储能、工业等领域的应用。
内蒙古:利用丰富的可再生能源资源,推动绿氢生产和应用。
这些措施和政策的实施,为氢能产业的快速发展提供了坚实基础,有助于实现氢能产业的高质量发展目标。
02、五大示范城市群引领氢燃料电池汽车政策布局
交通是氢能应用的先导场景。氢燃料电池车辆以其零排放、高续航的特点,正在成为交通领域低碳转型、清洁化发展的解决方案。早在“十五”时期,我国已将氢燃料电池汽车作为新能源汽车“三纵三横”发展路径之一。
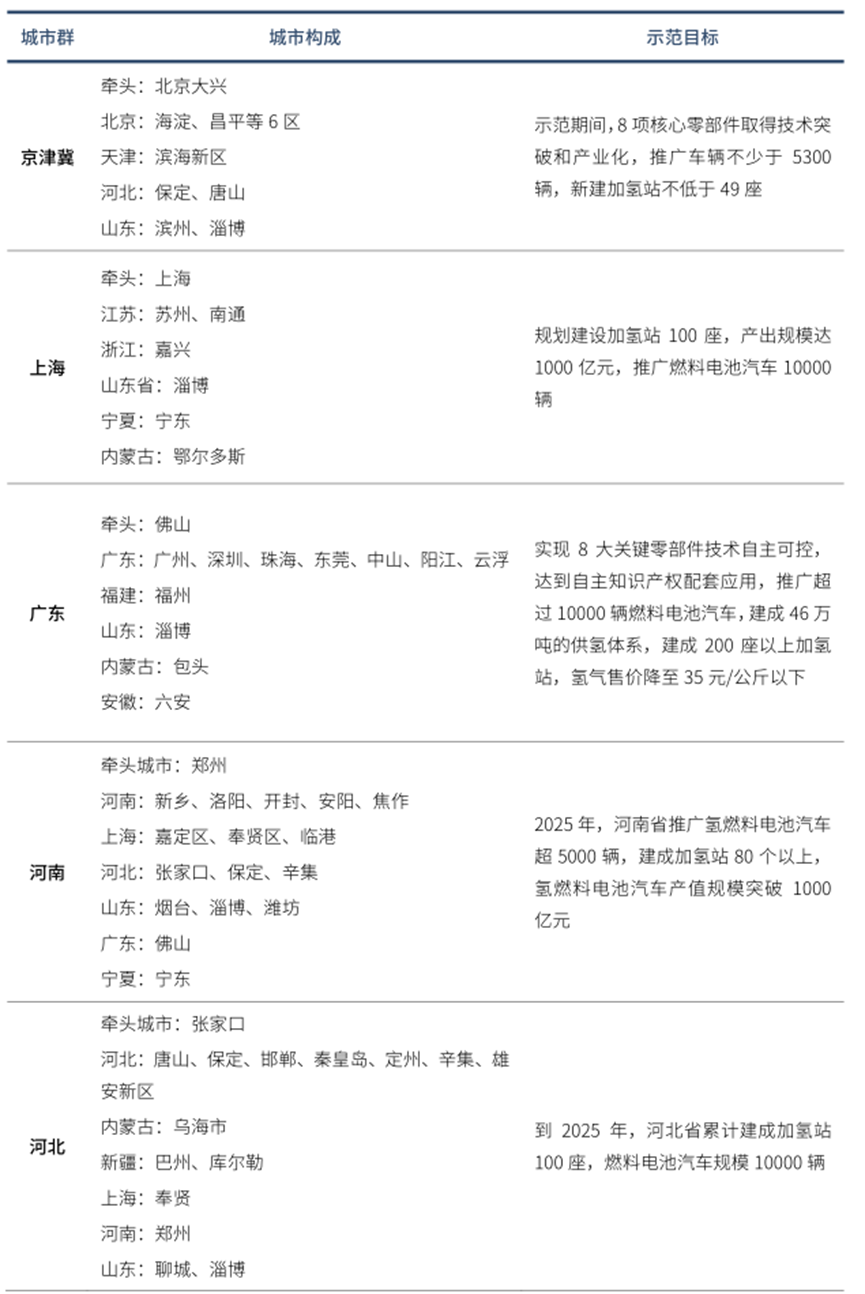
2020年9月,国家五部委共同发布《关于开展燃料电池汽车示范应用的通知》,提出对燃料电池汽车示范采取“以奖代补”的鼓励措施。2021年8月,财政部、工业和信息化部、科技部、国家发展改革委、国家能源局正式批复燃料电池汽车示范应用首批示范城市群,分别为京津冀、上海、广东。次年1月,由郑州牵头的河南城市群和由张家口牵头的河北城市群正式获批,成为第二批燃料电池汽车示范城市群。
五大示范城市群设立了各自的发展目标,从成效来看,尽管氢在交通领域的大规模应用仍面临诸多挑战,但这些城市群在政策扶持、技术突破、示范应用方面起到了显著的带动作用。
京津冀城市群
目标:推动氢燃料电池公交车、物流车和重型卡车的应用。
成效:在北京和天津,多个氢燃料电池公交线路已投入运营,形成了较为完善的加氢站网络。
上海城市群
目标:建设氢能示范区,推广氢燃料电池出租车和物流车。
成效:上海已建成多个加氢站,燃料电池物流车队运营效率显著提升。
广东城市群
目标:推动氢燃料电池公共交通和港口设备应用。
成效:广州和深圳在公共交通领域的氢燃料电池车应用取得显著进展,多个港口项目已启动。
河南城市群
目标:推动氢燃料电池在重型卡车和工业车辆中的应用。
成效:郑州在氢能物流车和环卫车方面取得突破,相关产业链逐步完善。
河北城市群
目标:支持冬奥会等大型活动的氢能示范应用。
成效:张家口作为冬奥会氢能供应基地,建成了多个加氢站,为赛事提供了可靠的氢能保障。

表2:五大示范城市群产业目标
从规模来看,五大示范城市群的燃料电池汽车接入量占全国七成以上。按照规定,这些城市群的示范期均为4年(从示范开始时间算起),并在4年内有具体的目标值:
京津冀城市群:5300辆
上海城市群:5000辆
广东城市群:10000辆
河北城市群:7710辆
河南城市群:5000辆
截至2023年9月底,五大示范城市群燃料电池汽车的累计接入量为9236辆,占全国总量的71.3%。其中,各城市群的完成情况如下:
上海示范城市群:完成其总目标的54.22%,居五大城市群之首。
京津冀示范城市群:完成率41.43%。
广东示范城市群:完成率28.26%。
河南示范城市群:完成率13.7%。
河北示范城市群:完成率10.61%。
从推广结构来看:
京津冀城市群、河北城市群、河南城市群:以燃料电池客车推广为主。
上海城市群、广东城市群:以燃料电池专用车推广为主。
2024年1月,财政部等部委对燃料电池汽车示范应用城市群的第一年度工作进行了考核评价。依据考核结果,中央财政拨付京津冀城市群奖励资金3.5亿元。
五大示范城市群在推动燃料电池汽车应用方面取得了显著进展,占据了全国燃料电池汽车接入量的绝大部分。各城市群根据自身优势和目标,分别在客车和专用车领域进行推广,形成了不同的应用特色。中央财政通过奖励资金的方式进一步激励城市群加快示范应用,推动燃料电池汽车在全国范围内的普及和发展。尽管在推广过程中仍面临一些挑战,但这些示范城市群的努力和成果为我国氢能交通产业的发展奠定了坚实的基础。
03、长时储能专项政策推动氢储能发展
长时储能通常指能够储存电能4小时以上的储能技术,可有效平衡可再生能源发电的间歇性和电力系统的负荷需求。随着可再生能源渗透率上升,平衡电力系统的需求愈加重要。长时储能系统可以实现电力的跨天、跨月甚至跨季节的充放电循环,提升新能源消纳能力,减少对传统发电方式的依赖,为电网提供灵活性资源,降低运行成本,并提供市场盈利潜力和峰谷套利机会,对构建新型电力系统具有重要意义。
氢储能在能量、时间和空间维度上具有突出优势。氢作为能源载体,可以将风能、太阳能等清洁能源转化为可储存、可运输的物质实体,满足跨季节、长距离的储能需求。在用电低谷期,利用富余新能源电力进行电解水制氢,储存氢气;在用电高峰期,利用燃料电池将氢气发电并入电网。氢储能技术被认为是极具潜力的新型大规模储能技术,适用于极长时间的能量储备。与化学电池储能相比,氢储能技术对外部环境依赖性小,建设选址方便,环境影响小。然而,氢储能在能量转换效率、建设成本及商业化应用方面仍面临挑战。
近年来,国家层面和地方层面不断出台政策推动氢储能发展:
国家层面政策
《“十四五”新型储能发展实施方案》(2022年1月):
提出到2025年,氢储能等长时储能技术取得突破,推动氢储能示范应用,开展新型储能技术试点示范。
《关于促进能源电子产业发展的指导意见(征求意见稿)》(2022年8月):
强调加快氢储能/燃料电池等新型电池技术的研发。
《鼓励外国投资产业目录(2022年版)》(2022年10月):
涵盖氢能制备与储运、加氢站建设等多个领域。
《关于推动能源电子产业发展的指导意见》(2023年1月17日):
强调加快高效制氢技术研究,推进储氢材料、储氢容器和车载储氢系统等研发。
突破燃料电池关键技术,支持制氢、储氢、燃氢系统集成技术开发和应用。
《关于加强新形势下电力系统稳定工作的指导意见》(2023年10月25日):
提出充分发挥氢储能等新型储能的优势,构建储能多元融合发展模式,提升安全保障水平和综合效率。
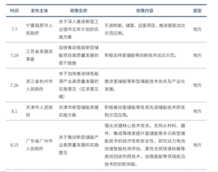
地方层面政策
中西部风能和光伏资源丰富的地区,如内蒙古、甘肃、青海、新疆等,积极鼓励氢储能产业的发展。
“风光发电+氢储能”、“海上风电+氢储能”、“光伏+氢储能”等方案在各地政策中逐步体现。
超过20个省、市、自治区将氢储能纳入政策规划。
氢储能的发展前景广阔,政策支持逐步完善,推动了氢储能技术的进步和示范项目的落地。随着技术突破和成本降低,氢储能在长时储能领域的应用将进一步扩大,为可再生能源的高效利用和电力系统的稳定运行提供有力支撑。


表3:2023 年氢能与长时储能相关支持政策
04、氢能助力工业减碳获更多政策支持
工业是氢能应用的重要领域,通过氢能进行原料替代与燃料替代,有望在石油炼制、化工、钢铁等行业实现深度减碳。以下是相关政策和发展路径:
1.《2030年前碳达峰行动方案》
2021年10月,国务院发布《2030年前碳达峰行动方案》(简称《达峰方案》),明确提出:
实施节能降碳重点工程。推动电力、钢铁、有色金属、建材、石化化工等行业的节能降碳改造。
提升能源资源利用效率。
探索开展氢冶金、二氧化碳捕集利用一体化等试点示范。
2.《工业领域碳达峰实施方案》
2022年9月,工信部、发改委、生态环境部联合发布《工业领域碳达峰实施方案》(简称《方案》),推动氢能产业发展。《方案》提出:
推进氢能制、储、输、运、销、用全链条发展。
支持企业和园区就近利用清洁能源,如“光伏+储能”等自备电厂。
鼓励利用可再生能源制氢,优化煤化工、合成氨、甲醇等原料结构。
开展氢燃料汽车及绿色智能船舶的研发和示范应用。
3.绿色低碳技术突破
《方案》强调:
部署工业低碳前沿技术研究。
实施低碳零碳工业流程再造工程。
研究实施氢冶金行动计划,力争到2030年实现富氢碳循环高炉冶炼、氢基竖炉直接还原铁、碳捕集利用封存等技术的突破应用。
短流程炼钢占比达20%以上。
氢能在化工和钢铁领域的应用
1.化工用氢
石化化工行业对氢气的需求随国民经济发展而增长。
主要应用领域包括工业氮肥、甲醇化工、甲醇燃料等。
当前国内一半以上的氢用于合成氨、甲醇及炼油领域,未来化工领域将成为氢消纳的重要场景。
2.钢铁行业氢需求结构调整
副产氢的来源:焦炉煤气(含氢55-60%)、高煤气(含氢1-4%)、转炉煤气(含氢0.2-0.3%)、COREX技术产生的煤气(含氢10-30%)。
每年生产约1400万吨含氢副产品,其中高炉炼铁使用约900万吨,电炉炼铁消耗约400万吨。
随着高炉炼铁所需焦化产能下降,副产氢相应减少。
基于氢直接还原铁技术的需求将迎来突破性增长。
进一步政策支持
2023年,氢能在工业领域的应用政策进一步细化:
1.《氢能产业标准体系建设指南》
2023年7月发布,为氢冶金、氢化工等新标准提供政策支持。
2.发改委和工信部的政策文件
鼓励在煤化工、钢铁、石油炼制等工业领域应用氢能。
进一步推动氢能助力工业部门减碳。
工业领域对氢能的需求巨大,通过多项政策支持,氢能在原料和燃料替代方面具备显著的减碳潜力。未来,随着技术突破和政策落实,氢能将在推动工业领域实现碳达峰和碳中和目标中发挥更大的作用。
2024-05-01