新能源圈获悉,8月1日,贵州省工业和信息化厅关于印发《贵州省先进制造业集群培育管理办法(试行)》的通知。
文件指出,贵州省先进制造业集群重点培育方向,能源领域包括:
1、新能源电池材料领域。重点围绕新能源汽车、新能源电池及材料研发生产等方向。
2、先进装备制造领域。重点围绕航空航天、工程机械、煤矿机械、农业机械、电力装备、智能及特色装备等方向。
3、新能源领域。重点围绕光伏设备、风电设备、储能设备、氢能装备等方向。
要求申报省先进制造业集群应具有较高绿色化发展水平。集群内能源结构合理,工业节能减碳成效明显。资源综合利用效率较高,围绕大宗工业固体废物推进减量化排放和资源化利用技术攻关。构建了较为完备的绿色制造体系,拥有一批国家级和省级绿色工厂、绿色工业园区、绿色供应链管理企业。
政策如下:
省工业和信息化厅关于印发《贵州省先进制造业集群培育管理办法(试行)》的通知
各市(州)、贵安新区工业和信息化主管部门:
现将《贵州省先进制造业集群培育管理办法(试行)》印发给你们,请认真遵照执行。
贵州省工业和信息化厅
2025年7月28日
(此件公开发布)
贵州省先进制造业集群培育管理办法(试行)
第一章 总 则
第一条 为贯彻落实党的二十届三中全会培育壮大先进制造业集群的决策部署,深入贯彻国务院加快发展先进制造业集群的工作要求,全面落实省委省政府推动新型工业化的工作部署,培育打造一批特色鲜明、链条完整、具有较强竞争力和影响力的产业集群,促进全省新型工业化高质量发展,制定本办法。
第二条 本办法所称贵州省先进制造业集群(以下简称省先进制造业集群)是指在我省区域内,处于制造业产业链上紧密关联的企业、科研院所、集群发展促进组织等,聚焦重点产业融合化、集群化、生态化发展,通过协同创新与合作共生形成的产业组织形态,实现产业链、供应链、创新链、人才链、政策链相互融合,具有较强的影响力和竞争力。
第三条 省工业和信息化厅负责省先进制造业集群的遴选认定和培育管理。各市(州)、贵安新区工业和信息化主管部门负责本地区先进制造业集群的组织申报、初审推荐和培育管理。
第四条 省先进制造业集群认定遵循自愿申报原则,申报主体为各产业集群发展促进组织。对于产业联系特别紧密的,可跨行政区域联合申报。
集群发展促进组织是指在特定的先进制造业集群内,通过政府引导,由集群龙头企业、社会团体、科研机构等发起成立的,服务集群建设发展的第三方法人组织,负责集群培育、建设和申报工作。
第二章 培育方向
第五条 围绕贯彻落实省委省政府“六大产业基地”“富矿精开”及构建现代化产业体系等决策部署,聚焦资源精深加工、新能源电池材料、先进装备制造、酱香白酒、大数据电子信息、新能源等重点领域和纺织服装、生态食品、健康医药等特色优势领域,省先进制造业集群重点培育方向为:
(一)资源精深加工领域。重点围绕金属非金属矿山开发、磷化工、煤化工、铝及铝加工、锰及锰加工、氟钡化工、饰面石材、钛及钛加工等方向。
(二)新能源电池材料领域。重点围绕新能源汽车、新能源电池及材料研发生产等方向。
(三)先进装备制造领域。重点围绕航空航天、工程机械、煤矿机械、农业机械、电力装备、智能及特色装备等方向。
(四)酱香白酒领域。重点围绕白酒生产及关联产业等方向。
(五)大数据电子信息领域。重点围绕电子元器件、智能终端、新型显示、算力设备等电子信息制造业方向。
(六)新能源领域。重点围绕光伏设备、风电设备、储能设备、氢能装备等方向。
(七)纺织服装领域。重点围绕化学纤维和天然纤维、纺纱织造、印染、成品加工、产业用纺织品及配套产业等方向。
(八)生态食品领域。重点围绕农副食品加工、食品制造、饮料和精制茶等方向。
(九)健康医药领域。重点围绕中药民族药、化学药、生物药及医疗器械生产等方向。
第三章申报条件
第六条 申报省先进制造业集群应同时满足以下基本条件:
(一)具备较强综合实力。主导产业规模、市场占比、技术水平、协作配套等在国内省内具有较强的竞争力,围绕省委省政府工作部署和集群“锻长板”“补短板”,推动实施一批带动力强的重点项目,对全省产业发展具有较强支撑带动作用,在国内同行业具备较强的竞争力和影响力。
(二)具有较完整产业生态。依托国家级或省级重点开发区,空间布局相对集聚,功能定位科学合理,产业链上下游协同紧密,关键环节配套能力较强,辐射带动周边区域产业优化升级。拥有综合实力、产业带动力强的龙头企业和一批创新型中小企业、专精特新中小企业、专精特新“小巨人”企业,形成规模效应和集聚效应。
(三)具有较强技术创新能力。龙头企业技术装备、技术创新能力在同行业中处于领先水平,参与国家、地方、行业标准制订,产学研协同创新和科技成果产业化富有成效。集群内企业平均研发投入强度较高,拥有一批技术创新载体、科技型中小企业、高新技术企业。
(四)具有较高数字化发展水平。集群数字化转型成效显著,两化融合发展水平、规上工业企业数字化研发设计工具普及率、关键工序数控化率等达到较高水平,拥有技术实力强、业务模式优、管理理念新、质量效益高的数字领航企业。
(五)具有较高绿色化发展水平。集群内能源结构合理,工业节能减碳成效明显。资源综合利用效率较高,围绕大宗工业固体废物推进减量化排放和资源化利用技术攻关。构建了较为完备的绿色制造体系,拥有一批国家级和省级绿色工厂、绿色工业园区、绿色供应链管理企业。
(六)具有较丰富的资源要素。集群所在地政府在产业发展、政策支持、保障机制等方面措施明确有效。集群拥有较完善的公共服务体系和专业化的集群发展促进组织,承载园区营商环境良好、配套设施完备,集群要素汇聚程度较高。
(七)集群内企业近三年未发生重大及以上安全生产、环境污染、严重失信和其他社会影响较大的事件。
第四章 认定程序
第七条 省先进制造业集群认定坚持申报自愿、公开透明、以评促建、动态调整的原则。省工业和信息化厅组织开展遴选认定,具体时间和要求以申报通知为准。
第八条 提出申请。产业集群发展促进组织根据申报通知要求,向所在市(州)工业和信息化主管部门提交申报材料,并对申报材料真实性负责。跨行政区的集群,由牵头申报的产业集群发展促进组织向所在市(州)工业和信息化主管部门提交申报材料。
第九条 初审推荐。市(州)工业和信息化主管部门负责对集群申报进行受理、初审和实地核查,对符合认定条件的集群行文推荐至省工业和信息化厅。属于联合申报的,则由受理申报的市(州)工业和信息化主管部门会同相关市(州)工业和信息化主管部门联合开展初审,对符合认定条件的集群联合行文推荐至省工业和信息化厅。
第十条 组织评审。省工业和信息化厅对申报材料进行审核,组织开展答辩及专家评审,进行综合评估后,拟定省先进制造业集群名单。
第十一条 公示认定。拟认定名单经厅务会审议通过后,在省工业和信息化厅官方网站公示5个工作日,公示无异议(或虽有异议经核实符合条件)后,予以认定。
第五章 培育管理
第十二条 省工业和信息化厅原则上从省先进制造业集群中择优推荐创建国家先进制造业集群。
第十三条 产业集群发展促进组织对先进制造业集群的培育和建设承担主体责任。省先进制造业集群所在市(州)工业和信息化主管部门要强化组织保障,牵头建立工作推进协调机制,制定实施方案,明确发展目标、重点任务和保障措施。推动相关资源要素向集群聚集,对集群企业的项目申报、平台创建、政策扶持等给予积极支持,确保建设任务有序推进。
第十四条 省工业和信息化厅统筹省工业和信息化发展专项资金、省中小企业发展专项资金等省级财政专项资金,支持省先进制造业集群培育建设,重点支持承载园区配套设施建设、公共服务平台建设、技术创新载体建设、集群内企业项目建设等。发挥省级产业基金的引导撬动作用,带动更多社会资本支持集群建设。协调金融机构为集群内企业提供全方位金融服务,强化资金要素保障。
第十五条 省先进制造业集群实行动态管理,每三年复核一次,重点复核集群是否符合认定条件、培育发展实施方案是否落实、发展目标是否实现等。
第十六条 省先进制造业集群所在市(州)工业和信息化主管部门应于每年3月底前,将省先进制造业集群上一年度培育建设情况报省工业和信息化厅。
第十七条 省先进制造业集群未按规定参加复核、复核结果不合格或存在弄虚作假、违反法律法规情形的,撤销其省先进制造业集群称号。
第六章 附 则
第十八条 本办法由贵州省工业和信息化厅负责解释。
第十九条 本办法自公布之日起实施。
附件1
市(州)工业和信息化主管部门推荐意见(模板)
省工业和信息化厅:
现推荐我市(州)××集群申报省先进制造业集群,并推荐集群发展促进组织(××机构名称)作为集群代表参与遴选认定,推荐理由如下:
(可一并推荐多个集群,每个集群推荐理由不超过800字)
经我单位审核,集群及其发展促进组织相关材料真实有效。
推荐单位盖章:
年 月 日
附件2
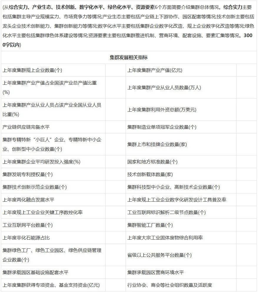
贵州省先进制造业集群申报信息采集表
一、集群基本信息

二、集群发展总体情况

指标说明:
1.集群利用外资总额:按照国家利用外资统计制度规定的集群内企业和其他相关机构吸收的外商直接投资、外商其他投资和对外借款等进行统计。
2.产业链供应链完备水平:为定性指标,指集群产业链、供应链总体情况。
3.集群制造业单项冠军企业:指集群内经工业和信息化部认定的制造业单项冠军示范(培育)企业。
4.集群专精特新“小巨人”企业:指集群内经工业和信息化部认定的专精特新“小巨人”企业。
5.专精特新中小企业、创新型中小企业:指集群内经省工业和信息化厅认定的专精特新中小企业、创新型中小企业。
6.集群上市和挂牌企业:指集群内公开发行股票,并在国内外证券交易所(上交所、深交所、北交所、港交所等)上市交易和挂牌的企业。
7.集群企业平均研发投入强度:按照集群主导产业规上企业R&D经费支出总额/主营业务收入总额计算。
8.国家和地方标准数量:指集群内企业、机构制定和参与制定的国家标准、行业标准、地方标准和团体标准数量。
9.集群发明专利授权量:指集群内企业经国内外知识产权部门授权的发明专利数量。
10.技术创新载体:指为集群提供服务的各类国家级、省级、部门级创新平台,主要包括制造业创新中心、产业技术基础公共服务平台、实验室、重点实验室、技术创新中心、产业技术工程化中心、新兴产业创新中心、企业技术中心、工程技术中心、科技型企业孵化器等。
11.集群技术创新示范企业:指集群内经工业和信息化部、省工业和信息化厅认定的技术创新示范企业。
12.集群科技型中小企业、高新技术企业:指集群内经国家部委备案入库的科技型中小企业、高新技术企业。
13.两化融合发展水平:指集群所在市(州)的两化融合发展水平指数。
14.规上工业企业数字化研发设计工具普及率:提供集群所在市(州)规上工业企业使用数字化研发设计工具的比例。
15.规上工业企业关键工序数控化率:提供集群所在市(州)规上工业企业在生产过程中,关键工序采用数控技术的比例。
16.工业互联网标识解析二级节点:指为集群企业提供标识服务的公共节点。
17.工业互联网平台:指为集群提供服务的综合型、特色型、专业型工业互联网平台。
18.集群智能工厂:指集群内经工业和信息化部认定的国家智能制造示范工厂、领航级智能工厂、卓越级智能工厂,经省工业和信息化厅认定的先进级智能工厂。
19.非化石能源消费占比:指集群内非化石能源消费占能源消费总量的比重。
20.大宗工业固体废物综合利用率:指集群内大宗工业固体废物综合利用量/(当年产生量+往年财贮存量)*100%。
21.集群绿色工厂、绿色工业园区、绿色供应链管理企业:指集群内工业和信息化部、省工业和信息化厅认定的绿色工厂、绿色工业园区、绿色供应链管理企业。
22.省级以上公共服务平台:主要包括国家、省级认定的为集群提供研发设计、试验分析、检验检测、质量认证、创业孵化、管理咨询、人力资源及政策法律服务的公共服务机构,以及产业链协作平台、区域性或行业级工业互联网平台、智慧园区综合管理平台等。
23.集群承载园区基础设施配套水平:定性指标,指集群承载园区基础设备配套总体情况。
24.集群承载园区营商环境水平:定性指标,指集群承载园区营商环境情况。
25.上年度集群获得专项资金、基金支持资金(亿元):集群承载园区、企业、相关机构、平台组织等获得国家、省、市各类财政专项资金、基金支持的资金额度。
26.行业协会、商会等社会组织数量及活跃度:定量/定性指标,指集群内各类社会组织总体情况。
三、集群发展促进组织情况

附件3
《XX市(州)培育发展先进制造业集群实施方案》提纲
第一部分:培育背景
明确实施范围,分析背景和意义。
第二部分:基础条件
分析集群的基础条件、优势与特色,对标国内先进水平找出集群发展的差距。
第三部分:发展目标
提出总体思路、培育原则、发展定位和主要目标。
第四部分:重点任务
重点阐明推动集群提升综合实力、构建产业生态、提升技术创新能力、提升数字化水平、提升绿色化水平、完善资源要素保障、推动重点项目建设的主要任务和做法(附重点项目清单)。
第五部分:保障措施
提出培育发展集群的工作机制和保障措施,年度工作安排,细化主要工作任务分工及进度安排。
来源:贵州省工业和信息化厅
2024-05-01