新能源圈根据公开信息不完全统计,2025年1-7月全国各省完成备案的氢能项目共计320个,投资总计11994647.27万元(约1199.46亿元),规模总计8977MW,制氢规模总计1745400Nm³/h。
从项目类型来看,包含资源型、技术型、应用型等项目,涉及绿氢项目、储氢材料、制氢设备、电解槽、固态储氢、氢燃料电池、氢能装备、加氢站、氢能产业园区、液氢供氢系统、输氢管道、绿色甲醇、氢冶金、无人机氢动力等。
从省份来看,内蒙古、吉林、辽宁、湖北、黑龙江、浙江、江苏、河南、福建、广东深圳等分别公布氢能备案项目。
其中,江苏省备案项目最多,有102个项目,占比达31.88%;其次是内蒙古,有72个项目,占比达22.5%;随后是浙江省,有33个项目,占比达10.31%。

从项目规模来看,明确项目规模的省份是内蒙古、吉林、辽宁、湖北。内蒙古备案项目规模为7471MW,吉林项目规模为1136MW,辽宁项目规模为320MW,湖北项目规模为50MW。

从项目单位来看,国家能源集团、中国电建、中煤、华能、华电、中广核、中石化、中石油、中核、中船科技、宝丰能源集团、紫金矿业集团、金风科技、远景能源、明阳智能、羚牛氢能、氢枫能源等企业均有项目备案。
具体来看:
内蒙古
内蒙古氢能备案项目72个,项目投资合计为6178311.19万元,规模总计7471MW,制氢规模总计1444200Nm³/h。




吉林
吉林氢能备案项目13个,项目投资合计为2657611.47万元,规模总计1136MW,制氢规模总计227200Nm³/h。

辽宁
辽宁氢能备案项目15个,规模总计320MW,制氢规模总计64000Nm³/h。

湖北
湖北氢能备案项目22个,项目投资合计为397450万元,规模总计50MW,制氢规模总计10000Nm³/h。


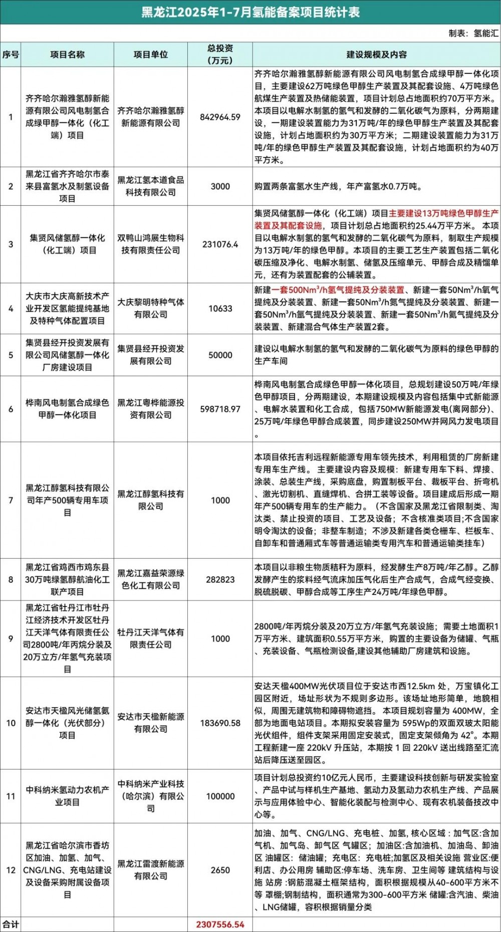
黑龙江
黑龙江氢能备案项目12个,项目投资合计为2307556.54万元。

浙江
浙江氢能备案项目33个,项目投资合计为453718.07万元。


江苏
江苏氢能备案项目102个。

河南
河南氢能备案项目31个。

福建
福建氢能备案项目13个。

广东深圳
广东深圳市氢能备案项目10个。

信息来源:全国投资项目在线审批监管平台
来源:新能源圈
2024-05-01