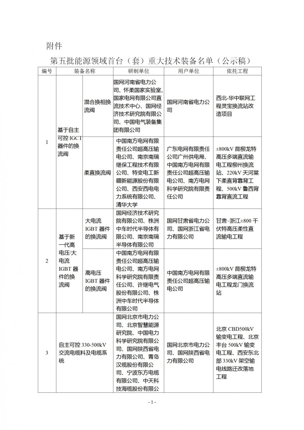
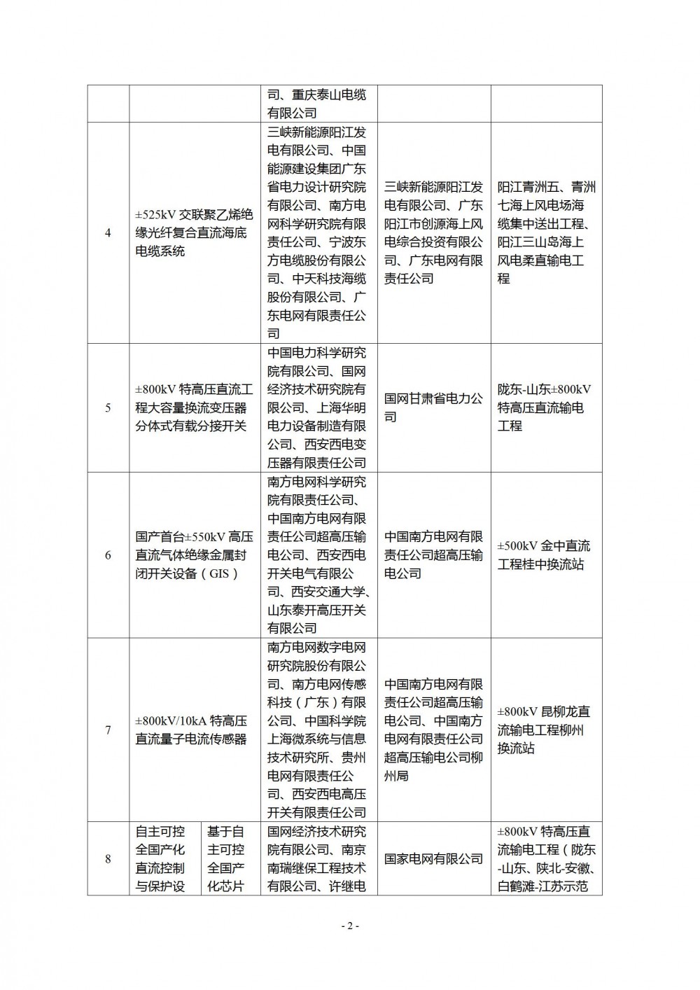
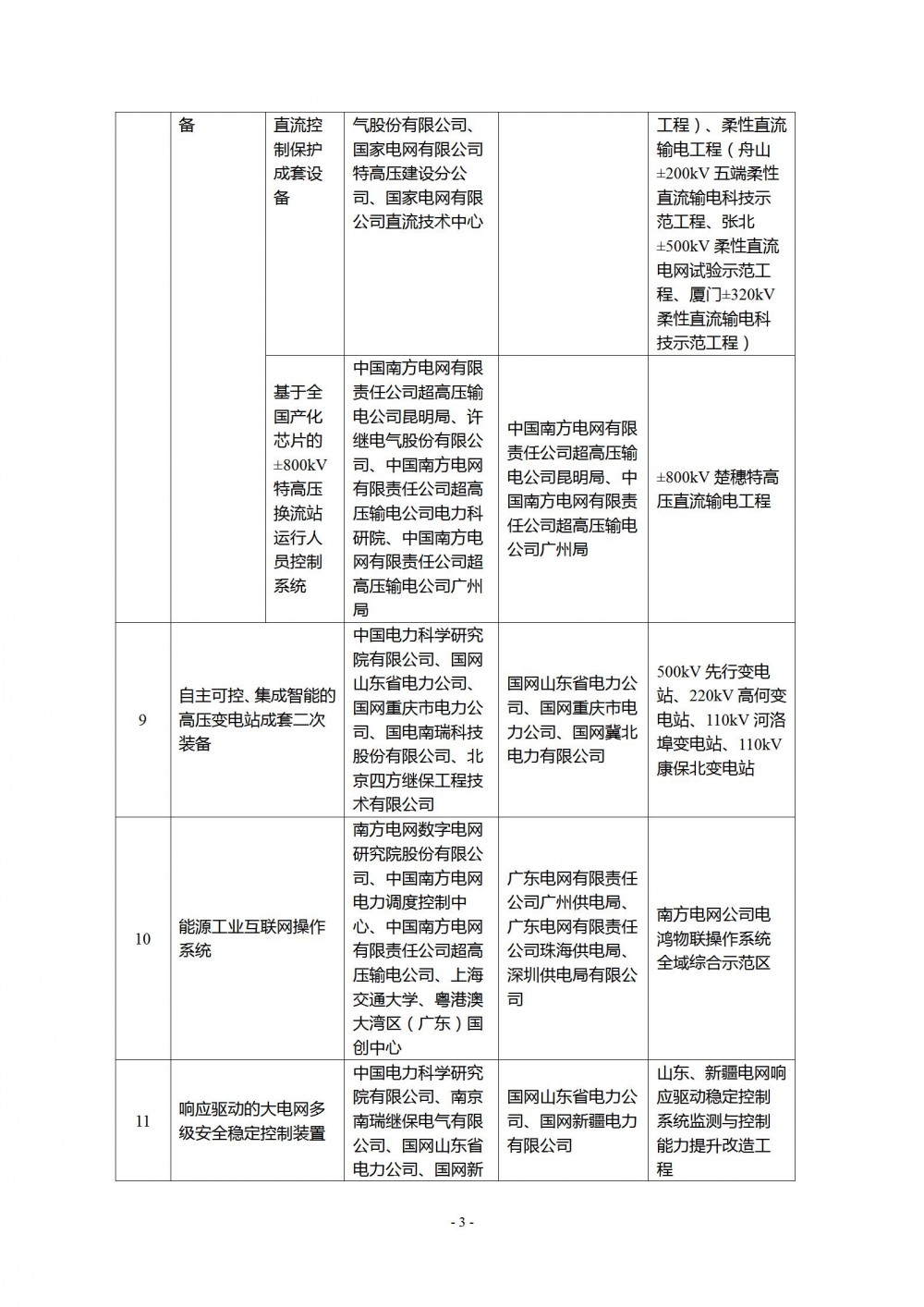
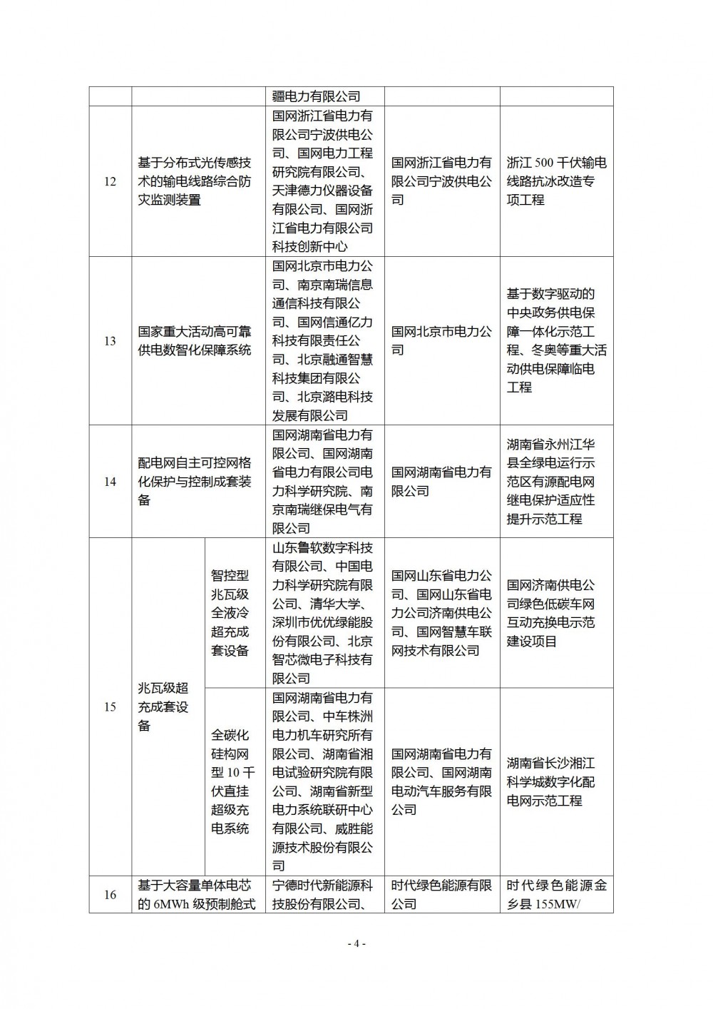
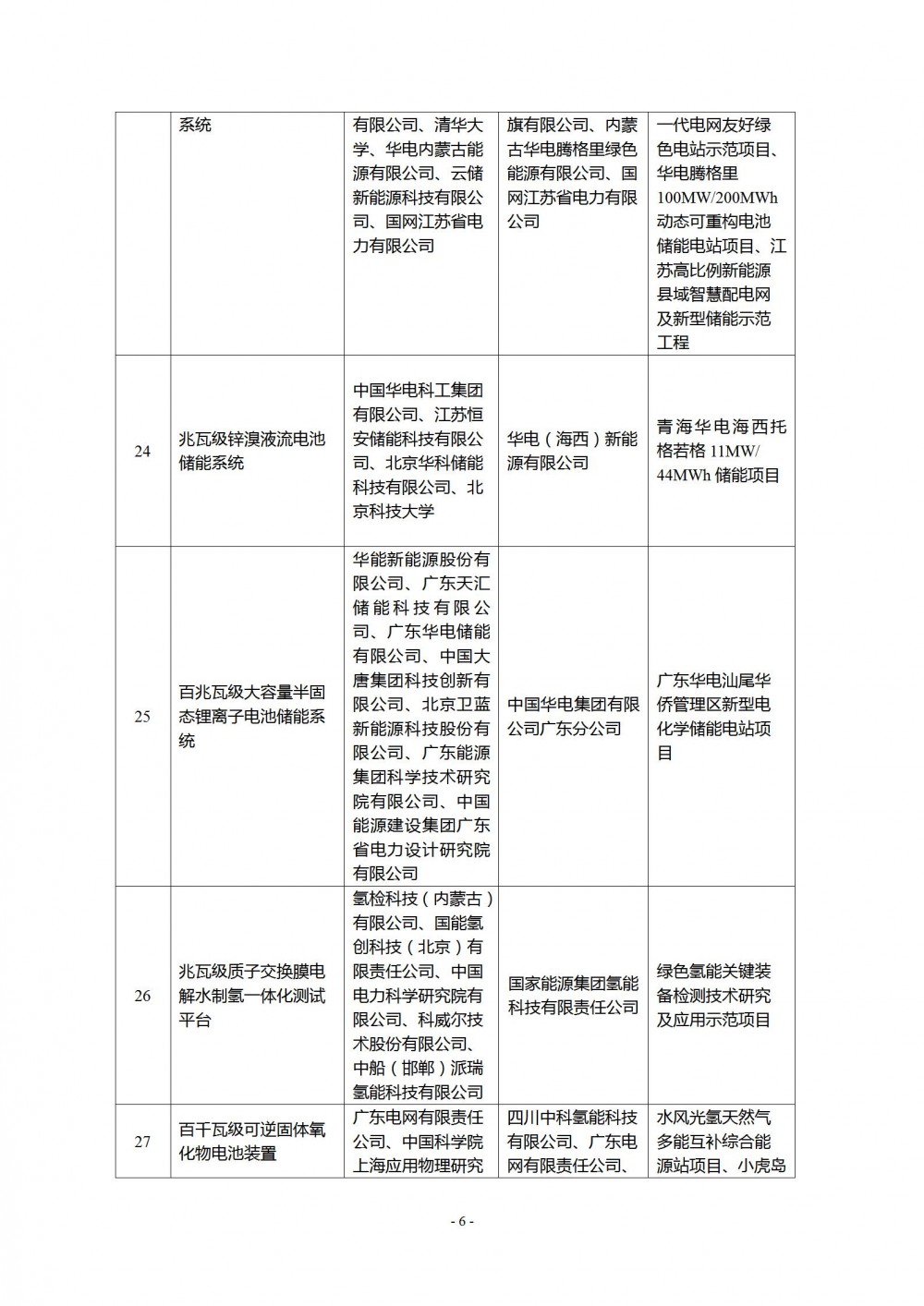
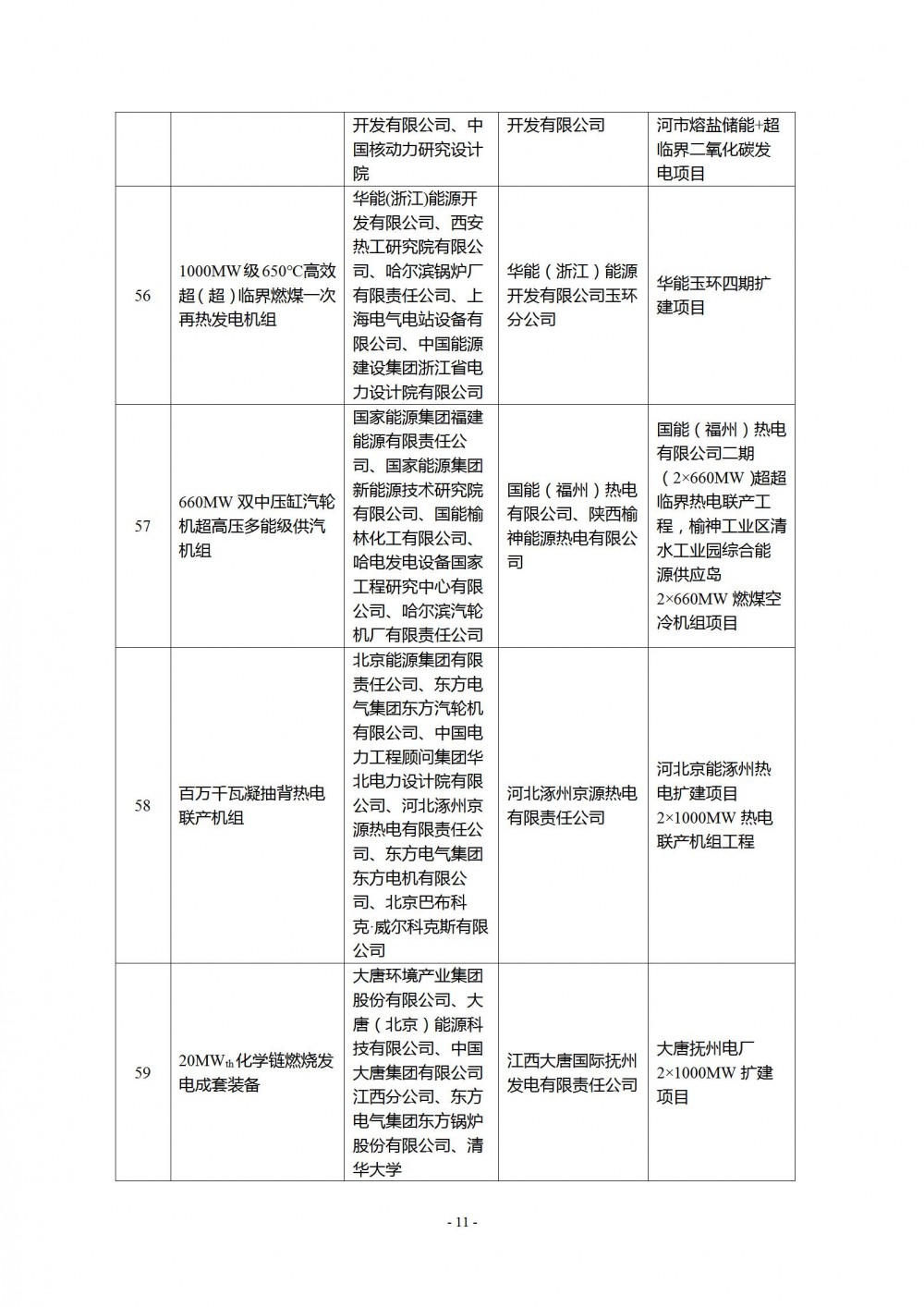
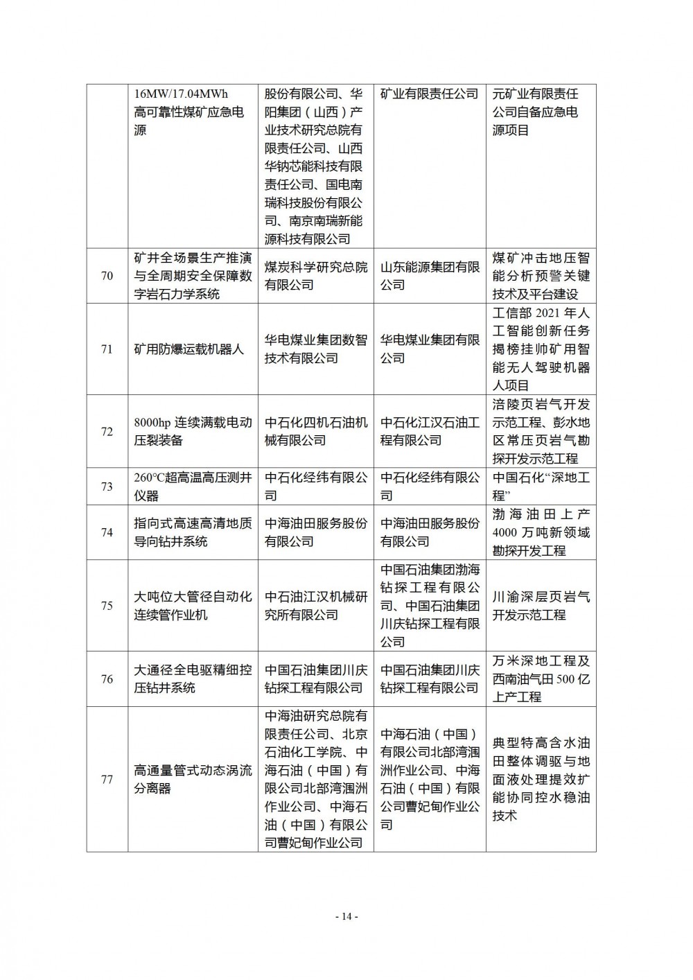
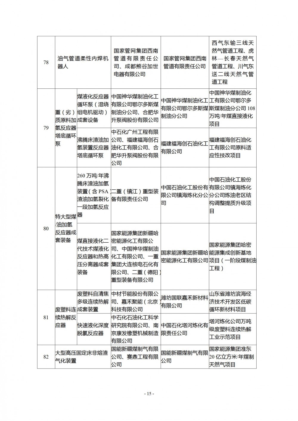
8月20日,国家能源局综合司关于公示第五批能源领域首台(套)重大技术装备的通知。公示名单共有82项技术装备,其中多项氢能技术入选。
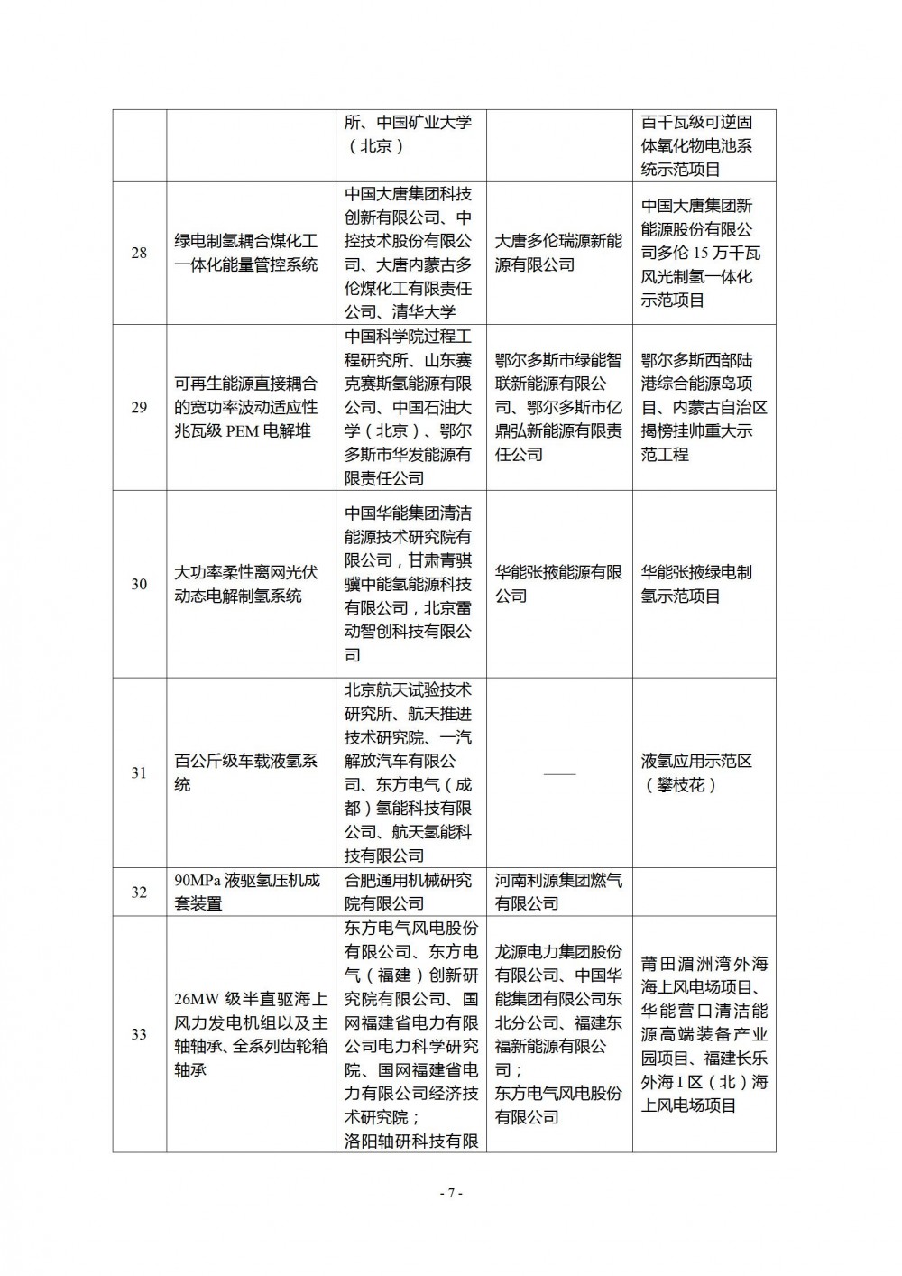
根据公示名单,入选的氢能相关项目包括兆瓦级质子交换膜电解水制氢一体化测试平台、兆瓦级质子交换膜电解水制氢一体化测试平台、绿电制氢耦合煤化工一体化能量管控系统、可再生能源直接耦合的宽功率波动适应性兆瓦级PEM电解堆、大功率柔性离网光伏动态电解制氢系统、百公斤级车载液氢系统、90MPa液驱氢压机成套装置。

全文如下:
国家能源局综合司关于公示第五批能源领域首台(套)重大技术装备的通知
根据《国家能源局关于促进能源领域首台(套)重大技术装备示范应用的通知》(国能发科技〔2018〕49号)、《能源领域首台(套)重大技术装备评定和评价办法》(国能发科技〔2022〕81号)有关规定,经组织专家评审和复核,拟将“基于自主可控IGCT器件的换流阀”等82项技术装备列入第五批能源领域首台(套)重大技术装备名单(详见附件),现予公示。
公示期间,任何单位或个人可对公示内容提出书面异议。异议材料应注明真实姓名和联系方式,提出异议的单位或个人应对异议材料的真实性和可靠性负责。对匿名或无具体事实依据的异议,以及涉及自身利益的不正当要求,不予受理。
公示时间:2025年8月20日至8月26日
邮箱:JZC@nea.gov.cn
附件:第五批能源领域首台(套)重大技术装备名单(公示稿).doc
国家能源局综合司
2025年8月19日















2024-05-01