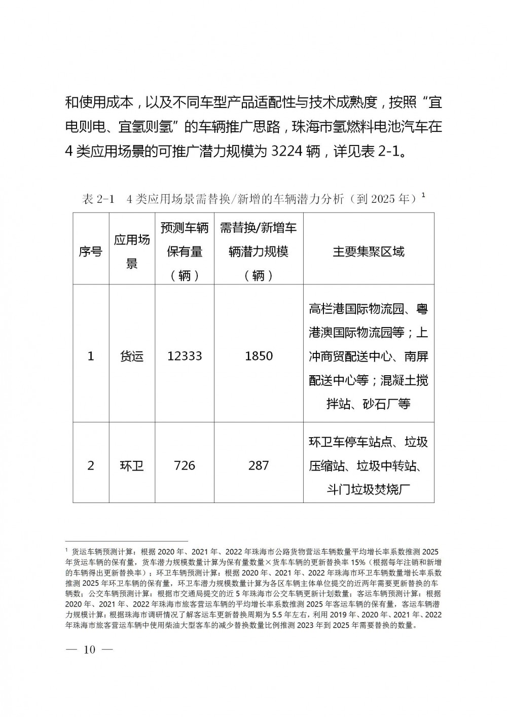
近日,珠海市发展和改革局关于印发《珠海市加氢站布局专项规划(2023-2027年)》的通知。
文件指出,到2026年,围绕现有副产氢项目及规划建设的可再生能源制氢和生物质制氢项目等氢源条件,结合市内公交、跨市/跨境客车、冷链物流车、市政工程用车、重卡等车辆应用场景进行加氢站规划布局。优先利用现有已暂停营业及有转型计划的加气站、具备合建站条件的现有及规划新增加油站进行选址,以及应用场景周边未规划出让用地进行加氢站规划建设,结合珠海市内具有建设意向的企业规划建设加氢站15座。
到2027年实现燃料电池汽车规模化推广示范,基本形成以工业副产氢为主,可再生能源制氢、生物质制氢为补充的氢源保障体系和服务当地、兼顾过境、衔接顺畅、安全有序的加氢网络体系,规划建设加氢站19座。
珠海市总体规划加氢站分布

文件还指出,鼓励市内各区因地制宜开展氢能应用示范,优先在市政环卫、城市公交、机场快线、城际(跨境)快线等固定线路运营的公共服务领域开展燃料电池车辆存量替代及增量推广。支持珠海港、粤港澳物流园、九州港口岸等具有固定应用场景的区域进行重卡、物流车、叉车等特种车辆领域优先选择燃料电池车辆替代。推动车辆行业主管部门尽快制定车辆更新替换方案,结合行业需求,明确实施步骤和具体工作措施。
政策如下:
珠海市发展和改革局关于印发《珠海市加氢站布局专项规划(2023-2027年)》的通知
各区政府(管委会),市直相关部门:
《珠海市加氢站布局专项规划(2023-2027年)》已经市人民政府同意,现印发给你们,请认真贯彻落实。
《珠海市加氢站布局专项规划(2023-2027年)》.docx











































珠海市发展和改革局
2025年8月18日
2024-05-01