新能源圈获悉,近日,氢能车辆(重型车)采购项目采购、氢能车辆(市政车)采购招标。
招标人为佛山市南海瀚和投资有限公司,累计采购氢燃料电池车200辆,预算金额总计20358万元。
氢能车辆(重型车)采购项目采购150辆氢燃料电池半挂牵引车,投标最高单价限价1075000元/辆,预算金额161250000元。
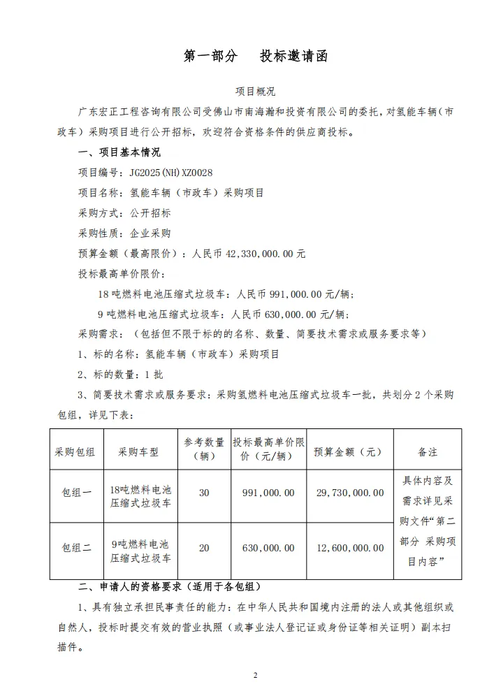
氢能车辆(市政车)采购项目采购50辆氢燃料电池压缩式垃圾车,共划分2个采购包组。
本项目不接受联合体投标。
招标公告如下:
氢能车辆(重型车)采购项目采购公告-交易公告
广东宏正工程咨询有限公司受佛山市南海瀚和投资有限公司的委托,对氢能车辆(重型车)采购项目进行公开招标,欢迎符合资格条件的供应商投标。
一、项目基本情况
项目编号:JG2025(NH)XZ0027
项目名称:氢能车辆(重型车)采购项目
采购方式:公开招标
采购性质:企业采购
预算金额(最高限价):人民币161,250,000.00元;
投标最高单价限价:人民币1,075,000.00元/辆;
采购需求:(包括但不限于标的的名称、数量、简要技术需求或服务要求等)
1、标的名称:氢能车辆(重型车)采购项目
2、标的数量:1批
3、简要技术需求或服务要求:采购氢燃料电池重型半挂牵引车一批,详见下表:

二、申请人的资格要求
1、具有独立承担民事责任的能力:在中华人民共和国境内注册的法人或其他组织或自然人,投标时提交有效的营业执照(或事业法人登记证或身份证等相关证明)副本扫描件。
2、有依法缴纳税收和社会保障资金的良好记录:提供投标截止日前6个月内(含投标截止时间当月)任意1个月依法缴纳税收和社会保障资金的相关材料(如依法免税或不需要缴纳社会保障资金的,提供相应证明材料)扫描件,或提供承诺函(格式见附件《投标人资格信用承诺函》)。
3、具有良好的商业信誉和健全的财务会计制度:提供经审计的2024年度的财务报告,或资信证明,或开户许可证,或银行开具的《基本存款账户信息》扫描件,或其他相关证明资料,或提供承诺函(格式见附件《投标人资格信用承诺函》)。
4、具有履行合同所必需的设备和专业技术能力:具备履行合同所必需的设备和专业技术能力的证明材料,或提供承诺函(格式见附件《投标人资格信用承诺函》)。
5、参加采购活动前三年内,在经营活动中没有重大违法记录:提供承诺函(格式见附件《投标人资格信用承诺函》)重大违法记录,是指投标人因违法经营受到刑事处罚或者责令停产停业、吊销许可证或者执照、较大数额罚款等行政处罚。(根据财库〔2022〕3号文,“较大数额罚款”认定为200万元以上的罚款,法律、行政法规以及国务院有关部门明确规定相关领域“较大数额罚款”标准高于200万元的,从其规定)。
6、投标人未被列入“信用中国”网站(www.creditchina.gov.cn)“失信被执行人或重大税收违法失信主体”记录名单。(以资格审查期间查询投标人在“信用中国”网站查询结果为准,如相关失信记录已失效,投标人需提供相关证明资料)。
7、单位负责人为同一人或者存在直接控股、管理关系的不同投标人,不得同时参加本采购项目投标。提供承诺函。(格式见附件《投标人资格信用承诺函》)。
8、为采购项目提供整体设计、规范编制或者项目管理、监理、检测等服务的投标人,不得再参加该采购项目的其他采购活动,提供承诺函。(格式见附件《投标人资格信用承诺函》)。
9、本项目不接受联合体投标。(以联合体身份提交投标文件参与投标的,即视为不符合资格要求)。
三、获取采购文件
时间:2025年08月29日至2025年09月05日(提供期限自本公告发布之日起不得少于5个工作日),每天上午00:00至12:00,下午12:00至23:59(北京时间,法定节假日除外)。
地点:登录“佛山市公共资源交易信息化综合平台”(https://jy.ggzy.foshan.gov.cn/TPBidder/login.aspx)进行网上下载采购文件。
方式:网上报名,详见“其他补充事宜”的“网上获取采购文件”。
售价(元):0元。
四、提交投标文件截止时间、开标时间和地点
投标文件递交开始时间及截止时间:2025年09月18日08时30分至09时00分(北京时间)(自采购文件开始发出之日起至投标人提交投标文件截止之日止,不得少于20日)。
递交投标文件地点:投标人应于投标截止时间前将投标文件密封送达指定开标室,地址:佛山市公共资源交易中心南海分中心(开标三室210)(地址:广东省佛山市南海区桂城街道夏南路58号方舟一号建筑产业中心大楼2层)(逾期送达或未送达指定地点的投标文件不予受理)。
五、开标时间及地点
开标时间:2025年09月18日09时00分00秒(北京时间)。
开标地点:佛山市公共资源交易中心南海分中心(开标三室210)(地址:广东省佛山市南海区桂城街道夏南路58号方舟一号建筑产业中心大楼2层)。
六、公告期限
1、自本公告发布之日起5个工作日。
2、发布公告的媒介:广东省公共资源交易平台(佛山市)、南海区人民政府网。
七、其他补充事宜
1、本项目为企业自主采购,不属于政府采购范畴,不属于依法必须招标的范畴。
2、网上获取文件和下载采购文件:(系统注册称呼为投标人,本处投标人与投标人同义)。
3、本项目采用网上获取采购文件。供应商须先办理投标人信息入库后,并通过登录交易系统“佛山市公共资源交易信息化综合平台”获取采购文件后,才能参与本项目的响应。
4、投标人须按照采购文件要求在网上获取采购文件和递交纸质投标文件。
5、其他事项说明:

八、本项目联系方式:
1.采购人信息
名 称:佛山市南海瀚和投资有限公司
地 址:佛山市南海区桂城街道南海大道北50号恒生银行大厦夹层
联系方式:0757-86328748
2.采购代理机构信息
名 称:广东宏正工程咨询有限公司
地 址:佛山市南海区桂城海五路6号城智大厦1幢10层
联系方式:0757-81237291
3.项目联系方式
项目联系人:郭小姐、张先生
电 话:0757-81237291
传 真:0757-86368680
邮 箱:nhhongzheng@126.com
发布人:广东宏正工程咨询有限公司
发布时间:2025年08月28日
氢能车辆(市政车)采购项目采购公告




来源:采招网
2024-05-01