新能源圈获悉,近日,《可再生能源电力制氢工程规划报告编制规程》全文公布,实施日期在2025年12月30日。
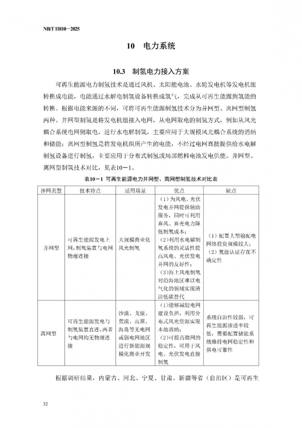
本条规定适用于风电、光伏发电、水电等可再生能源电力制氢项目规划报告的编制,是在充分调研、收集、分析内蒙古、河北、宁夏、新疆、吉林等省(自治区)可再生能源制氢示范性、代表性项目的基础上,综合考虑供负荷可再生能源资源开发量和工程规模效益等因素,结合工程具体实际确定的。但是,对于制氢规模小于5000 t年的可再生能源电力制氢工程,需根据实际情况简化执行。
起草单位为水电水利规划设计总院、中国电建集团西北勘测设计研究院有限公司、国家能源集团国华能源投资有限公司、国家电投集团氢能科技发展有限公司、西安隆基氢能科技有限公司、湖北省电力规划设计研究院有限公司。
本规程的主要技术内容:总则、术语、基本规定、基础资料、工程任务和建设必要性、可再生能源资源、建设条件及工程选址、容量配置及优化、工程总体方案、电力系统、可再生能源电源工程规划方案、制氢工程规划方案、环境保护和水土保持、安全性评价、投资匡算及效益分析、规划实施方案、结论和建议。
报告如下:
《可再生能源电力制氢工程规划报告编制规程》报批稿.pdf











































来源:国家标准管理委员会
2024-05-01