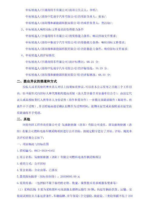
据新能源圈了解到,近日,氢驰新能源(洛阳)有限公司燃料电池车辆采购项目中标候选人公示。
据悉,该公告明确指出:中标候选人第1名为宇通商用车有限公司,投标报价:2590万元;中标候选人第2名为洛阳中集凌宇汽车有限公司,投标报价:2595万元;中标候选人第3名为洛阳豫和新能源科技有限公司,投标报价:2597.5万元。
全文如下:






Br>
2024-05-01
2024-05-01
2024-04-30 据新能源圈了解到,近日,氢驰新能源(洛阳)有限公司燃料电池车辆采购项目中标候选人公示。
据悉,该公告明确指出:中标候选人第1名为宇通商用车有限公司,投标报价:2590万元;中标候选人第2名为洛阳中集凌宇汽车有限公司,投标报价:2595万元;中标候选人第3名为洛阳豫和新能源科技有限公司,投标报价:2597.5万元。
全文如下:






Br>
资讯来源:国际能源网
免责声明: 本站内容转载自合作媒体、机构或其他网站的信息,转载此文仅出于传递更多信息的目的,但这并不意味着赞同其观点或证实其内容的真实性。本站所有信息仅供参考,不做交易和服务的根据。本站内容如有侵权或其它问题请及时告之,本网将及时修改或删除。凡以任何方式登录本网站或直接、间接使用本网站资料者,视为自愿接受本网站声明的约束。