据新能源圈了解到,近日,新疆维吾尔自治区阿克苏地区沙雅县发布关于公开征集《沙雅县氢能产业发展规划(征求意见稿)》意见的公告。
据悉,该公告中明确指出:
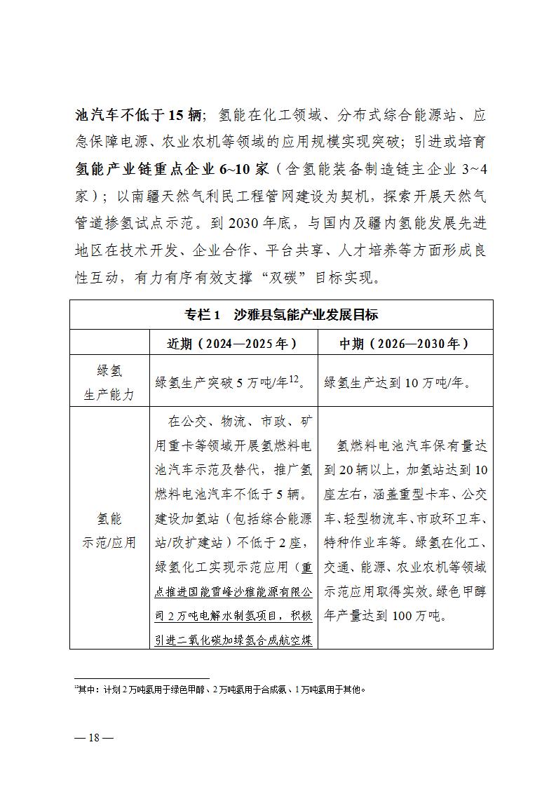
1、2024-2025年:建成加氢站(包括综合能源站/改扩建站)不低于2座;累计推广氢燃料电池汽车不低于5辆;引进或培育氢能产业链相关企业3~5家(含氢能装备制造企业1~2家)。
2、2026-2030年:绿氢生产量达到10万吨/年(年可替代天然气约3.996亿方)、绿色甲醇年产量达到100万吨;建成加氢站(包括综合能源站/改扩建站)达到8座左右;力争立足沙雅县循环经济工业园区,力争建成1个园区内天然气管线掺氢(或纯氢)示范项目;累计推广氢燃料电池汽车不低于15辆。
据了解,2024年4月18日-2024年5月18日在沙雅县人民政府网征求群众意见建议,期间未收到群众意见建议。

全文如下:
为全面落实能源安全新战略,抢抓氢能产业发展机遇,统筹布局氢能产业,激发氢能产业高质量发展新动能,推动沙雅县加快形成氢能产业链、供应链,根据国家《氢能产业发展中长期规划(2021—2035年)》《工业领域碳达峰实施方案》《自治区氢能产业发展三年行动方案(2023—2025年)》《新疆维吾尔自治区工业领域碳达峰实施方案》和《沙雅县国民经济和社会发展第十四个五年规划和2035年远景目标纲要》、《沙雅县碳达峰实施方案》等,沙雅县发改委委托乌鲁木齐启明工程咨询有限公司起草了《沙雅县氢能产业发展规划》(征求意见稿),即日起向社会公众征求意见,欢迎和会各界人士和有关单位提出意见建议,并将意见建议于2024年5月18日前反馈至沙雅县发展和改革委员会。
联系人:任艳霞 传真号:0997-8322478
联系电话:15199603866
邮寄地址:沙雅县
附件:1.沙雅县氢能产业规划(征求意见稿)
2.《沙雅县氢能产业规划(征求意见稿)》起草说明
沙雅县发展和改革委员会
2024年4月18日

《沙雅县氢能产业发展规划(征求意见稿)》起草完成后,经书面征求县领导和农业农村局、自然资源局等有关部门意见建议修改后,于2024年4月18日-2024年5月18日在沙雅县人民政府网征求群众意见建议,期间未收到群众意见建议。
特此说明。
沙雅县发展和改革委员会
2024年5月20日






































































































2024-05-01