据新能源圈了解到,近日,国家能源局综合司关于公开征求2024年能源领域拟立项行业标准制修订计划及外文版翻译计划项目意见的通知。
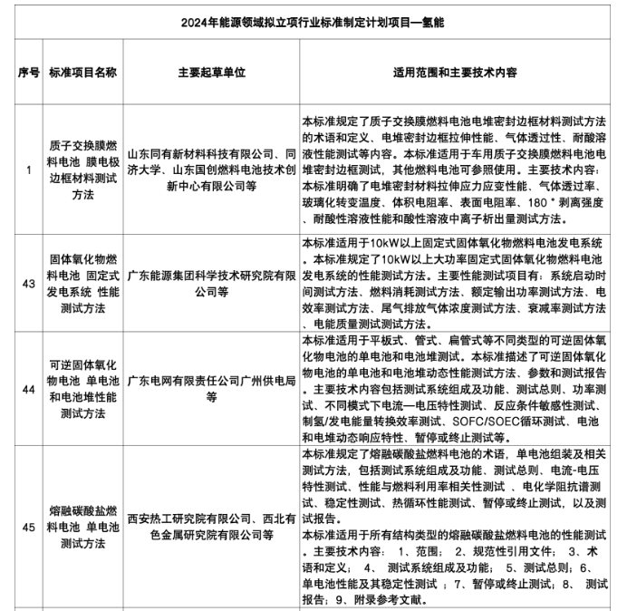
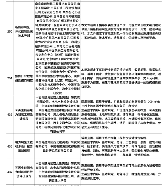
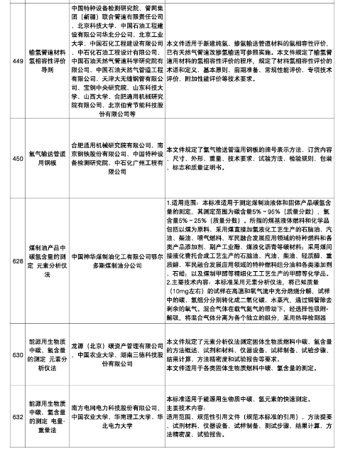
据悉,其中包括新制定20项和修订1项氢能相关标准,涵盖测试方法、氢储能电站、氢发电、可再生能源制氢、储氢管道等各领域的技术规范、测试规范和工程规范等。

全文如下:
国家能源局综合司关于公开征求2024年能源领域拟立项行业标准制修订计划及外文版翻译计划项目意见的通知
根据《能源标准化管理办法》及实施细则,现对2024年能源领域拟立项行业标准制修订计划和外文版翻译计划项目公开征求意见。请结合职责或工作、专业领域,重点就标准制定计划的立项必要性与可行性、标准名称和适用范围是否科学合理等提出意见,并于7月5日前将书面意见反馈我局科技司。
为便于汇总,请将书面意见电子版发送至联系邮箱,并在邮件标题注明“XXX(单位或个人)关于2024年能源领域拟立项行业标准制修订计划和外文版翻译计划项目的反馈意见”。
感谢对我们工作的支持。
联系邮箱:nb_standard@126.com
附件:1.2024年能源领域拟立项行业标准制定计划项目
2.2024年能源领域拟立项行业标准修订计划项目
3.2024年能源领域拟立项外文版翻译计划项目
国家能源局综合司
2024年6月28日





2024-05-01