据新能源圈了解到,近日, 北京市经济和信息化局发布关于组织开展北京市未来产业育新基地申报工作的通知。
该通知明确指出:
1、申报主体主要包括小型微型企业创业创新示范基地、孵化器、众创空间、大学科技园、中小企业特色产业集群、产业园区等企业集聚区域的运营单位。
2、主导产业方向明确。申报主体应从未来信息、未来健康、未来制造、未来能源、未来材料、未来空间六个领域的20个未来产业方向中选择1个未来产业方向作为主导方向。20个未来产业方向是:未来信息(通用人工智能、第六代移动通信、元宇宙、量子信息、光电子),未来健康(基因技术、细胞治疗与再生医学、脑科学与脑机接口、合成生物),未来制造(类人机器人、智慧出行),未来能源(氢能、新型储能、碳捕集封存利用),未来材料(石墨端材料、超导材料、超宽禁带半导体材料、新一代生物医用材料),未来空间(商业航天、卫星网络)。

全文如下:
各有关单位:
为落实《北京市促进未来产业创新发展实施方案》(京政办发〔2023〕20号)、《北京市2024年未来产业工作要点》,现组织开展未来产业育新基地(以下简称育新基地)认定申报工作,有关事项通知如下:
一、申报主体
申报主体主要包括小型微型企业创业创新示范基地、孵化器、众创空间、大学科技园、中小企业特色产业集群、产业园区等企业集聚区域的运营单位。
二、申报条件
1.基本建设条件完备。申报主体的空间面积、诚信守法、规范管理要求应符合北京市小型微型创业创新示范基地相关要求。
2.主导产业方向明确。申报主体应从未来信息、未来健康、未来制造、未来能源、未来材料、未来空间六个领域的20个未来产业方向中选择1个未来产业方向作为主导方向。20个未来产业方向是:未来信息(通用人工智能、第六代移动通信、元宇宙、量子信息、光电子),未来健康(基因技术、细胞治疗与再生医学、脑科学与脑机接口、合成生物),未来制造(类人机器人、智慧出行),未来能源(氢能、新型储能、碳捕集封存利用),未来材料(石墨端材料、超导材料、超宽禁带半导体材料、新一代生物医用材料),未来空间(商业航天、卫星网络)。
3.产业基础扎实。基地应满足如下条件之一:
①截至上年末,产业领域属于我市20个未来产业的入驻企业数不低于20家。
②基地内已入驻主导产业领域创新研发主体,如处于主导产业的具备产业带动性、技术领先等特征的核心企业和技术团队等。
4.具有产学研资源。与高校、科研院所搭建合作平台,拥有院校联合培养实训基地、科研合作、成果转化等资源,可为入驻中小企业提供人才储备、联合攻关和科技成果承接转化等服务。
5.具备科技创新服务资源。拥有包括但不限于概念验证中心、专业实验室、技术研发中心、算力中心、应用场景实验室等服务于主导产业的各类研发创新平台和基础设施,可为入驻中小企业提供公共服务资源。
6.集聚行业专业资源。育新基地应与符合自身产业方向的行业协会、产业联盟等组织保持紧密合作关系,可为入驻中小企业提供技术辅导、展览展示、会议论坛、市场线索等行业资源。
7.配备金融服务资源。育新基地通过设立自有基金,或与政府基金或社会基金合作设立基金,或与既有基金有项目渠道合作等方式,可为入驻中小企业提供股权投资渠道。
8.拥有经营管理资源。具有企业服务专职人员团队,配“企业服务工作站”,可为入驻中小企业提供管理经营、市场开拓、法律财会、投融资、人员培训、产业链对接等专业化的培育服务和资源。
三、工作程序及要求
1.申报单位向所在区产业主管部门提交申报材料(附件1、2,纸质材料一式两份),各区产业主管部门汇总后形成拟认定推荐名单,结合本区配套的支持政策,形成育新基地推荐函(附件3),并统一报送至北京市通州区留庄路3号院1号楼(梁老师,电话:010-55520647),电子版材料请发送至邮箱:liangyiyun@jxj.beijing.gov.cn。邮件标题请备注“所在区+未来产业育新基地申报”,报送截止日期为7月12日。
2.市经济和信息化局对各区报送材料组织审核,确定并公布北京市未来产业育新基地认定名单,并将认定的未来产业育新基地纳入认定库进行动态管理。
3.对认定的未来产业育新基地,由市经济和信息化局、所属区产业主管部门和申报主体确定育新基地年度绩效任务目标,签订三方任务书,后续进行年度绩效评价。
联系电话:
市经济和信息化局 李老师 55520844
东城区科学技术和信息化局 杨老师 51271071
西城区经济促进局 陈老师 83926775
朝阳区科学技术和信息化局 袁老师 64318324
海淀区中关村科学城管理委员会 颉老师 88499172
丰台区科学技术和信息化局 孙老师 17319020027
石景山区经济和信息化局 金老师 88699449
经济技术开发区管委会科技创新局 陈老师 67889710
门头沟区科学技术和信息化局 李老师 69842592
房山区经济和信息化局 路老师 81312751
通州区经济和信息化局 王老师 60565790
顺义区经济和信息化局 栾老师 69444365
昌平区经济和信息化局 王老师 69746125
大兴区经济和信息化局 耿老师 89295026
怀柔区经济和信息化局 高老师 69624008
平谷区科学技术和工业信息化局 崔老师 69980623
密云区经济和信息化局 田老师 69043927
延庆区科学技术和经济信息化局 王老师 69102593
北京市经济和信息化局
2024年7月1日
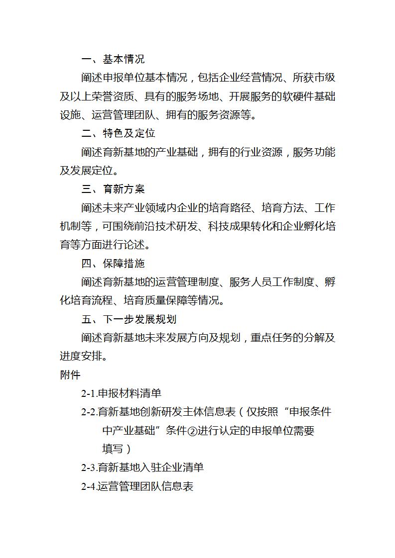
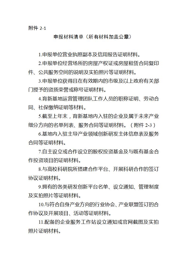
附件1:北京市未来产业育新基地申报书
附件2:北京市未来产业育新基地建设方案
附件3:各区未来产业育新基地推荐汇总表














2024-05-01