据新能源圈了解到,近日,鄂尔多斯市伊金霍洛旗圣圆能源风光制氢加氢一体化项目50MW光伏及14000Nm3h制氢项目(二期)燃料电池发电系统标段(二次)公开招标公告。
该招标公告指出,招标人为内蒙古圣圆氢能源科技有限公司,招标项目包括燃料电池发电系统等,标段合同估算价8200000.00元。此外,该项目位于鄂尔多斯市伊金霍洛旗,交货期为合同签订后90日历天内。
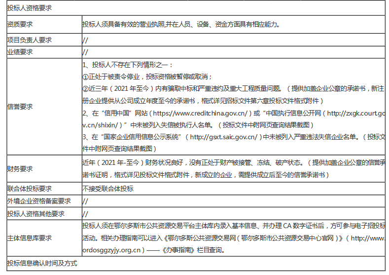
投标人资格要求:投标人须具备有效的营业执照,并在人员、设备、资金方面具有相应能力。近年(2021年-至今)财务状况良好,没有正处于财产被接管、冻结、破产状态。(提供加盖企业公章的信誉承
诺书证明,格式详见投标文件格式附件,新成立的企业,需提供成立后至今的信誉承诺书)
本项目不接受联合体投标。
全文如下:




2024-05-01