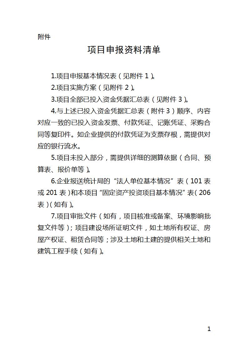
据新能源圈了解到,近日,北京市经济和信息化局等部门发布关于组织开展京津冀2024年度第一批高精尖产业筑基工程项目揭榜工作的通知。
其中攻关标志性产品包括:70MPa加氢站用氢气压缩机。此外,还明确指出项目建设地在京津冀地区,符合属地产业政策要求,手续齐全。攻关周期不超过3年,开始时间应于2024年1月1日之后。
另外,符合条件的申报单位,请于2024年7月28日前将材料(纸质版三套和电子版一套)按要求(详见附件)报送至属地省级经(工)信部门各领域对应业务处室。纸质版材料统一按照A4纸型胶订制作,封面及骑缝处应加盖项目申报单位公章。

全文如下:
各相关单位:
为深入贯彻全国新型工业化推进大会要求,紧紧围绕国家重大战略需求,加强京津冀产业协同,立足增强产业链供应链自主可控能力,聚焦“六链”产业薄弱环节,开展关键核心技术和标志性产品的工程化攻关,推动更多创新成果在京津冀区域落地转化。现组织开展京津冀2024年第一批高精尖产业筑基工程项目攻关揭榜工作。
一、攻关标志性产品
1.新能源和智能网联汽车产业链
(1)车路云一体化自动驾驶基础系统
2.氢能产业链
(1)70MPa加氢站用氢气压缩机
3.网络安全和工业互联网产业链
(1)二三维一体化空间数据转换与处理软件
二、申报要求与说明
(一)申报条件与要求
1.鼓励全国具有承担申报攻关方向的条件和能力,运营和财务状况良好且近3年无严重失信记录的企业揭榜攻关,京津冀地区外企业如需资金支持须在资金拨付前完成在对应地区新设法人单位。
2.项目建设地在京津冀地区,符合属地产业政策要求,手续齐全。攻关周期不超过3年,开始时间应于2024年1月1日之后。
3.各产品攻关可由单个企业或联合体申报,每项原则上只支持1个项目。对组成联合体的,牵头企业应与各成员单位签订合作协议。
4.申报项目应未获得其他类京津冀地区省级财政资金支持。
5.申报单位需按要求提交申报材料。申报单位自愿填写相关材料,承诺相关事项,并对提供材料的真实性、准确性负责。
(二)申报时间与流程
1.攻关方向详细指标参数可咨询属地省级经(工)信部门各领域对应业务处室。
属地省级经(工)信部门各领域对应业务处室联络方式
2.符合条件的申报单位,请于2024年7月28日前将材料(纸质版三套和电子版一套)按要求(详见附件)报送至属地省级经(工)信部门各领域对应业务处室。纸质版材料统一按照A4纸型胶订制作,封面及骑缝处应加盖项目申报单位公章。
(三)其他事项
1.项目单位应规范项目管理,接受属地省级经(工)信、财政等相关部门跟踪检查、验收审查和绩效监督。若存在隐报、瞒报和弄虚作假或违背承诺事项等行为,属地省级(工)信部门有权追究相关法律责任并追回资金,同时将项目单位的失信信息纳入属地公共信用信息服务平台,依法依规实施信用惩戒。
2.三地经(工)信部门政策咨询联系人:
北京市经济和信息化局经济运行处:刘晗,010-55520932
天津市工业和信息化局科技处:董锡泉,022-83607322
河北省工业和信息化厅投资处:柳豹,0311-87908712
北京市经济和信息化局
天津市工业和信息化局
河北省工业和信息化厅
2024年6月29日
附件:项目申报资料清单












2024-05-01