据新能源圈了解到,近日,四川省雅安市人民政府发布关于印发《雅安市推动大规模设备更新和消费品以旧换新实施方案》的通知。
其中氢能方面提出:
1、推动新能源与新技术在传统产业上的运用,开展氢燃料电池汽车示范应用。
2、在交通领域深入实施“电动雅安”行动和氢能示范应用,全市新增和更新城市公交车全部采用新能源汽车,鼓励巡游出租车、小型营运客车更新为新能源汽车,推动重型卡车电动化和氢能更替,加快淘汰国三及以下排放标准营运类柴油货车,推动道路运输领域安全设备更新。

全文如下:
各县(区)人民政府,经开区管委会,市政府各部门、各直属机构,有关单位:
《雅安市推动大规模设备更新和消费品以旧换新实施方案》已于2024年5月24日经五届市政府第74次常务会议审议通过,现印发给你们,请认真贯彻落实。
雅安市人民政府
2024年5月26日
雅安市推动大规模设备更新和消费品以旧换新实施方案
为贯彻落实党中央、国务院和省委、省政府关于推动大规模设备更新和消费品以旧换新决策部署,把握重大发展机遇,进一步释放投资消费潜力,大力推进新型工业化,不断塑造发展新动能新优势,加快构建“一区一地引领、两轴三圈联动、县域重点突破、全域协同共兴”区域发展新格局,依据《四川省推动大规模设备更新和消费品以旧换新实施方案》(川府发〔2024〕10号),结合雅安实际,制定如下实施方案。
一、总体要求
以习近平新时代中国特色社会主义思想为指导,深入贯彻落实中央经济工作会议和中央财经委员会第四次会议部署,统筹扩大内需和供给侧结构性改革,坚持市场为主、政府引导,坚持鼓励先进、淘汰落后,坚持标准引领、有序提升,结合数字经济、先进材料、装备制造、食药轻纺四大优势产业提质倍增、“智改数转”等重点工作,实施设备更新、消费品以旧换新、回收循环利用、标准提升“四大行动”,加快制造业“智改数转”转型升级,突出产业数字化转型,强化创新驱动引领,合理消化过剩产能,促进制造业发展壮大,扩大有潜能的消费和有效益的投资,促进减污降碳增效协同推进,因地制宜加快发展新质生产力,为全市经济高质量发展提供有力支撑。
到2027年,全市工业、农业、建筑、交通、教育、文旅、医疗等领域设备投资规模较2023年增长25%以上。重点行业主要用能设备能效基本达到节能水平,积极争取提升环保绩效达到A级水平的产能比例,规模以上工业企业数字化研发设计工具普及率超过90%、关键工序数控化率达到全省平均水平。报废汽车回收量较2023年增加一倍,二手车交易量较2023年增长50%,废旧家电回收量较2023年增长35%,再生材料在资源供给中的占比进一步提升,资源循环利用链条基本建立。
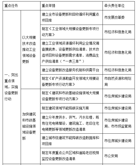
二、突出重点领域,实施设备更新行动
(一)以大规模技术改造推动工业领域设备更新。
推进大规模技术改造和设备升级。紧扣数字经济、先进材料、装备制造、食药轻纺四大重点优势产业提质倍增,全面摸排技术改造和设备更新需求,“一业一策”分类施策加快推进。聚焦有色、化工、建材、食品、医药、轻纺、钢铁、水电等传统优势产业,加快超期服役老旧设备、低效能设备更新淘汰;支持电网输配电设备更新和智能化改造;针对先进算力储存、锂电新能源、汽车及零部件、电子新材料等发展迅猛、技术迭代快的新兴行业,鼓励企业适应技术创新和行业发展新要求,更新一批高技术、高效率、高可靠性先进设备。(市经济和信息化局,市发展改革委、市生态环境局、市应急管理局、市国资委、市场监管局、雅电集团。逗号前为牵头单位,下同)
协同推进制造业“智改数转”与设备更新。将智能化改造数字化转型作为新型工业化的重要突破口,深入实施“智改数转”行动,大力推广智能制造装备,拓展大规模设备更新应用场景。支持先进材料、装备制造、食药轻纺行业龙头骨干企业应用新一代信息技术,建设自动化产线、数字化车间、智能化工厂,争创“数字领航”企业,引领带动中小企业更新信息技术集成应用设备。强化普惠性“上云用数赋智”服务,培育本地化“智改数转”供应商,持续完善雅安市“智改数转”赋能服务平台。推动第五代移动通信(5G)、高速光网等新型网络基础设施广泛覆盖,依托雅安大数据产业园第二数据中心打造高性能智算中心,积极参与全省算力调度平台建设。推动新能源与新技术在传统产业上的运用,开展氢燃料电池汽车示范应用。(市经济和信息化局,市发展改革委、市科技局、市国资委)
大力推进环保技改和安全技改。重点着力提高工业炉窑热效率,对照能效标准限期全面淘汰低效设备,持续推动变压器、电机、风机、泵、压缩机、换热器等重点用能设备节能改造,新增设备原则上达到二级能效。根据年度强制性清洁生产审核重点企业名单,推动有色、化工等重点行业完成企业清洁生产审核,鼓励暂未开展清洁生产审核的水泥、锌冶炼、工业硅、铁合金、锂电、化成箔等其他企业自愿实施节能、节水、节材、减污、降碳等系统性清洁生产审核。加强先进适用安全设备推广应用,强化安全诊断、综合执法,依法依规淘汰老旧化工装置、矿山设施设备等重点领域落后设备。加快人工智能赋能化工园区安全生产,强化高温高危、有限空间作业等岗位的“机械化换人、自动化减人、机器人替人”。(市经济和信息化局,市发展改革委、市生态环境局、市应急管理局、市市场监管局)
强化供需对接拉动设备更新。推动四大优势产业标志性产品及其关键配套产品提升品质,扩大优质产品供给力度。积极发挥标志性产品链主企业和行业龙头企业牵引作用,打造锂电新能源全产业链,推动有色金属材料、新型建筑材料、绿色化工材料、电子新材料延链升链。建立设备更新改造服务机制和供需平台,借助社会组织、专家智库等机构专业能力开展技改综合诊断和指导服务,建立设备更新需求和供给清单,推动节能环保装备产品、“智改数转”供应商等进园区、进企业。(市经济和信息化局,市发展改革委、市生态环境局)
(二)加快建筑和市政基础设施领域设备更新。
推进市政基础设施设备更新改造。推进自来水厂及居民小区二次供水(加压调蓄)设施设备和老旧管道升级改造。加强城市(含县城)地下管网规划建设管理,全面有序推进城市燃气老化管网更新改造,到2027年,改建城市(县城)供排水、燃气等管道645公里以上。开展污水垃圾处理设施设备绿色低碳智能化改造,加大城镇生活污水收集管网、生活垃圾收转运设备、可回收物分拣设备等更新力度,到2027年,改造建制镇污水处理设施老旧破损管网15公里以上,更新改造10个以上污水处理厂的有关设施设备,更新生活垃圾收转运设备100台(套),更新路灯1.1万盏。在城市(含县城)全面实施地下管网、桥梁隧道、窨井盖等城市生命线工程。加快重点公共区域和道路等重点场所老旧视频监控设备、应用系统更新升级与智能应用工作。加快建设国家儿童友好城市,围绕“一老一小”实施公共空间和公共设施适老化、适儿化更新升级。在雨城区开展数字家庭试点工作,按照《四川省数字家庭建设指南(试行)》要求,进行房屋装修或厨卫等局部数字化、适老化改造。(市公安局、市住房城乡建设局、市市场监管局,市城市管理行政执法局、市发展改革委、市生态环境局、市卫生健康委、市妇儿工委)
推进老旧电梯等既有建筑设备更新改造。开展全市城镇既有建筑摸底调查,建立建筑节能降碳改造数据库和项目储备库,有序推进城镇既有建筑节能改造,到2027年,改造面积2万平方米。结合推进城市更新、老旧小区改造,适应老龄化需要,坚持政府引导、业主自愿、属地管理、规范安全的原则,综合考虑居民意愿、住宅结构条件、使用功能、安全经济等因素,针对加装条件成熟的纳入电梯加装清单,制定电梯加装实施方案。对投入使用15年以上、运行故障率高的住宅电梯实施安全评估,加快更新不符合现行产品标准、安全风险高的老旧住宅电梯。到2027年,加装更新(含改造、大修)住宅电梯900部以上。(市住房城乡建设局、市市场监管局,市发展改革委、市财政局、市机关事务管理局)
推进建筑施工设备更新。引导行业企业按标准更新淘汰使用时间超过10年、高污染、高能耗、老化磨损严重、技术落后的建筑施工工程机械设备。鼓励建筑业企业及行业租赁企业,对安全隐患突出、技术落后、不满足有关标准规范的挖掘机、起重机、施工升降机、装载设备、混凝土搅拌设备、预拌混凝土运输车、推土机等设备(车辆)实施更新,鼓励更新购置新能源、新技术工程机械设备和智能升降机、建筑机器人等智能建造设备。实现行业设施设备升级换代、提质增效,提升设施设备整体水平。(市住房城乡建设局,市发展改革委、市经济和信息化局、市科技局、市市场监管局)
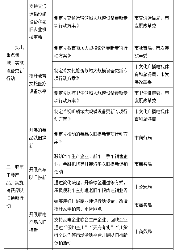
(三)支持交通运输设施设备和老旧农业机械更新。
推进道路运输设备转型。在交通领域深入实施“电动雅安”行动和氢能示范应用,全市新增和更新城市公交车全部采用新能源汽车,鼓励巡游出租车、小型营运客车更新为新能源汽车,推动重型卡车电动化和氢能更替,加快淘汰国三及以下排放标准营运类柴油货车,推动道路运输领域安全设备更新。加快交通网络设备数字化改造,稳步推进新能源汽车充电设施建设和智能化改造。推动普通国省道重点路段智慧感知和监测设施设备更新升级,完善交通运行监测和应急指挥系统建设。推进城市绿色货运配送示范工程,支持建立本地网络货运平台,加快物流园区立体仓储和信息化平台建设,提高装卸搬运、调度指挥等设施智能化水平。(市交通运输局,市发展改革委、市经济和信息化局、市公安局、市生态环境局、市国资委)
提升铁路、船舶安全绿色发展。大力推进“公转铁”,加快形成公铁联运物流体系,依托川藏铁路名山站、天全站及成昆铁路乌斯河站有序加快铁路专用线建设,提升大宗货物清洁化运输水平,逐步提升铁路货运周转量。依托“平安渡运”专项行动,推动老旧客渡船报废更新。(市发展改革委、市交通运输局、市经济和信息化局、市生态环境局按职责分工负责)
支持老旧农业机械升级。认真贯彻落实《四川省农业机械报废更新补贴实施方案》(川农函〔2020〕640号)要求,按照“农民自愿、政策支持、方便高效、安全环保”的原则,持续推进农机购置应用和农机报废更新,加快淘汰老旧及高耗能农业机械,大力推广大中型、智能化、复合式农机装备,优化农机装备结构,引导农民购置使用先进适用的农业机械。全面落实《四川省加力补齐农机装备短板加快打造全面高质高效“天府良机”行动方案(2023-2025年)》部署要求,以“五良”(良种、良法、良制、良田、良机)融合为牵引,推动丘陵山区突破发展,促进全市农业机械化向全程全面、高质高效转型升级,到2027年,完成农机装备更新3000台(套)。支持绿色智慧粮仓建设,低温储粮、信息化设施,提升仓储管理智能化及粮食购销领域监管信息化水平。推进粮食企业设备更新升级,推动粮食收储环保高效作业。(市农业农村局、市发展改革委,市市场监管局、市林业局)
(四)提升教育文旅医疗设备水平。
提升教育科研设备水平。配合推动符合条件的高校、职业院校做好更新置换先进教学及科研技术设备,加强重点专业、实训基地等教学设备建设,有序推进科研设备更新换代。实施教育强国基础设施建设,提高基础教育领域设施设备水平,落实学科教学装备配备标准,推动有条件的中学更新和升级实验仪器设备,提升科学教学水平。推动我市中小学计算机、多媒体教学设备、学校安全监控系统及附属安全设施等更新升级。积极推进普通教室、专用教室和实践场所的数字化建设及升级改造,提升数字校园建设水平。鼓励大专院校推进科研仪器设备更新。引导科技型企业结合实际,更新换代电子测量、无损检测、智能检测等仪器设备。(市科技局、市教育局,市发展改革委、市经济和信息化局、市国资委)
提升文旅设备水平。大力推动文旅兴市,以“清单化”模式推进索道缆车、游乐设备、演艺设备、影视设备、安全设备等文旅设备更新提升。积极推进博物馆、图书馆、文化馆、体育馆、科技馆、基层综合性文化服务中心、非遗传承体验基地等文物保护及公共文体服务设施升级。推进文旅数字化、智慧化技术场景开发和推广应用,推动碧峰峡等景区智慧化提升。推动超高清产业链优化升级,支持电视机、投影机、机顶盒以及广播电视专用设备等替代更新。(市文化广播电视体育和旅游局,市委宣传部、市发展改革委、市国资委、市市场监管局、市科协)
提升医疗设备水平。加强优质高效医疗卫生服务体系建设,精准摸底医疗卫生机构装备和信息化设施需求,分层次有计划推进迭代升级。推动各级医疗机构病房改造提升,围绕“一老一小”,补齐病房环境与设施短板。通过县域紧密医共体建设,加快县、乡级医疗机构医疗设备更新换代和配置,鼓励具备条件的医疗机构加快医学影像、放射治疗、远程诊疗、手术机器人等医疗装备更新改造,推进各级医疗卫生机构加强信息化升级改造,加快智慧医院和互联网医院建设。到2027年,医疗卫生机构完成大型设备更新替代80台(套)。(市卫生健康委,市发展改革委)
三、聚焦主要产品,实施消费品以旧换新行动
(五)开展汽车以旧换新。
加大汽车以旧换新支持力度。进一步破除汽车流通体制机制障碍,促进汽车梯次消费、更新消费。贯彻落实国、省汽车以旧换新支持政策,制定实施汽车以旧换新政策措施,联动汽车生产企业、新车二手车销售企业、报废机动车回收企业、金融机构等开展汽车以旧换新促销活动,规范报废机动车回收拆解活动,鼓励回收企业开展便民服务。积极组织市内外汽车生产和销售企业参与新能源汽车品牌推广活动,鼓励我市汽车生产企业、经销企业以发放换新补贴、赠送充电桩等优惠措施促进汽车更新消费。通过“政府补贴+企业让利”的方式,开展各类汽车以旧换新促消费活动,激发汽车市场消费潜力。支持企业参加“四川整车贸易全球行”等活动,积极开拓二手车国际市场。(市商务局,市经济和信息化局、市公安局)
依法依规淘汰老旧汽车。严格执行机动车强制报废标准规定和车辆安全环保检验标准,加强机动车生命周期信息化管理,鼓励构建汽车从在雅销售登记到回收拆解的全生命周期信息统计系统,加快淘汰符合强制报废标准的老旧汽车。到2027年,淘汰国三及以下排放标准老旧车1.5万辆。采取科学划定限行区域、强化路检路查、定期排放检验方式,加快淘汰老旧车辆。通过简化流程、开辟绿色通道等方式,提高老旧车报废注销便利化水平。(市发展改革委、市经济和信息化局、市公安局、市生态环境局、市交通运输局、市商务局、市市场监管局按职责分工负责)
(六)开展家电产品以旧换新。
畅通家电更新消费链条。以提升便利性为核心,统筹用好县域商业建设行动资金,引导企业以县域为重点改造提升家电销售、服务网点。支持家电销售企业联合生产企业、回收企业开展以旧换新促销,开设线上线下家电以旧换新专区。尊重人民群众家电换新、换智意愿,针对性开展“市场为主、政府引导”的各类家电促销活动。支持具有市场优势的重点生产企业、流通企业参加“蜀里安逸·雅至生活”系列促消费活动,强化产销联动,推动“四川造”“雅安产”产品提升市场占有率,以促消费带动扩大生产。加快培育家电售后服务领跑企业,完善家电售后服务标准体系。支持电商平台依托大数据、物流等优势和丰富经验,联合我市有合作意愿的销售企业共同开展线上促销活动,整合资源提供“拆旧装新一体化”全链条服务。(市商务局,市财政局、市市场监管局、市供销社)
促进绿色智能家电消费。贯彻执行省级家电以旧换新优惠政策,落实绿色智能家电消费实施方案,支持消费者购买电视机、冰箱、洗衣机、空调、投影仪、集成灶、热水器七大类绿色智能家电。鼓励有条件的县(区)制定差异化家电以旧换新支持政策,鼓励各企业对消费者购买绿色智能家电予以优惠。推动绿色智能家电下乡,支持各县(区)、经开区培育城市消费新场景,开展智慧商圈、智慧商店、绿色商场创建,扩大城市一刻钟便民生活圈试点,提升消费体验。(市商务局)
(七)推动家装消费品换新。
通过政府支持、企业让利等多种方式,支持居民开展旧房装修、厨卫等局部“适老化”改造。积极推进建筑室内装修装配化,大力推广应用竹制家具、竹地板等“以竹代塑”产品,鼓励企业打造体验式、沉浸式、互动式消费场景,开展线上推广和引流,推动家装样板间进商场、进社区、进平台。支持职工提取住房公积金账户存储余额用于购买、建造、翻建、大修自住住房。持续开展家装消费品换新促销和房地产展销活动,提供更多高品质、个性化、定制化家居产品和改善性住房,满足居民改善住房、换新家居、改造装修的需求。(市发展改革委、市经济和信息化局、市民政局、市住房城乡建设局、市商务局、市市场监管局、市机关事务管理局、市公积金中心按职责分工负责)
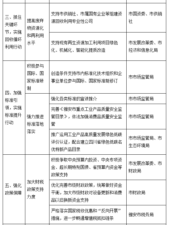
四、抓住关键环节,实施回收循环利用行动
(八)完善废旧产品设备回收网络。
创新废旧产品设备回收模式。加快“换新+回收”物流体系和新模式发展,引导耐用消费品生产、销售企业利用配送、安装、维修等渠道发展逆向物流或与专业回收企业合作实现上门“送新”、返程“收旧”。推广回收车辆“定点、定时”进社区的“以车代库”回收模式,鼓励运用移动互联网媒介构建线上线下预约、上门回收、绿色兑换、以旧换新、定制回收等多元化回收场景。以汽车、动力电池等产品为重点完善,落实生产者责任延伸制度,探索生产企业通过自主回收、委托回收或联合回收等模式,依法建立报废汽车、废旧零部件回收网络与管理体系。探索建立市级公物仓跨部门共享共用机制。(市商务局、市国资委、市发展改革委、市财政局、市机关事务管理局、市供销社按职责分工)
培育再生资源回收主体。支持组建再生资源回收利用全市性、专业性公司,招引培育龙头骨干企业。构建以龙头企业为引领、回收站点为基础、分拣中心或集散市场为支撑的再生资源回收体系。支持中心城区建设综合型、专业型绿色分拣中心,鼓励区域性覆盖,向下延伸再生资源网点及运输回收体系,推进生活垃圾分类收运网络与再生资源回收网络“两网融合”。支持各类主体联合打造再生资源交易服务平台,提供再生资源在线交易、分级分类、加工、仓储、物流配送等一站式服务方案。优化报废汽车回收拆解企业布局,加强废弃电器电子产品处理,拓展多元回收渠道。(市发展改革委、市生态环境局、市住房城乡建设局、市商务局、市国资委、市城市管理行政执法局、市机关事务管理局、市供销社按职责分工负责)
(九)支持二手商品流通交易。
支持二手商品便利交易。持续推进二手车登记服务站建设,严格落实便利二手车交易登记管理各项措施。支持符合条件的企业申报二手车出口资质,配合做好二手车出口备案,扩大二手车出口规模。支持电子产品生产企业发展二手交易、翻新维修等业务,加强计算机类、通讯类和消费类电子产品二手交易信息安全监管,防范用户信息泄露及恶意恢复。(市商务局,市发展改革委、市公安局、市经信局、市人力资源社会保障局、市市场监管局、市政务服务管理局、市国资委、人民银行雅安市分行)
培育二手商品线上线下交易平台。结合城市商业网点规划,科学布局和引导二手商品交易市场建设,鼓励支持专业市场同步建设二手商品交易市场。支持汽车、家具、家电、电器电子产品、农业机械等二手商品交易,规范二手车交易市场,提升信息化、数字化水平,健全和完善二手车交易全流程服务体系。推动二手商品线上交易平台完善交易诚信体系,加强交易平台、销售者、消费者、从业人员信用信息共享,规范二手商品流通秩序和交易行为。(市商务局,市住房城乡建设局、市人力资源社会保障局、市市场监管局、市政务服务管理局、市国资委、人民银行雅安市分行)
(十)提高废弃物资源化和再利用水平。
有序推进再制造和梯次利用。鼓励对具备条件的废旧生产设备实施再制造,再制造产品设备质量特性和安全环保性能应不低于原型新品。探索开展汽车零部件、工程机械等传统设备再制造,着力培育再制造行业规范条件企业。鼓励开展再制造技术研发,加大无损检测、增材制造、柔性加工等关键共性技术推广应用,提升再制造产业发展竞争力。(市经济和信息化局,市发展改革委、市科技局)
打造再生资源加工利用产业集群。大力推进“无废城市”建设,持续推进大宗固体废弃物综合利用示范基地建设,支持具备条件的园区开展循环化改造,推动再生资源加工利用企业集聚化、规模化发展,引导再生资源回收企业与加工利用企业建立利益联结机制。鼓励废钢铁、废有色金属、废塑料、废弃电器电子产品等再生资源精深加工产业加快向下游型材、合金材料、电线电缆等产业链延伸,支持现有再生资源加工利用项目绿色化、机械化、智能化提质改造。(市发展改革委、市经济和信息化局、市生态环境局、市商务局,市科技局、市国资委、市供销社按职责分工负责)
推动资源高水平再生利用。重点推动废塑料、废有色金属、废旧纺织品等低价值再生资源高值化利用关键技术研发和应用。示范推广工业废渣有效资源利用技术,加强稀贵金属提取技术研发应用,做优铜、铝、锌等有色金属综合利用产业,有序布局废旧资源提取铂、钯、铱等稀贵金属产业。推动资源再生利用与产品碳足迹管理等工作衔接协调。打造动力电池高效回收、高值利用的先进示范项目,实现就地拆解、就地销售、就地利用。加强废弃电器电子产品、报废汽车、废塑料、废钢铁、废有色金属等再生资源加工利用企业规范管理,强化固体废弃物污染环境防治信息化监管。强化再生资源回收利用企业污染物排放监督管理,确保达标排放。依法严肃查处非法回收拆解报废汽车、废弃电器电子产品等行为。(市发展改革委、市经济和信息化局,市科技局、市生态环境局、市商务局、市市场监管局、市国资委)
五、加强标准引领,实施标准提升行动
(十一)积极参与国际、国家标准研制。鼓励市内企事业单位共同发力,围绕信息技术、再生资源循环利用、动力电池、食药轻纺、消防安全、家居用品等产业,积极参与国际、国家标准制修订工作,以标准“走出去”带动雅安装备、产品、技术和服务“走出去”。(市发展改革委、市经济和信息化局、市科技局、市住房城乡建设局、市市场监管局、市机关事务管理局、雅安消防救援支队按职责分工负责)
(十二)加快配套完善地方标准。严格执行工业炉窑、锅炉、砖瓦工业等领域大气污染物排放标准和中医药类制药工业、化工园区等水污染物排放标准。增加循环利用标准供给,加快完善电池级锂产品等碳足迹、能耗限额标准。推动产品质量安全标准提升,完善服装、二手车、汽车配件等行业放心舒心消费服务标准。结合充(换)电基础设施发展情况制定相关地方标准。(市发展改革委、市经济和信息化局、市住房城乡建设局、市交通运输局、市商务局、市市场监管局按职责分工负责)
(十三)强力推进标准落地落实。加强部门协同联动,强化标准宣讲推介,在认证认可、检验检测、政府采购、招投标等活动中推广应用先进标准。按照全省消费品质量安全监管目录,加强质量监督和执法,依法查处违反强制性标准行为。分阶段强制性推动高耗能、高排放和高安全环保风险项目技术改造。推广运用工业产品高质量发展绿色低碳评价认证,配合构建四川省绿色低碳名优特新产品目录。(市市场监管局,市发展改革委、市经济和信息化局、市生态环境局、市住房城乡建设局、市商务局、市机关事务管理局)
六、强化政策保障
(十四)加大财税政策支持力度。
加大财政支持力度。统筹中省工业、农业、住建、交通、医疗、教育、文旅等领域专项资金,优化完善政策措施,加大资金投入力度,支持相关重点领域设备更新。出台工业企业技改专项支持政策。持续实施农机购置与应用补贴政策,统筹支持开展农机报废更新补贴、农机新产品购置补贴试点。落实国家、省支持政策,市县(区)联动支持汽车、家电领域“以旧换新”,鼓励地方因城施策研究出台配套政策措施。落实政府绿色采购政策,实施节能产品和环境标志产品优先采购和强制采购。推动实施新一轮财金互动政策,引导撬动各类资本加大投入。加强财会监督,严肃财经纪律,强化财政资金全过程、全链条、全方位监管,提高财政资金使用的有效性和精准性。(市财政局,市发展改革委、市经济和信息化局、市教育局、市生态环境局、市住房城乡建设局、市交通运输局、市农业农村局、市商务局、市文化广播电视体育和旅游局、市卫生健康委)
落实税收支持政策。依法落实环境保护、节能节水、安全生产专用设备税收优惠政策,按照国家、省统一部署依法落实数字化智能化改造相关税收优惠政策。细化政策落地措施,严格落实资源回收企业向自然人报废产品出售者“反向开票”政策,强化跟踪问效,进一步畅通增值税抵扣链条。依托税收大数据,精准筛选符合相关优惠政策享受条件的纳税人,加强宣传辅导服务。(市财政局、雅安市税务局按职责分工负责)
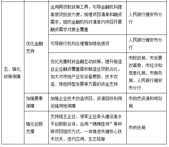
(十五)优化金融支持。
用好专项再贷款政策。运用再贷款政策工具,引导金融机构提高工商业节能降碳、工业智能化数字化转型、老旧农机具淘汰更新、交通运输、现代物流、快递等领域设备更新和技术改造的信贷投放,梳理项目清单和融资需求,推动政银企联合预审,争取更多符合条件的项目获得科技创新和技术改造再贷款支持。落实中、省财政设备更新贷款贴息政策。(人民银行雅安市分行,市发展改革委、市经济和信息化局、市生态环境局、市住房城乡建设局、市交通运输局、市农业农村局)
加强消费品以旧换新金融支持。引导银行机构合理增加绿色信贷,加强对绿色智能家电生产、服务和消费的金融支持。鼓励银行机构在依法合规、风险可控前提下,适当降低乘用车贷款首付比例,合理确定汽车贷款期限、信贷额度。实施居民消费贷款贴息政策,指导银行机构聚焦汽车购置、电子产品、住房装修、家电家具耐用品等商品消费,持续加大信贷投入和宣传引导。(市财政局、市商务局、人民银行雅安市分行、国家金融监督管理总局雅安监管分局按职责分工负责)
加大设备更新领域信贷投入。开展制造业专项融资对接行动,向金融机构推送重点项目融资需求清单,聚焦制造业“智改数转”、四大优势产业标志性产品,推动特色产业集群、上下游配套企业贷款规模扩大,提升制造业贷款占比。落实制造业中长期贷款激励政策。(市财政局、市经济和信息化局、人民银行雅安市分行,市发展改革委、国家金融监督管理总局雅安监管分局)
(十六)加强要素保障。
加强企业技术改造项目用地保障,指导县(区)加大存量土地处置力度,通过处置存量土地按核算比例产生计划指标保障项目用地,计划指标确有不足的,年底视全市计划指标结余情况,市级统筹调剂予以保障。对不新增用地、以设备更新为主的技术改造项目推行承诺制审批,简化前期审批手续。统筹区域内污水处理、生活垃圾分类收集、园林绿化垃圾处置及资源化利用设施建设、中转贮存及再生资源回收设施建设,将其纳入公共基础设施用地范围,保障合理用地需求。(市自然资源和规划局,市住房城乡建设局)
(十七)强化创新支撑。
聚焦基础元器件、基础零部件、基础软件等技术创新需求,支持关键技术装备科技攻关,推进超精密数控车床、高端电子测试仪器、科学实验仪器等重大技术装备研制。抓好首台(套)重大技术装备产业化应用,推动重大技术装备迭代更新。进一步完善四大优势产业标志性产品技术创新图谱,抓好项目布局和推进实施。支持链主企业、领军企业牵头建设高水平创新联合体,运用“揭榜挂帅”等科研项目组织方式,一体推进关键核心技术攻关、迭代应用、生态培育。围绕装备制造产业领域,布局建设一批中试研发平台,加快促进制造业科技成果转化和产业化。(市科技局,市发展改革委、市经济和信息化局)
各地各部门(单位)要深刻认识大规模设备更新和消费品以旧换新的重要意义,完善工作机制,加强统筹协调,做好政策解读,营造推动大规模设备更新和消费品以旧换新的良好社会氛围。市发展改革委要充分发挥市级工作专班办公室作用,加强市级相关部门(单位)间协同配合,强化市、县(区)联动,定期调度进展,及时协调解决工作中出现的问题,重大事项及时按程序请示报告。市级相关部门(单位)要做好本领域相关工作,落实部门责任,形成工作合力。各县(区)人民政府要组建工作专班,明确目标任务,细化工作举措,抓好贯彻落实。
附件:推动大规模设备更新和消费品以旧换新重点举措清单
附件
推动大规模设备更新和消费品以旧换新重点举措清单





2024-05-01