2024-05-01
2024-05-01
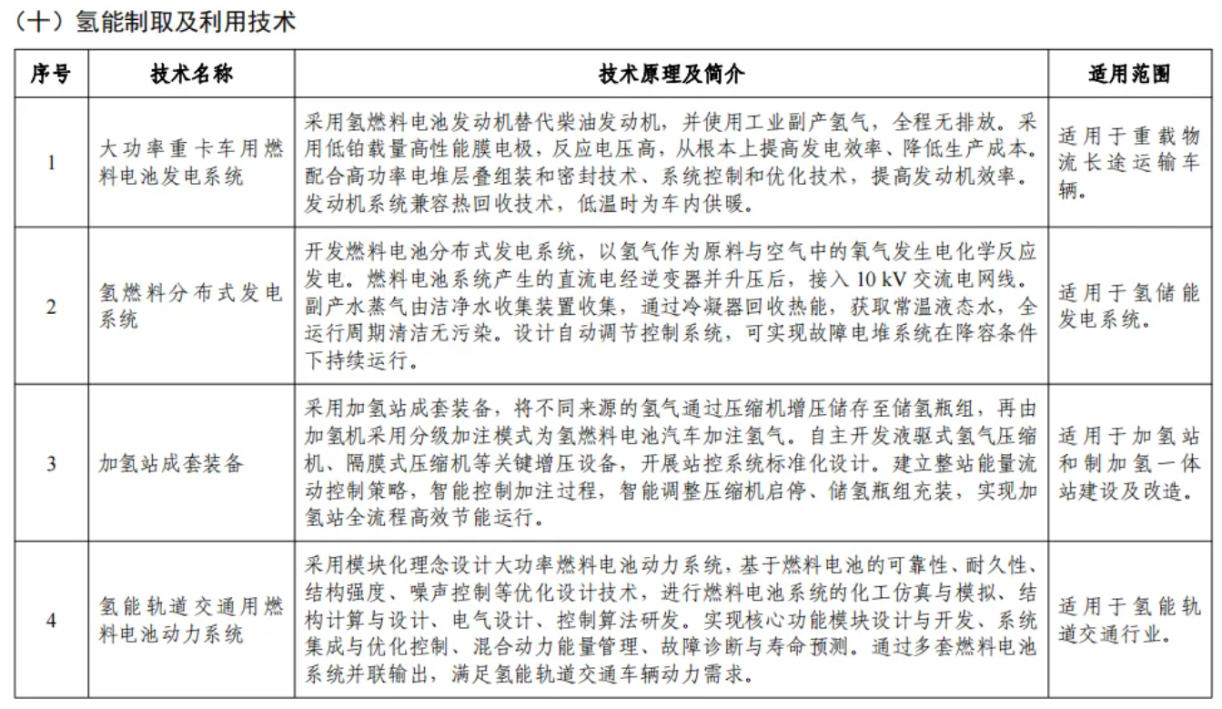
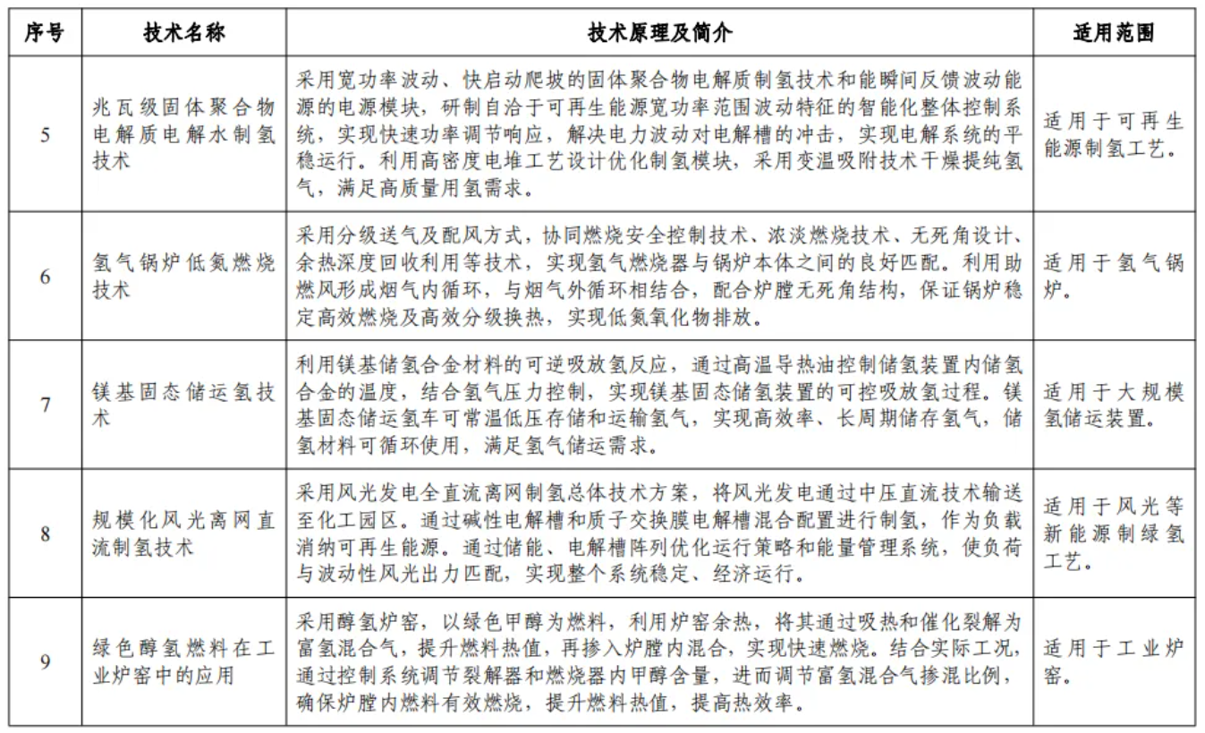
2024-04-30 据新能源圈了解到,4月30日,工信部公示了《国家工业和信息化领域节能降碳技术装备推荐目录(2024年版)》,其中共有15项氢能技术入选,在氢气制取环节,包括电解水制氢/氨3项,生物质制绿氢1项,尾气制氢1项;在氢气利用环节,燃料电池3项,加氢站1项,氢气燃烧应用2项,氢储运2项,绿色航煤技术2项。
详情如下:





资讯来源:外媒
免责声明: 本站内容转载自合作媒体、机构或其他网站的信息,转载此文仅出于传递更多信息的目的,但这并不意味着赞同其观点或证实其内容的真实性。本站所有信息仅供参考,不做交易和服务的根据。本站内容如有侵权或其它问题请及时告之,本网将及时修改或删除。凡以任何方式登录本网站或直接、间接使用本网站资料者,视为自愿接受本网站声明的约束。