2024-05-01
2024-05-01
2024-04-30
氢能重卡在“煤城”破茧成蝶
近日,在山西吕梁孝义市,当地新能源企业鹏飞集团研发的20辆满载“乌金”的二代氢能重卡往返天津港,全程仅需三次补能。鹏飞集团总裁郑鹏说,晋津氢能零碳双向运输通道开
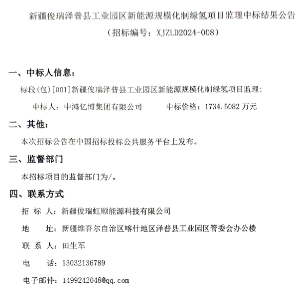
中标 | 新疆俊瑞泽普县工业园区新能源规模化制绿氢项目监理中
7月1日,新疆俊瑞泽普县工业园区新能源规模化制绿氢项目监理中标结果公示,招标人为新疆俊瑞虹顺能源科技有限公司,中标人为,中鸿亿博集团有限公司;中标价格1734.
中标 | 石油机械氢能装备分公司2024-2025加氢机年度
7月2日,中石化石油机械股份有限公司氢能装备分公司(机械研究院)2024-2025加氢机年度框架加氢机评标结果公示,重庆耐德能源装备集成有限公司,投标价格139
芬兰企业瓦锡兰推出第一个大型100%氢燃料发电厂
芬兰企业瓦锡兰推出第一个大型100%氢燃料发电厂据新能源圈了解到,芬兰企业Wärtsilä Oyj(瓦锡兰集团)据称已经启动了世界上第一个大型100%氢气内燃机