2024-05-01
2024-05-01
2024-04-30
补贴金额478.74万元!天津公示第一批加氢站建设补贴资金项
据新能源圈了解到,近日,天津市发展和改革委员会发布了关于天津市第一批加氢站建设补贴资金项目清单的公示。据悉,公示内容明确显示,其中共计三个项目入选,分别为空港西
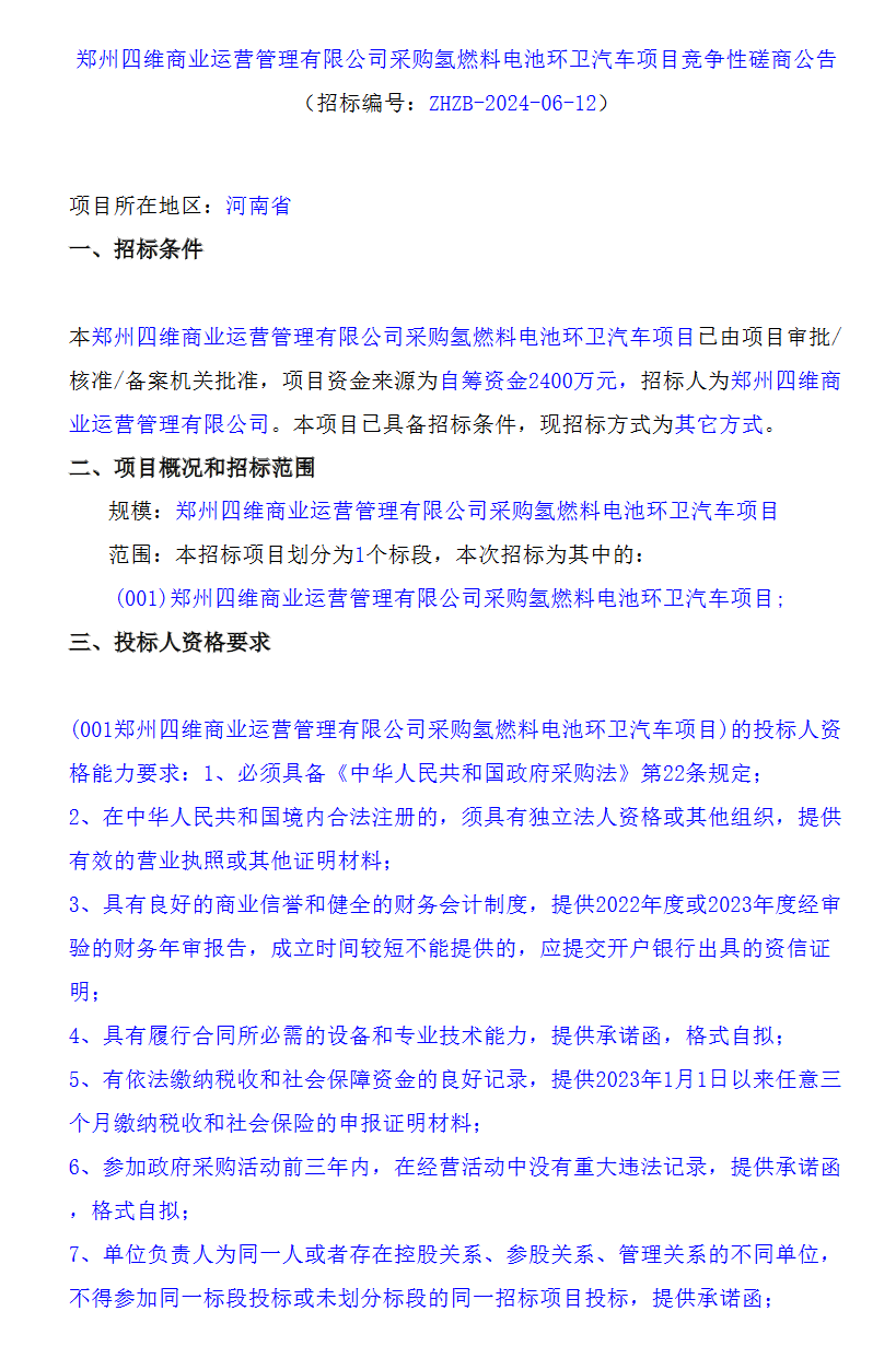
招标 | 投资2400万!郑州四维商业运营管理有限公司采
据新能源圈了解到,近日,郑州四维商业运营管理有限公司采购氢燃料电池环卫汽车项目公开竞争性磋商公告。据悉,采购氢燃料电池环卫汽车项目资金来源为自筹资金2400万元
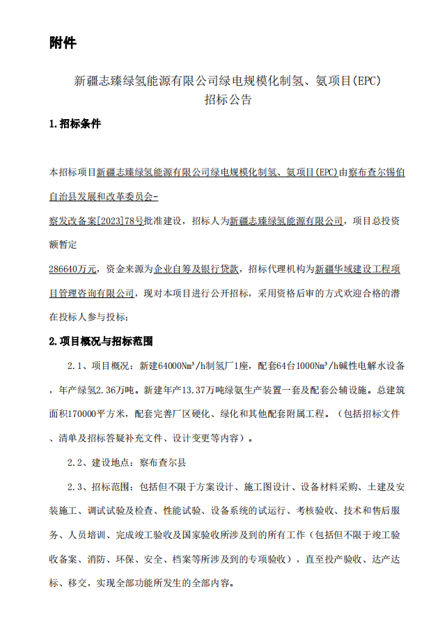
招标 | 投资286640万元!新疆绿电制氢、氨项目EP
据新能源圈了解到,近日,新疆志臻绿氢能源有限公司绿电规模化制氢、氨项目(EPC)公开招标公告。据悉,新疆志臻绿氢能源有限公司绿电规模化制氢、氨项目招标人为新疆志
特嗨氢能检测:《GB/T 26779-2021 燃料电池电动
随着燃料电池电动汽车的发展,加氢口作为车辆加氢的关键接口,其标准化对于保障加氢安全、提高加氢效率以及促进产业的规范化发展具有重要意义。国家市场监督管理总局,国家