2024-05-01
2024-05-01
2024-04-30
彼欧蓝能向中车智行提供70兆帕四型瓶储氢系统
OPmobility(彼欧集团)通过其旗下的合资公司彼欧蓝能(上海)能源科技有限公司(简称“彼欧蓝能”)与湖南中车智行科技有限公司(简称“中车智行”)签订合同,
国富氢能与埃及合作伙伴共同布局非洲绿色能源发展
响应习主席“中阿命运共同体”的号召和支持阿拉伯国家长期发展的战略,近日,国富氢能与阿拉伯埃及共和国合作伙伴共同签署正式合作协议,计划在开罗共同成立合资公司,标志
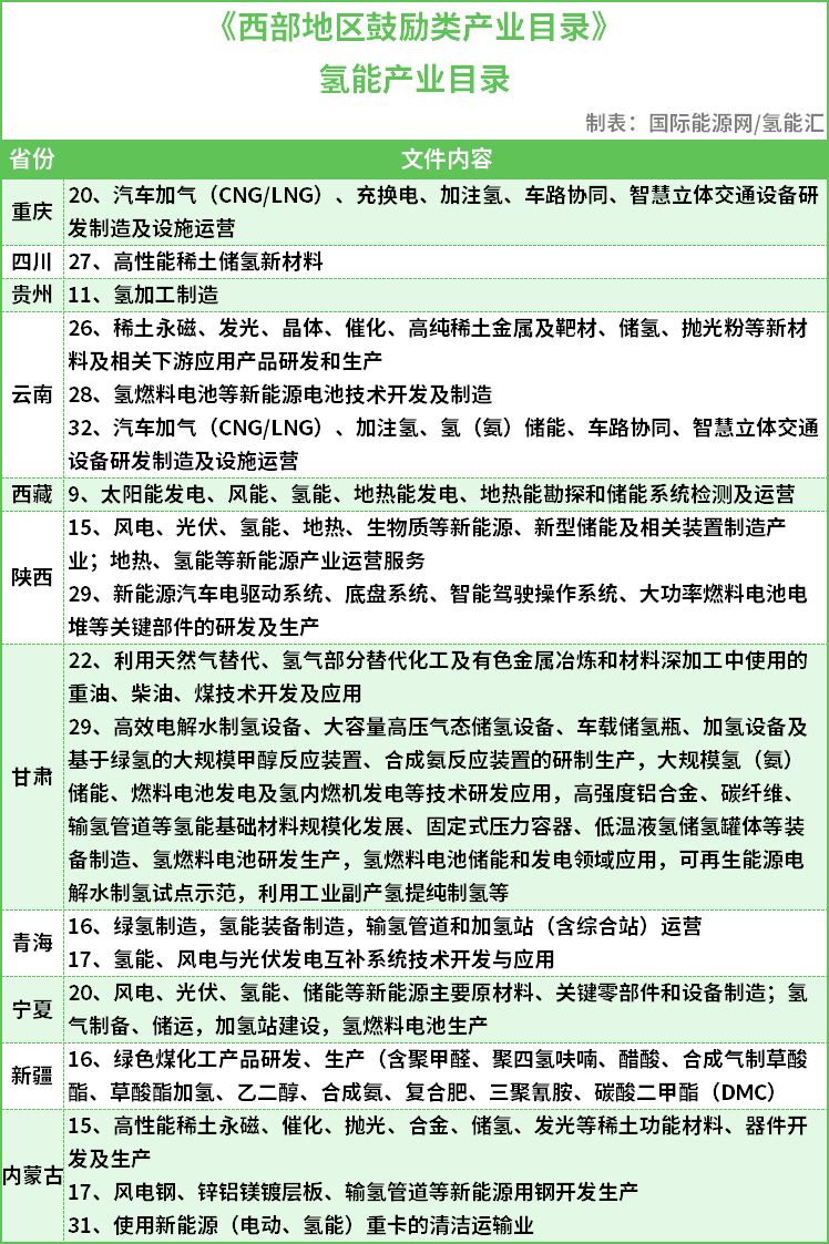
11个省!国家发改委公示西部地区新增鼓励类氢能产业目录
5月31日,国家发改委发布了关于公开征求对《西部地区鼓励类产业目录(修订征求意见稿)》意见的公告。西部地区鼓励类产业目录包括国家现有产业目录中的鼓励类产业和西部
均普智能携手科德宝集团新开拓氢燃料电池系统项目
近日,均普智能与科德宝集团关于高性能氢燃料电池系统达成合作,该装配项目将服务科德宝欧洲氢燃料试点工厂,产线电池将首先被应用到重载船舶海洋场景。值得一提的是,在本