2024-05-01
2024-05-01
2024-04-30
中集安瑞科氢能技术重磅亮相亚洲未来能源展
近日,中集安瑞科携旗下氢能等清洁能源全产业链重磅亮相泰国曼谷为期三天的2024年亚洲未来能源展(Future Energy Asia,简称“FEA2024”),
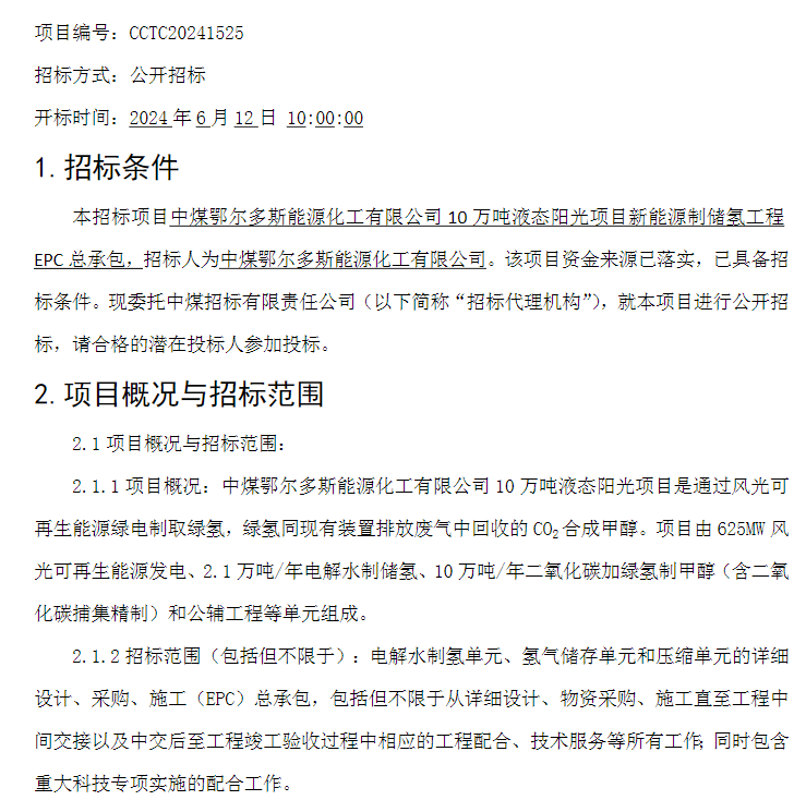
招标 | 中煤鄂尔多斯10万吨液态阳光项目新能源制储氢工程E
据新能源圈了解到,5月22日,中煤鄂尔多斯能源化工有限公司10万吨液态阳光项目新能源制储氢工程EPC总承包招标公告发布,招标人为中煤鄂尔多斯能源化工有限公司。项
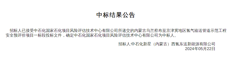
中标 | 中石化国家石化项目风险评估技术中心中标乌兰察布至京
据新能源圈了解到,内蒙古乌兰察布至京津冀地区氢气输送管道示范工程安全预评价项目一标段中标结果公布,招标人:中石化新星(内蒙古)西氢东送新能源有限公司,中标人为中
特瑞斯:公司在长输管道输氢、掺氢、制氢等方面均已布局
据新能源圈了解到,5 月 20 日,特瑞斯能源装备股份有限公司发布投资者关系活动记录表,公司于 5 月 16 日通过中证路演中心召开 2023 年年度报告暨 2