2024-05-01
2024-05-01
2024-04-30
1.2GW、24.06万Nm³/h电解槽招标!本周13个氢能
据氢能汇统计,6月16日-6月20日氢能项目招投标方面,累计中标项目有2个,投标报价总计560.1万元。招标项目累计有11个,其中,电解槽招标项目3个,规模为1
天津启动能源领域氢能项目试点征集工作!
氢能汇获悉,继北京、河北、四川、河南郑州发布《关于组织开展国家级能源领域氢能试点申报工作的通知》后,6月19日,天津市发改委也发布《关于组织开展能源领域氢能项目
招标 | 总投资56.5亿元!内蒙古240000Nm³/h绿
氢能汇获悉,6月20日,国蒙氢能科技(巴彦淖尔)有限公司甘其毛都口岸加工园区绿电制氢项目(一期)-公开招标公告。根据招标公告,国蒙氢能科技(巴彦淖尔)有限公司甘
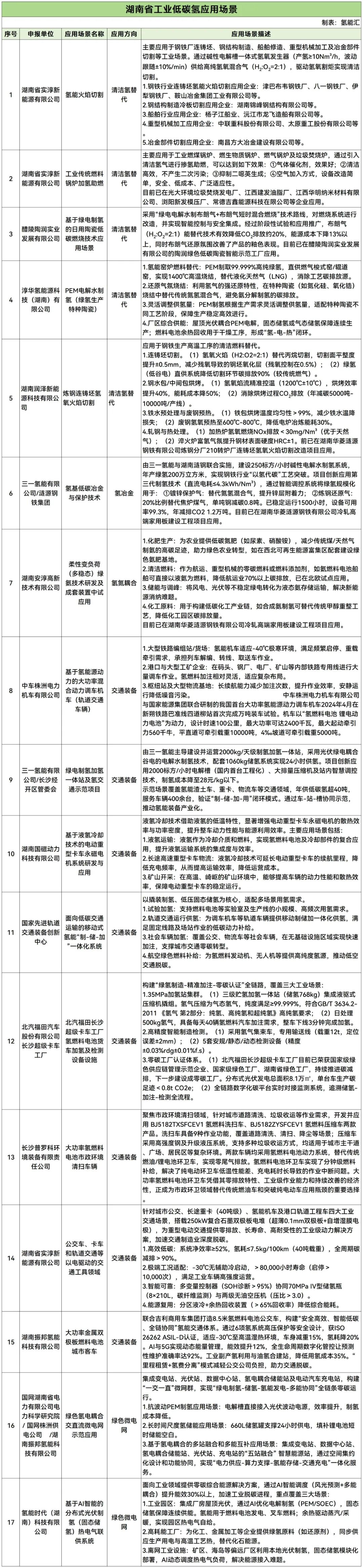
三一氢能、中车株洲所、实淳新能源等入选!湖南公布17个工业低
氢能汇获悉,6月19日,湖南省工业和信息化厅发布《关于湖南省工业低碳氢应用场景的公示》。根据公示,应用方向5个:清洁氢替代、氢冶金、氢氮耦合、交通装备、绿色微电