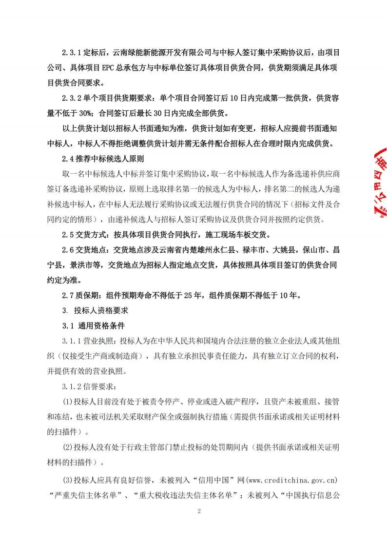
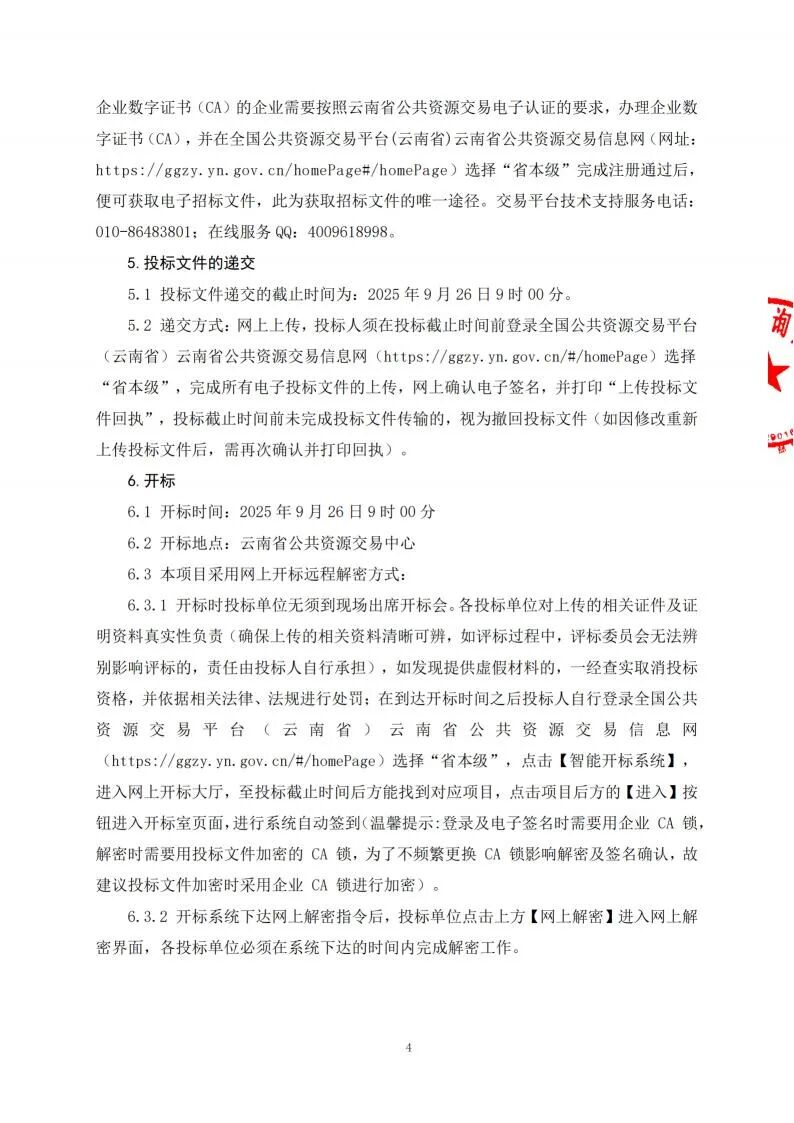
新能源圈获悉,9月4日,云南绿能新能源开发有限公司第一批光伏组件集中采购招标公告发布。
根据公告,本次集中采购协议预估采购安装总容量 400MWp,组件要求单晶硅N型双面双玻615Wp~625Wp
对于投标人业绩,招标方要求,投标人(2023年至今,以出货时间为准)具有与本次招标产品类似设备(单品硅N型 615Wp~625Wp)销售业绩不少于3个,且单个销售业绩不少于50MWp。
公告如下:






来源:云南省公共资源交易信息网
2024-05-01
2024-05-01
2024-04-30 新能源圈获悉,9月4日,云南绿能新能源开发有限公司第一批光伏组件集中采购招标公告发布。
根据公告,本次集中采购协议预估采购安装总容量 400MWp,组件要求单晶硅N型双面双玻615Wp~625Wp
对于投标人业绩,招标方要求,投标人(2023年至今,以出货时间为准)具有与本次招标产品类似设备(单品硅N型 615Wp~625Wp)销售业绩不少于3个,且单个销售业绩不少于50MWp。
公告如下:






来源:云南省公共资源交易信息网
资讯来源:
免责声明: 本站内容转载自合作媒体、机构或其他网站的信息,转载此文仅出于传递更多信息的目的,但这并不意味着赞同其观点或证实其内容的真实性。本站所有信息仅供参考,不做交易和服务的根据。本站内容如有侵权或其它问题请及时告之,本网将及时修改或删除。凡以任何方式登录本网站或直接、间接使用本网站资料者,视为自愿接受本网站声明的约束。