7月10日,安徽芜湖繁昌区人民政府办公室印发关于规范分布式光伏项目建设管理的指导意见。
文件指出,铁路沿线20米内、高速公路沿线30米内、国道沿线20米内、省道沿线15米内的房屋禁止安装光伏,风景名胜区、历史文化(名镇名村)保护区、传统村落、旅游景区范围内的房屋禁止安装光伏。
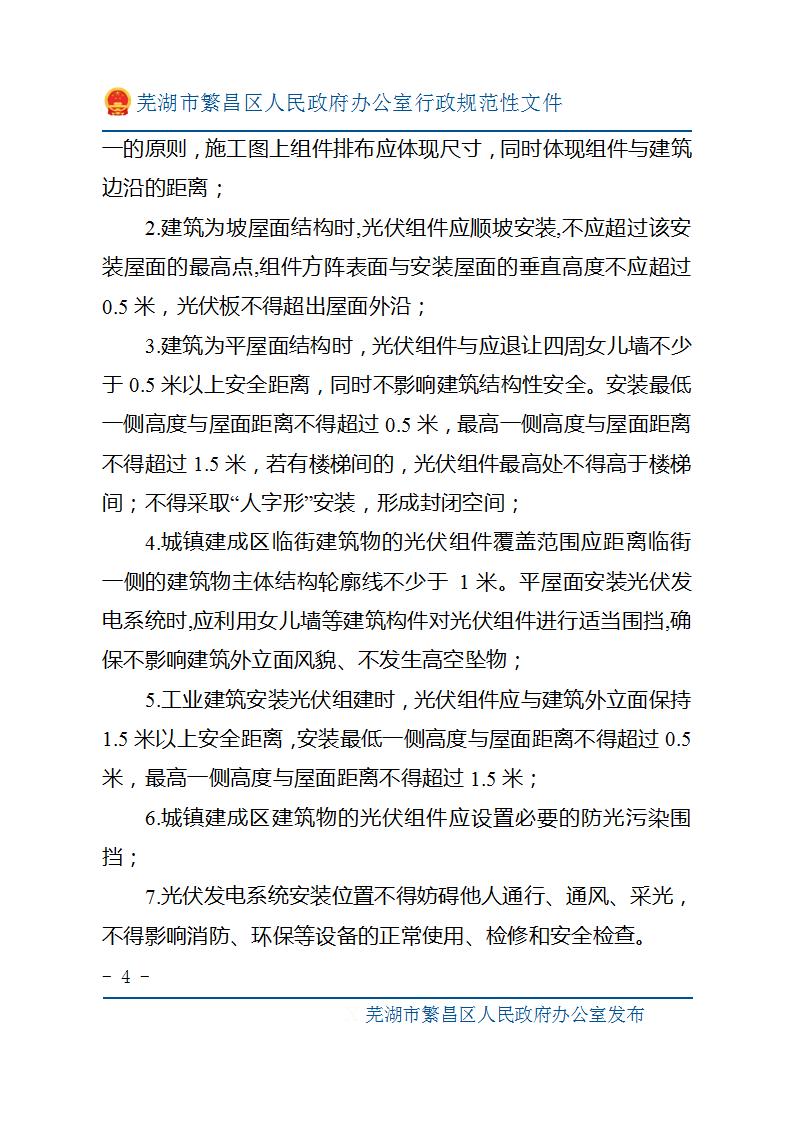
建筑为坡屋面结构时,光伏组件应顺坡安装,不应超过该安装屋面的最高点,组件方阵表面与安装屋面的垂直高度不应超过0.5米,光伏板不得超出屋面外沿;建筑为平屋面结构时,光伏组件与应退让四周女儿墙不少于0.5米以上安全距离,同时不影响建筑结构性安全。安装最低一侧高度与屋面距离不得超过0.5米,最高一侧高度与屋面距离不得超过1.5米,若有楼梯间的,光伏组件最高处不得高于楼梯间;不得采取“人字形”安装,形成封闭空间;城镇建成区临街建筑物的光伏组件覆盖范围应距离临街一侧的建筑物主体结构轮廓线不少于 1米。平屋面安装光伏发电系统时,应利用女儿墙等建筑构件对光伏组件进行适当围挡,确保不影响建筑外立面风貌、不发生高空坠物;5.工业建筑安装光伏组建时,光伏组件应与建筑外立面保持1.5米以上安全距离,安装最低一侧高度与屋面距离不得超过0.5米,最高一侧高度与屋面距离不得超过1.5米。
文件明确,各镇(经开区)负责履行属地监管职责,加大对分布式屋顶光伏项目的日常监管,对违反相关规定的项目,联合相关部门依法督促整改,对整改不到位的,依法予以拆除。全区所有公立学校、公立医院、机关单位办公设施(含镇村办公设施)、政府投资的标准化厂房、公共空间等各类国有权属资源的分布式光伏开发实行集中统筹管理,未经批准不得擅自实施。
原文如下:












2024-05-01