2024-05-01
2024-05-01
2024-04-30 8月20日,深圳市发改委发布《分布式光伏发电系统接入电网技术规范(送审稿)》。
文件指出,本文件规定了分布式光伏发电系统接入电网的总体要求、系统接入方案、光伏接入逆变器输出电气参数要求、电能质量、电压与频率响应特性、安全与保护、调度自动化、通信、网络安全防护及计量。
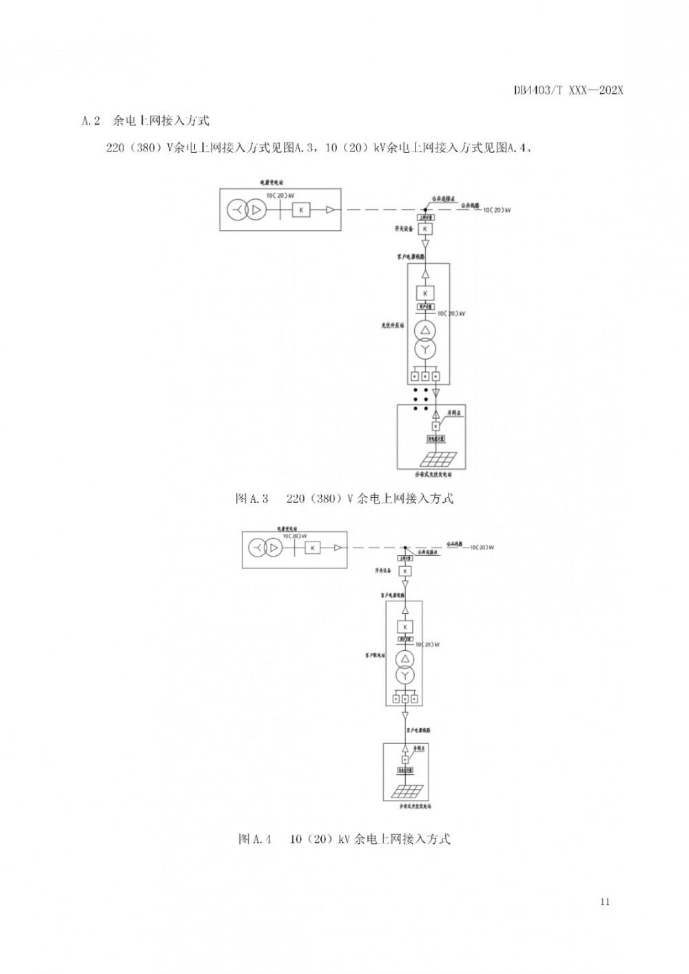
本文件适用于深圳市范围内通过10(20)kV及以下电压等级接入电网的新建和扩建分布式光伏发电系统规划设计工作,改建的分布式光伏发电系统可参照执行。
文件明确,分布式光伏发电系统接入电网应优先就近消纳、就地平衡,避免远距离、跨区域送电。
应充分考虑因分布式光伏发电系统接入而引起的电网的潮流变化,并应根据其影响程度对公共电网进行必要的改造,确保分布式光伏发电系统接入电网后能有效输送电力并且能确保电网的安全稳定运行。
对于逆变器,该规范要求,光伏接入逆变器的输出电压应为逆变后经变压器或不经变压器的输出电压,等于并网点母线电压,其电压偏差应符合GB/T 12325的规定。
光伏接入逆变器输出频率应与接入电网的频率始终保持一致。
分布式光伏发电系统输出有功功率大于其额定功率的50%时功率因数不应小于0.98(超前或滞后);输出有功功率在其额定功率的20%~50%时,功率因数不应小于0.95(超前或滞后)。
接入10(20)kV电压等级的分布式光伏发电系统,功率因数应能在超前0.98和滞后0.98范围内连续可调。
详情如下:
深圳市发展和改革委员会关于公开征求《分布式光伏发电系统接入电网技术规范(送审稿)》地方标准意见的通告
为加快推进我市光伏产业高质量发展,进一步保障分布式光伏接入后的安全稳定运行,强化我市光伏并网管理和服务,我委组织相关单位编制了《分布式光伏发电系统接入电网技术规范(送审稿)》。根据《深圳市地方标准管理办法》规定,现向社会各界公开征求意见。请有关单位或个人于2024年9月20日前,将意见建议通过以下两种方式反馈。
一、通过信函方式邮寄至:深圳市福田区市民中心C3118室(邮政编码518038),深圳市发展和改革委员会能源处收,联系电话:0755-88103062,并请在信封上注明地方标准征求意见字样。
二、通过电子邮件方式发至sznyxx@fgw.sz.gov.cn。
感谢您的参与和支持。
特此通告。
附件:
1.《分布式光伏发电系统接入电网技术规范(送审稿)》
2.《分布式光伏发电系统接入电网技术规范(送审稿)》编制说明
3. 深圳市地方标准征求意见反馈表
深圳市发展和改革委员会
2024年8月20日

























资讯来源:深圳市发展和改革委员会
免责声明: 本站内容转载自合作媒体、机构或其他网站的信息,转载此文仅出于传递更多信息的目的,但这并不意味着赞同其观点或证实其内容的真实性。本站所有信息仅供参考,不做交易和服务的根据。本站内容如有侵权或其它问题请及时告之,本网将及时修改或删除。凡以任何方式登录本网站或直接、间接使用本网站资料者,视为自愿接受本网站声明的约束。