圆圆的小小颗,散发金属光泽,却是环境的救星。
根据瑞士苏黎世联邦理工学院研究推论,1公顷的树冠面积每年可消耗205吨二氧化碳。相较于棒状硅,从整个产业链来看,生产1GW组件至少降低二氧化碳排放约19%。每生产1万吨颗粒硅,减少二氧化碳排放约38.9万吨,相当于多种树约190万棵。
随着全球能源需求的不断增长和环境问题的日益严重,颗粒硅作为一种高效节能材料,其发展前景十分广阔。

图片来源:协鑫科技
什么是颗粒硅?
颗粒硅全称为颗粒状多晶硅,是多晶硅的一种形态,主要是硅烷流化床法生产出来的颗粒状多晶硅,它的形状类似球形,粒径通常在几个平均粒径为1-2mm左右。
颗粒硅的研发历史比较悠久,早在上世纪五十年代就有学者提出了通过化学气相沉积的原理来制备多晶硅。随后在此基础上不断改进,形成了目前的工艺。
关键设备流化床反应器的关键工艺流程如下:作为晶种的高纯度硅籽晶从流化床反应器上部加入后,堆积形成晶种颗粒床层,将床层加热到反应要求的温度后,从反应器底部通入硅烷、氢气的混合气使晶种床层达到流化状态,预热的混合气通过加热床层时,硅烷分解形成单质硅沉积到硅籽晶表面。从反应温度来讲,硅烷在流化床内热解的温度仅为500-800℃。流化床工艺的特点给生产多晶硅带来多重优势,硅烷流化床内温度分布比较均一,反应器内硅沉积的表面积大,沉积速率快,可以实现连续进料、出料。
颗粒硅优点是什么?
颗粒硅优点是:
1、形似球状,流动性好,中位粒径在2mm左右,适合单晶复投。2、无棱角,延长石英加料筒的寿命,降低相关辅材成本。3、无需破碎,避免破碎损耗,消除破碎过程中引入杂质的风险。4、流动性好,使得自动化加料成为可能,加速生产智能化提升。
相比块状硅,颗粒硅减少了破碎环节,对石英加料筒的内壁冲击损耗低。颗粒硅填充性好,用加料桶可以多装15-20%的颗粒硅。
颗粒硅主要的优势在于碳排放量减少74%,耗电量减少,单位制造成本可以降低20-30%。
哪些企业布局颗粒硅?
目前中国生产颗粒硅的主要企业包括:协鑫科技、陕西有色天宏瑞科硅材料有限责任公司等企业。
1、协鑫科技
作为全球领先的高效光伏材料研发和制造商,协鑫科技掌握并引领高效光伏材料技术的发展方向。在国内最先研发的改良西门子法(GCL法)超大规模多晶硅生产工艺,荣获国家专利奖;拥有自主知识产权的硅烷流化床技术,收购美国Sun Edison的FBR专利及技术团队,目前已成功实现颗粒硅商业化量产。
公司历经十年磨一剑研发的具有自主知识产权的核心“黑科技”——硅烷流化床法(FBR)颗粒硅,相比传统的西门子法生产棒状硅,生产过程中的能源消耗和碳排放显著降低,符合全球低碳经济的发展趋势。颗粒硅的低碳价值获得德国TÜV莱茵国际权威认证,颗粒硅最新“摇篮到大门”的碳足迹认证值为41kgCO₂e/kg,等同于“大门到大门”为16kgCO₂e/kg,碳足迹优势明显。

图片来源:协鑫科技
此外,今年协鑫科技重磅发布了基于颗粒硅技术+TaaS区块链技术+数智化技术的协鑫碳链管理平台,颗粒硅作为其核心降碳材料,助力光伏全产业链深度脱碳。
什么是协鑫FBR颗粒硅?
FBR颗粒硅是一种颗粒状多晶硅,平均粒径2毫米左右,是光伏、半导体等行业重要的基础性材料。
协鑫科技是全球独家拥有FBR颗粒硅技术并且实现商业化量产的低碳硅基材料研发与制造企业,每公斤FBR颗粒硅生产的综合电耗比传统西门子法降低近80%,其低耗、低碳的绿色优势将成为引领光伏产业实现“碳中和”目标的新增长点。

图片来源:协鑫科技
协鑫FBR颗粒硅的优势
与传统西门子法生产的棒状硅相比,协鑫FBR颗粒硅优势可以使用以下几个关键词:
1、单位投资更少:单位产能投资成本较改良西门子法降低30%以上;
2、生产成本更低:颗粒硅生产较棒状硅综合电耗下降近80%,人力成本下降约60%,水消耗降低49%,氢消耗降低约57%;
3、产品品质更高:金属杂质水平、含碳量、含粉率、含氢量全面满足N型电池品质要求;
4、碳足迹更优异:获中、法两国碳足迹权威认证,全球硅料碳足迹最低;每万吨每年可减少二氧化碳排放量38.9万吨;
5、流动性更好:直径2毫米球形,流动性好,推动下游产业自动化;
6、技术壁垒更深:10余年自主研发,拥有完整的自主知识产权体系。


FBR法颗粒硅工艺优势
图片来源:协鑫
FBR颗粒硅在下游应用中有哪些优势?
FBR颗粒硅球状的外形赋予它良好的流动性,可以进一步简化从FBR颗粒硅产出到运输、装料的过程。根据客户反馈,FBR颗粒硅在下游应用端表现抢眼,可以100%替代原生料中的块状硅。

图片来源:协鑫
未来,FBR颗粒硅叠加CCz技术,将持续助力行业降本增效:
效率提升:连续生产连续加料的CCz拉晶技术能有效节约循环段化料和稳温时间,单炉投料量增加,生产效率及自动化程度有明显提升;
品质升级:拉晶过程液面恒定,产出的单晶硅棒电阻率更加均匀且分布更窄,满足高效N型电池需求,将更受下游电池片厂商青睐。
2、陕西有色天宏瑞科硅材料有限责任公司

图片来源:陕西有色天宏瑞科硅材料有限责任公司官网
陕西有色天宏瑞科硅材料有限责任公司(简称“天瑞硅材料”)是一家集超纯硅材料制造、销售、服务和研发于一体的中外合资高新技术企业。公司由陕西有色金属控股集团有限责任公司的全资子公司陕西有色天宏新能源有限责任公司和全球领先的硅材料制造公司美国REC Silicon Inc.共同出资组建,于2014年7月正式成立,注册资本4.98亿美元,陕西有色天宏新能源有限责任公司和美国REC Silicon Inc.分别持有公司84.94%和15.06%的股份。
天瑞硅材料以“煤-电-硅”产业链为依托,引进美国REC Silicon全球领先的电子级多晶硅、电子级硅烷气和粒状多晶硅生产技术,建设年产500吨电子级高纯硅烷气、1000吨电子级多晶硅、18000吨粒状多晶硅的硅材料生产线,建成后年产值将达到40亿元人民币。


图片来源:陕西有色天宏瑞科硅材料有限责任公司官网
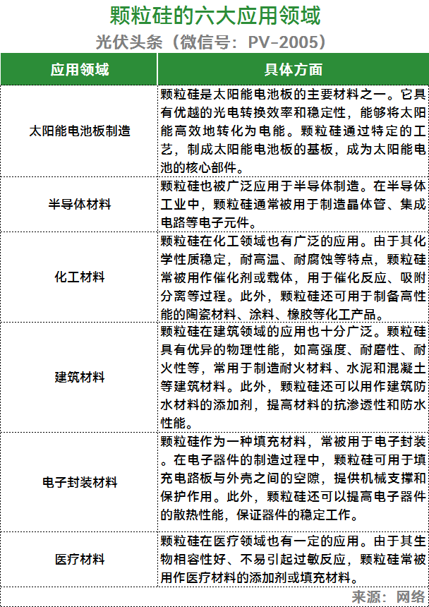
颗粒硅的终端应用
颗粒硅具有广泛的用途,涵盖了太阳能电池板制造、半导体材料、化工材料、建筑材料、电子封装材料以及医疗材料等多个领域。

来源:能课堂、百度百科、协鑫科技 GCL TECH、陕西有色天宏瑞科硅材料有限责任公司官网
2024-05-01